0
LM5068
  • LM5068
  • LM5068
  • LM5068

LM5068

ACTIVE

-10V to -90V hot swap controller

Texas Instruments LM5068 Product Info

1 April 2026 0

Parameters

Vabsmax_cont (V)

-100

Vin (max) (V)

-10

Vin (min) (V)

-90

Current limit (min) (A)

0.01

Features

Adjustable OVLO, Adjustable current limit, Adjustable soft start, Fault output, Overcurrent protection, Overvoltage protection, Power good signal, Short circuit protection, Undervoltage protection, adjustable UVLO

Overcurrent response

Circuit breaker, Current limiting

Fault response

Auto-retry, Latch-off

Overvoltage response

Cut-off

Rating

Catalog

Soft start

Adjustable

Quiescent current (Iq) (typ) (A)

0.00082

Quiescent current (Iq) (max) (A)

0.0013

Device type

eFuses and hot swap controllers

Operating temperature range (°C)

-40 to 105

Package

VSSOP (DGK)-8-14.7 mm² 3 x 4.9

Features

  • Safe Module Insertion and Removal from Live Backplanes
  • In-Rush Current Limiting for Safe Board Insertion into Live Backplanes
  • Fast Response to Over-Current Fault Conditions with Active Current Limiting
  • -10V to -90V Input Range
  • Programmable Under-Voltage/Over-Voltage Shutdown Protection with Adjustable Hysteresis
  • Programmable Multi-Function Timer for Board Insertion De-Bounce Delay
  • Fault Timer Avoids Nuisance Trips Caused by Short Duration Load Transients
  • Active Gate Clamping During Initial Power Application
  • Available in both Latched Fault and Automatic Re-Try Versions
  • Available with either Active HIGH or Active LOW Power Good Flag

All trademarks are the property of their respective owners.

  • Safe Module Insertion and Removal from Live Backplanes
  • In-Rush Current Limiting for Safe Board Insertion into Live Backplanes
  • Fast Response to Over-Current Fault Conditions with Active Current Limiting
  • -10V to -90V Input Range
  • Programmable Under-Voltage/Over-Voltage Shutdown Protection with Adjustable Hysteresis
  • Programmable Multi-Function Timer for Board Insertion De-Bounce Delay
  • Fault Timer Avoids Nuisance Trips Caused by Short Duration Load Transients
  • Active Gate Clamping During Initial Power Application
  • Available in both Latched Fault and Automatic Re-Try Versions
  • Available with either Active HIGH or Active LOW Power Good Flag

All trademarks are the property of their respective owners.

Description

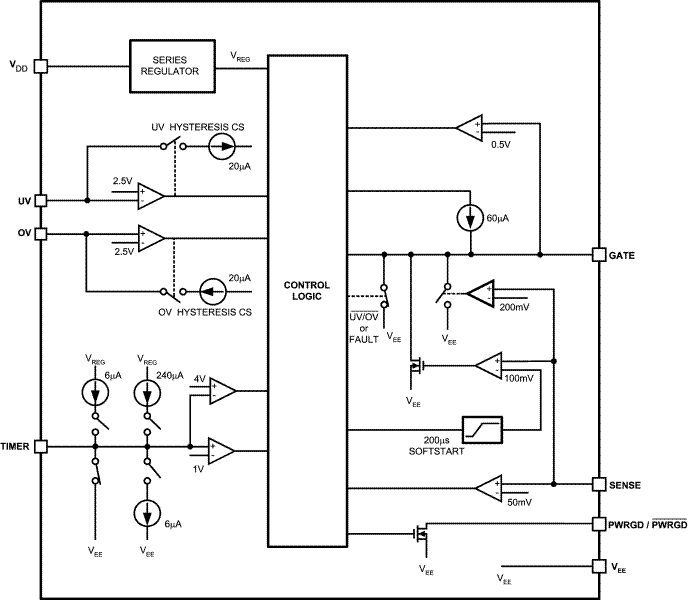
The LM5068 hot-swap controller provides intelligent control of power supply connections during the insertion and removal of circuit cards powered by live system backplanes.

The LM5068 provides both in-rush current control and short-circuit protection functions, and limits power supply transients in the backplane caused by the insertion of additional circuit cards. The LM5068 controls the external N-Channel MOSFET to provide programmable load current limiting and circuit breaker functions using a single external current sense resistor. The LM5068 issues a power good (PWRGD) signal at the conclusion of a successful power-on sequence. Input over-voltage or under -voltage fault conditions will cancel the PWRGD indication.

The LM5068-1 and -2 indicate power-good as an open-drain active HIGH PWRGD state. The LM5068-3 and -4 indicate power-good as an open-drain active LOW PWRGD state. The LM5068-1 and -3 latch off after a fault condition is detected while the LM5068-2 and -4 continuously re-try at intervals set by a programmable timer.

The LM5068 is available in a VSSOP-8 package.

The LM5068 hot-swap controller provides intelligent control of power supply connections during the insertion and removal of circuit cards powered by live system backplanes.

The LM5068 provides both in-rush current control and short-circuit protection functions, and limits power supply transients in the backplane caused by the insertion of additional circuit cards. The LM5068 controls the external N-Channel MOSFET to provide programmable load current limiting and circuit breaker functions using a single external current sense resistor. The LM5068 issues a power good (PWRGD) signal at the conclusion of a successful power-on sequence. Input over-voltage or under -voltage fault conditions will cancel the PWRGD indication.

The LM5068-1 and -2 indicate power-good as an open-drain active HIGH PWRGD state. The LM5068-3 and -4 indicate power-good as an open-drain active LOW PWRGD state. The LM5068-1 and -3 latch off after a fault condition is detected while the LM5068-2 and -4 continuously re-try at intervals set by a programmable timer.

The LM5068 is available in a VSSOP-8 package.

Subscribe to Welllinkchips !
Your Name
* Email
Submit a request