0
LM675
  • LM675
  • LM675
  • LM675
  • LM675
  • LM675

LM675

ACTIVE

Power Operational Amplifier

Texas Instruments LM675 Product Info

1 April 2026 0

Parameters

Number of channels

1

Total supply voltage (+5 V = 5, ±5 V = 10) (min) (V)

10

Total supply voltage (+5 V = 5, ±5 V = 10) (max) (V)

60

Iout (typ) (A)

4

GBW (typ) (MHz)

5.5

Slew rate (typ) (V/µs)

8

Vos (offset voltage at 25°C) (max) (mV)

10

Offset drift (typ) (V/°C)

0.000025

Iq per channel (typ) (mA)

18

Features

Decompensated

Rating

Catalog

Operating temperature range (°C)

0 to 70

Input bias current (max) (pA)

2000000

CMRR (typ) (dB)

90

Rail-to-rail

No

Architecture

Bipolar

Package

TO-220 (NDH)-5-86.0552 mm² 10.16 x 8.47

Features

  • 3A Current Capability
  • AVO Typically 90 dB
  • 5.5 MHz Gain Bandwidth Product
  • 8 V/μs Slew Rate
  • Wide Power Bandwidth 70 kHz
  • 1 mV Typical Offset Voltage
  • Short Circuit Protection
  • Thermal Protection with Parole Circuit (100% Tested)
  • 16V–60V Supply Range
  • Wide Common Mode Range
  • Internal Output Protection Diodes
  • 90 dB Ripple Rejection
  • Plastic Power Package TO-220

All trademarks are the property of their respective owners.

  • 3A Current Capability
  • AVO Typically 90 dB
  • 5.5 MHz Gain Bandwidth Product
  • 8 V/μs Slew Rate
  • Wide Power Bandwidth 70 kHz
  • 1 mV Typical Offset Voltage
  • Short Circuit Protection
  • Thermal Protection with Parole Circuit (100% Tested)
  • 16V–60V Supply Range
  • Wide Common Mode Range
  • Internal Output Protection Diodes
  • 90 dB Ripple Rejection
  • Plastic Power Package TO-220

All trademarks are the property of their respective owners.

Description

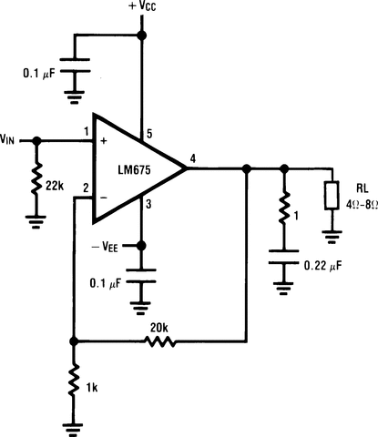
The LM675 is a monolithic power operational amplifier featuring wide bandwidth and low input offset voltage, making it equally suitable for AC and DC applications.

The LM675 is capable of delivering output currents in excess of 3 amps, operating at supply voltages of up to 60V. The device overload protection consists of both internal current limiting and thermal shutdown. The amplifier is also internally compensated for gains of 10 or greater.

The LM675 is a monolithic power operational amplifier featuring wide bandwidth and low input offset voltage, making it equally suitable for AC and DC applications.

The LM675 is capable of delivering output currents in excess of 3 amps, operating at supply voltages of up to 60V. The device overload protection consists of both internal current limiting and thermal shutdown. The amplifier is also internally compensated for gains of 10 or greater.

Subscribe to Welllinkchips !
Your Name
* Email
Submit a request