0
LM5576
  • LM5576
  • LM5576
  • LM5576
  • LM5576

LM5576

ACTIVE

6V to 75V, 3A Wide Vin Step-Down Regulator

Texas Instruments LM5576 Product Info

1 April 2026 0

Parameters

Rating

Catalog

Topology

Buck

Iout (max) (A)

3

Vin (max) (V)

75

Vin (min) (V)

6

Vout (max) (V)

70

Vout (min) (V)

1.23

Features

Enable, Frequency synchronization, Over Current Protection, Tracking

Control mode

current mode

Operating temperature range (°C)

-40 to 125

Iq (typ) (A)

0.001

Duty cycle (max) (%)

95

Package

HTSSOP (PWP)-20-41.6 mm² 6.5 x 6.4

Features

  • Ultra-wide input voltage range from 6V to 75V
  • Integrated 75V, 170mΩ N-channel MOSFET
  • Adjustable output voltage as low as 1.225V
  • 1.5% feedback reference accuracy
  • Operating frequency adjustable between 50kHz and 500kHz with single resistor
  • Controller or peripheral frequency synchronization
  • Adjustable soft start
  • Emulated current mode control architecture
  • Wide bandwidth error amplifier
  • Built-in protection
  • HTSSOP-20EP (exposed pad)
  • Create a custom design using the LM5576 with the WEBENCH Power Designer
  • Ultra-wide input voltage range from 6V to 75V
  • Integrated 75V, 170mΩ N-channel MOSFET
  • Adjustable output voltage as low as 1.225V
  • 1.5% feedback reference accuracy
  • Operating frequency adjustable between 50kHz and 500kHz with single resistor
  • Controller or peripheral frequency synchronization
  • Adjustable soft start
  • Emulated current mode control architecture
  • Wide bandwidth error amplifier
  • Built-in protection
  • HTSSOP-20EP (exposed pad)
  • Create a custom design using the LM5576 with the WEBENCH Power Designer

Description

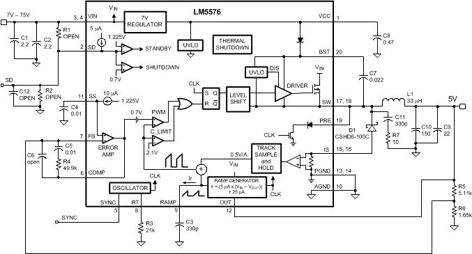
The LM5576 is an easy-to-use, buck regulator, which allows design engineers to design and optimize a robust power supply using a minimum set of components. Operating with an input voltage range of 6V to 75V, the LM5576 delivers 3A of continuous output current with an integrated 170mΩ N-Channel MOSFET. The regulator uses an emulated current mode architecture which provides inherent line regulation, tight load transient response, and ease-of-loop compensation without the usual limitation of low-duty cycles associated with current mode regulators. The operating frequency is adjustable from 50kHz to 500kHz to allow optimization of size and efficiency. To reduce EMI, a frequency synchronization pin allows multiple ICs from the LM(2)557x family to self-synchronize or to synchronize to an external clock. The LM5576 makes sure of robustness with cycle-by-cycle current limit, short-circuit protection, thermal shutdown, and remote shutdown. The device is available in a power-enhanced, 20-pin HTSSOP package that features an exposed die attach pad for thermal dissipation. The LM5576 is supported by the full suite of WEBENCH circuit design and selection simulation services online design tools.

The LM5576 is an easy-to-use, buck regulator, which allows design engineers to design and optimize a robust power supply using a minimum set of components. Operating with an input voltage range of 6V to 75V, the LM5576 delivers 3A of continuous output current with an integrated 170mΩ N-Channel MOSFET. The regulator uses an emulated current mode architecture which provides inherent line regulation, tight load transient response, and ease-of-loop compensation without the usual limitation of low-duty cycles associated with current mode regulators. The operating frequency is adjustable from 50kHz to 500kHz to allow optimization of size and efficiency. To reduce EMI, a frequency synchronization pin allows multiple ICs from the LM(2)557x family to self-synchronize or to synchronize to an external clock. The LM5576 makes sure of robustness with cycle-by-cycle current limit, short-circuit protection, thermal shutdown, and remote shutdown. The device is available in a power-enhanced, 20-pin HTSSOP package that features an exposed die attach pad for thermal dissipation. The LM5576 is supported by the full suite of WEBENCH circuit design and selection simulation services online design tools.

Subscribe to Welllinkchips !
Your Name
* Email
Submit a request