0
LM51772-Q1
  • LM51772-Q1
  • LM51772-Q1
  • LM51772-Q1
  • LM51772-Q1
  • LM51772-Q1
  • LM51772-Q1
  • LM51772-Q1
  • LM51772-Q1

LM51772-Q1

ACTIVE

Automotive, 55V 4-switch buck-boost controller with I2C interface

Texas Instruments LM51772-Q1 Product Info

1 April 2026 0

Parameters

Rating

Automotive

Topology

Buck-Boost

Vin (max) (V)

55

Vin (min) (V)

0

Vout (max) (V)

55

Vout (min) (V)

1

Features

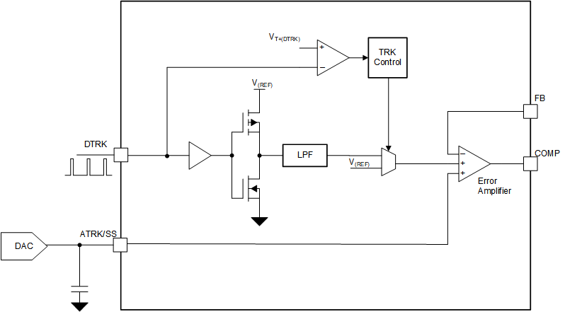
1% accuracy, AEC Q100, Adjustable current limit, Adjustable soft start, Adjustable switching frequency, Advanced power saving, Dynamic voltage scaling, Enable, Extended power range, Frequency synchronization, I2C, Light-load efficiency, Load Disconnect, Power good, Spread Spectrum, Synchronous rectification, Tracking, USB C/PD compatible, UVLO adjustable

EMI features

Frequency Dithering, Spread Spectrum

Duty cycle (max) (%)

100

Iq (typ) (A)

0.00006

TI functional safety category

Functional Safety-Capable

Operating temperature range (°C)

-40 to 150

Package

VQFN (RHA)-40-36 mm² 6 x 6

Features

  • Input range from 0V (V(BIAS) ≥ 3.5V) to 55V
  • Output voltage 1V to 55V
  • Dynamical Vo programming via I2C from:
    • 3.3V up to 48V in 20mV steps
    • 1V up to 24V in 10mV steps
  • Peak current regulation control
  • Small voltage transition ripple overall operating modes
  • Shut down quiescent current 3µA
  • Operating quiescent current 60µA
  • DRV pin for external FET control
  • Operation mode selection for high efficiency in light load and high load conditions:
    • Power save mode (Single Pulse/µSleep)
    • Automatic/programmable conduction mode
  • Integrated high voltage supply LDO
  • Auxiliary high voltage LDO/reference
  • Integrated full-bridge gate drive
    • 2A peak current capability
    • Bootstrap over and under-voltage protection
    • Integrated boot-strap diode
  • Fixed frequency independent from operating mode (boost, buck-boost, buck)
    • Forced PWM mode selectable
    • Switching frequency from 100kHz to 2.2MHz
    • External clock synchronization and clock output
  • Average input or output current sensor
    • Programmable from 0.5A (5mV) to 7A (70mV) in 50mA (500µV) steps
    • ISET pin selectable
  • I2C programmable with diagnostics
    • I2C usage is optional, alternative feature selection via CFG-Pins
  • Automotive temperature range (Tj = -40°C to 150°C)
  • 40-Pin WSON package with wettable flanks
  • Create a custom design using the LM51772-Q1 with the WEBENCH® Power Designer

  • Input range from 0V (V(BIAS) ≥ 3.5V) to 55V
  • Output voltage 1V to 55V
  • Dynamical Vo programming via I2C from:
    • 3.3V up to 48V in 20mV steps
    • 1V up to 24V in 10mV steps
  • Peak current regulation control
  • Small voltage transition ripple overall operating modes
  • Shut down quiescent current 3µA
  • Operating quiescent current 60µA
  • DRV pin for external FET control
  • Operation mode selection for high efficiency in light load and high load conditions:
    • Power save mode (Single Pulse/µSleep)
    • Automatic/programmable conduction mode
  • Integrated high voltage supply LDO
  • Auxiliary high voltage LDO/reference
  • Integrated full-bridge gate drive
    • 2A peak current capability
    • Bootstrap over and under-voltage protection
    • Integrated boot-strap diode
  • Fixed frequency independent from operating mode (boost, buck-boost, buck)
    • Forced PWM mode selectable
    • Switching frequency from 100kHz to 2.2MHz
    • External clock synchronization and clock output
  • Average input or output current sensor
    • Programmable from 0.5A (5mV) to 7A (70mV) in 50mA (500µV) steps
    • ISET pin selectable
  • I2C programmable with diagnostics
    • I2C usage is optional, alternative feature selection via CFG-Pins
  • Automotive temperature range (Tj = -40°C to 150°C)
  • 40-Pin WSON package with wettable flanks
  • Create a custom design using the LM51772-Q1 with the WEBENCH® Power Designer

Description

The LM51772-Q1 is a four switch Buck-Boost controller with optional I2C control. The device provides a regulated output voltage if the input voltage is higher, equal or lower than the adjusted output voltage. In power safe mode the device supports very high efficiency at light and high load conditions and features a programmable pass-through function(PCM). The second over-voltage protection is user programmable and can be used to limit the voltage during moisture (test) conditions. Numerous monitoring features like a thermal warning help to maintain the system housekeeping.

LM51772-Q1 runs at a fixed switching frequency, which can be set via the RT/SYNC pin. The switching frequency remains the same during buck, boost and buck-boost operation. The device maintains small mode transition ripple overall operating modes. The integrated and optional high-side current sensor features an accurate output or input current limitation. The average current limit of the LM51772-Q1 is also configurable through the I2C interface.

The LM51772-Q1 is a four switch Buck-Boost controller with optional I2C control. The device provides a regulated output voltage if the input voltage is higher, equal or lower than the adjusted output voltage. In power safe mode the device supports very high efficiency at light and high load conditions and features a programmable pass-through function(PCM). The second over-voltage protection is user programmable and can be used to limit the voltage during moisture (test) conditions. Numerous monitoring features like a thermal warning help to maintain the system housekeeping.

LM51772-Q1 runs at a fixed switching frequency, which can be set via the RT/SYNC pin. The switching frequency remains the same during buck, boost and buck-boost operation. The device maintains small mode transition ripple overall operating modes. The integrated and optional high-side current sensor features an accurate output or input current limitation. The average current limit of the LM51772-Q1 is also configurable through the I2C interface.

Subscribe to Welllinkchips !
Your Name
* Email
Submit a request