0
TPS8802
  • TPS8802
  • TPS8802

TPS8802

ACTIVE

Analog Front End for residential smoke alarm

Texas Instruments TPS8802 Product Info

1 April 2026 0

Parameters

Number of input channels

2

Features

2LED drivers, 1PD amp, CO amp, Boost converter, Horn driver

Operating temperature range (°C)

-40 to 85

Vs (min) (V)

2

Vs (max) (V)

15.6

Interface type

I2C

Rating

Catalog

Package

HTSSOP (DCP)-38-62.08 mm² 9.7 x 6.4

Features

  • Photo Chamber AFE
    • Dual 8-bit programmable current LED drivers
    • Temperature compensation of LED current
    • Ultra-low offset op-amp for photodiodes
    • Programmable and bypassable gain stage
  • Carbon Monoxide Sensor AFE
    • Ultra-low offset gain stage
    • Programmable gain and reference
  • Horn Driver
    • Self-resonant driver for three-terminal piezos
    • PWM support for voice on two-terminal piezos
  • Power Management
    • Programmable LDO for external microcontroller
    • Boost converter for horn, interconnect
  • Interconnection bus for multi-alarm communication
  • Ultra-low power consumption
  • I2C serial interface
  • Programmable battery test load
  • Photo Chamber AFE
    • Dual 8-bit programmable current LED drivers
    • Temperature compensation of LED current
    • Ultra-low offset op-amp for photodiodes
    • Programmable and bypassable gain stage
  • Carbon Monoxide Sensor AFE
    • Ultra-low offset gain stage
    • Programmable gain and reference
  • Horn Driver
    • Self-resonant driver for three-terminal piezos
    • PWM support for voice on two-terminal piezos
  • Power Management
    • Programmable LDO for external microcontroller
    • Boost converter for horn, interconnect
  • Interconnection bus for multi-alarm communication
  • Ultra-low power consumption
  • I2C serial interface
  • Programmable battery test load

Description

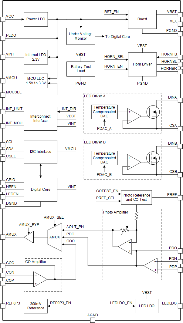
The TPS8802 integrates all of the regulators, amplifiers, and drivers required for a dual-wave photoelectric smoke alarm and carbon monoxide (CO) detection system. Its high flexibility is ideal for smoke alarm systems where precision and power consumption are critical.

The wide input voltage range combined with low standby power consumption and power-saving features support 10-year battery life operation from a single lithium primary battery. The TPS8802 also supports battery backup smoke alarms, seamlessly remaining powered when the mains supply drops or if the battery is disconnected.

The TPS8802 integrates all of the regulators, amplifiers, and drivers required for a dual-wave photoelectric smoke alarm and carbon monoxide (CO) detection system. Its high flexibility is ideal for smoke alarm systems where precision and power consumption are critical.

The wide input voltage range combined with low standby power consumption and power-saving features support 10-year battery life operation from a single lithium primary battery. The TPS8802 also supports battery backup smoke alarms, seamlessly remaining powered when the mains supply drops or if the battery is disconnected.

Subscribe to Welllinkchips !
Your Name
* Email
Submit a request