0
LM5123-Q1
  • LM5123-Q1
  • LM5123-Q1
  • LM5123-Q1
  • LM5123-Q1

LM5123-Q1

ACTIVE

2.2MHz wide VIN low IQ synchronous boost controller

Texas Instruments LM5123-Q1 Product Info

1 April 2026 0

Parameters

Rating

Automotive

Topology

Boost

Vin (max) (V)

42

Vin (min) (V)

0.8

Vout (max) (V)

57

Vout (min) (V)

5

Control mode

current mode

Features

Adjustable current limit, Bypass Mode, Enable, Frequency synchronization, Improved max. duty cycle, Light-load efficiency, Power good, Spread Spectrum, Synchronous rectification, Tracking, UVLO adjustable

EMI features

Frequency Dithering, Spread Spectrum

Duty cycle (max) (%)

93

Iq (typ) (A)

0.000011

TI functional safety category

Functional Safety-Capable

Operating temperature range (°C)

-40 to 150

Package

VQFN (RGR)-20-12.25 mm² 3.5 x 3.5

Features

  • AEC-Q100 qualified for automotive applications
    • Temperature grade 1: –40°C to +125°C, TA
  • Functional Safety-Capable
  • Suited for wide operating range automotive battery powered applications
    • 3.8V to 42V input operating range
    • Dynamically programmable VOUT from 5V to 20V, or from 15V to 57V
    • Minimum boost input 0.8V when BIAS ≥ 3.8V
    • Bypass operation when VSUPPLY > VLOAD
  • Minimized battery drain
    • Shutdown current ≤ 3µA
    • Automatic mode transition
    • Battery drain in deep sleep ≤ 11µA (bypass operation, charge pump off)
    • Battery drain in deep sleep ≤ 38µA (bypass operation, charge pump on)
    • BIAS IQ in sleep ≤ 13µA (skip mode)
    • Strong 5V MOSFET drivers
  • Small solution size and low cost
    • Maximum switching frequency 2.2MHz
    • Internal boot diode
    • Constant peak current limit over VIN
    • Supports DCR inductor current sensing
    • QFN-20 with wettable flanks
  • Avoid AM band interference and crosstalk
    • Optional clock synchronization
    • Switching frequency from 100kHz to 2.2MHz
    • Selectable switching mode (FPWM, diode emulation, skip mode)
  • EMI mitigation
    • Optional programmable spread spectrum
    • Lead-less package
  • Programmability and flexibility
    • Dynamic VOUT tracking
    • Dynamic switching frequency programming
    • Programmable line UVLO
    • Adjustable soft start
    • Adaptive dead-time
    • PGOOD indicator
  • Integrated protection features
    • Cycle-by-cycle peak current limit
    • Overvoltage protection
    • HB-SW short protection
    • Thermal shutdown
  • AEC-Q100 qualified for automotive applications
    • Temperature grade 1: –40°C to +125°C, TA
  • Functional Safety-Capable
  • Suited for wide operating range automotive battery powered applications
    • 3.8V to 42V input operating range
    • Dynamically programmable VOUT from 5V to 20V, or from 15V to 57V
    • Minimum boost input 0.8V when BIAS ≥ 3.8V
    • Bypass operation when VSUPPLY > VLOAD
  • Minimized battery drain
    • Shutdown current ≤ 3µA
    • Automatic mode transition
    • Battery drain in deep sleep ≤ 11µA (bypass operation, charge pump off)
    • Battery drain in deep sleep ≤ 38µA (bypass operation, charge pump on)
    • BIAS IQ in sleep ≤ 13µA (skip mode)
    • Strong 5V MOSFET drivers
  • Small solution size and low cost
    • Maximum switching frequency 2.2MHz
    • Internal boot diode
    • Constant peak current limit over VIN
    • Supports DCR inductor current sensing
    • QFN-20 with wettable flanks
  • Avoid AM band interference and crosstalk
    • Optional clock synchronization
    • Switching frequency from 100kHz to 2.2MHz
    • Selectable switching mode (FPWM, diode emulation, skip mode)
  • EMI mitigation
    • Optional programmable spread spectrum
    • Lead-less package
  • Programmability and flexibility
    • Dynamic VOUT tracking
    • Dynamic switching frequency programming
    • Programmable line UVLO
    • Adjustable soft start
    • Adaptive dead-time
    • PGOOD indicator
  • Integrated protection features
    • Cycle-by-cycle peak current limit
    • Overvoltage protection
    • HB-SW short protection
    • Thermal shutdown

Description

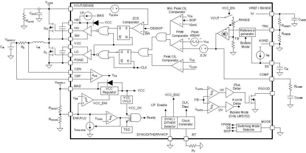
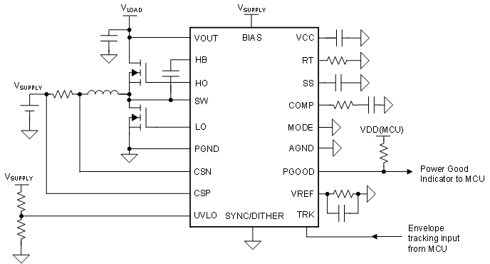
The LM5123-Q1 device is a wide input range synchronous boost controller that employs peak current mode control.

The LM5123-Q1 device is a wide input range synchronous boost controller that employs peak current mode control.

Subscribe to Welllinkchips !
Your Name
* Email
Submit a request