0
LM3724
  • LM3724
  • LM3724
  • LM3724
  • LM3724

LM3724

ACTIVE

Low-power voltage supervisor & reset IC with manual reset

Texas Instruments LM3724 Product Info

1 April 2026 0

Parameters

Rating

Catalog

Number of supplies monitored

1

Threshold voltage 1 (typ) (V)

2.32, 3.08, 4.63

Features

Ease-of-use, Manual reset capable, Undervoltage monitor only

Reset threshold accuracy (%)

2.5

Iq (typ) (mA)

0.006

Output driver type/reset output

Active-low, Open-drain

Time delay (ms)

190

Watchdog timer WDI (s)

None

Supply voltage (min) (V)

1

Supply voltage (max) (V)

5.5

Operating temperature range (°C)

-40 to 125

Package

SOT-23 (DBV)-5-8.12 mm² 2.9 x 2.8

Features

  • Precise Monitoring of 2.5V, 3.3V, and 5V Supply Voltages
  • Fully Specified Over Temperature
    • Industrial: −40°C to +85°C
    • Extended: −40°C to +125°C
  • 100 ms Minimum Power-On Reset pulse Width, 190 ms Typical:
    • Active-Low RESET Output (LM3722)
    • Active-High RESET Output (LM3723)
    • Active-Low RESET Open Drain Output (LM3724)
  • Guaranteed RESET Output Valid for VCC ≥ 1V
  • Low Supply Current, 6µA Typical
  • Power Supply Transient Immunity
  • Compatible with MAX811/812 Applications

All trademarks are the property of their respective owners.

  • Precise Monitoring of 2.5V, 3.3V, and 5V Supply Voltages
  • Fully Specified Over Temperature
    • Industrial: −40°C to +85°C
    • Extended: −40°C to +125°C
  • 100 ms Minimum Power-On Reset pulse Width, 190 ms Typical:
    • Active-Low RESET Output (LM3722)
    • Active-High RESET Output (LM3723)
    • Active-Low RESET Open Drain Output (LM3724)
  • Guaranteed RESET Output Valid for VCC ≥ 1V
  • Low Supply Current, 6µA Typical
  • Power Supply Transient Immunity
  • Compatible with MAX811/812 Applications

All trademarks are the property of their respective owners.

Description

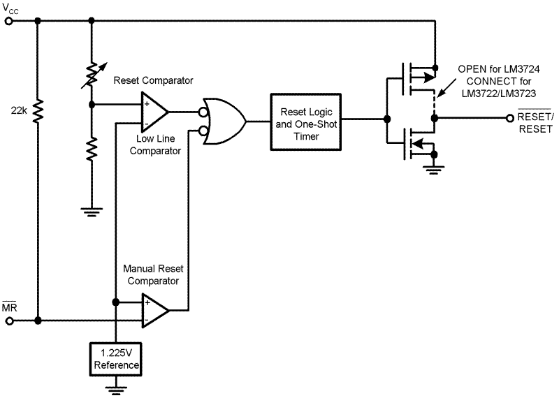
The LM3722/LM3723/LM3724 microprocessor supervisory circuits monitor the power supplies in microprocessor and digital systems. They provide a reset to the microprocessor during power-up, power-down, brown-out conditions, and manual reset.

The LM3722/LM3723/LM3724 asserts a reset signal whenever the supply decreases below the factory-programmed reset threshold. Reset will be asserted for at least 100ms even after VCC rises above the reset threshold.

The LM3722 has an active-low RESET push-pull output. The LM3723 has an active-high RESET push-pull output. The LM3724 has an active-low open-drain RESET output.

Three standard reset voltage options are available, suitable for monitoring 5V, 3.3V, and 2.5V supply voltages. Additional reset voltages are also available; contact Texas Instruments for details.

With a low supply current of only 6µA, the LM3722/LM3723/LM3724 are ideal for use in portable equipment. The LM3722/LM3723/LM3724 are available in the 5-pin SOT-23 package.

The LM3722/LM3723/LM3724 microprocessor supervisory circuits monitor the power supplies in microprocessor and digital systems. They provide a reset to the microprocessor during power-up, power-down, brown-out conditions, and manual reset.

The LM3722/LM3723/LM3724 asserts a reset signal whenever the supply decreases below the factory-programmed reset threshold. Reset will be asserted for at least 100ms even after VCC rises above the reset threshold.

The LM3722 has an active-low RESET push-pull output. The LM3723 has an active-high RESET push-pull output. The LM3724 has an active-low open-drain RESET output.

Three standard reset voltage options are available, suitable for monitoring 5V, 3.3V, and 2.5V supply voltages. Additional reset voltages are also available; contact Texas Instruments for details.

With a low supply current of only 6µA, the LM3722/LM3723/LM3724 are ideal for use in portable equipment. The LM3722/LM3723/LM3724 are available in the 5-pin SOT-23 package.

Subscribe to Welllinkchips !
Your Name
* Email
Submit a request