0
LM3269
  • LM3269
  • LM3269

LM3269

ACTIVE

Seamless Transition Buck/Boost Converter for LTE and HSPA RF Power Amplifiers

Texas Instruments LM3269 Product Info

1 April 2026 0

Parameters

Rating

Catalog

Topology

Buck

Iout (max) (A)

0.75

Vin (max) (V)

5.5

Vin (min) (V)

2.7

Vout (max) (V)

4.2

Vout (min) (V)

0.6

Features

Adaptive/Dynamic Voltage Scaling, Enable, Over Current Protection, Pre-Bias Start-Up, Soft Start Fixed, Synchronous Rectification, UVLO fixed

Control mode

current mode

Operating temperature range (°C)

-30 to 85

Iq (typ) (A)

0.0009

Duty cycle (max) (%)

100

Package

DSBGA (YZR)-12-3.9375 mm² 2.25 x 1.75

Features

  • Operates From a Single Li-Ion Cell: 2.7 V to 5.5 V
  • Adjustable Output Voltage: 0.6 V to 4.2 V
  • Automatic PFM or PWM Mode Change
  • 750-mA Maximum Load Capability for
    VBATT ≥ 3 V, VOUT = 3.8 V
  • 2.4-MHz (typical) Switching Frequency
  • Seamless Buck-Boost Mode Transition
  • Fast Output Voltage Transition: 1.4 V to 3 V
    in 10 µs
  • High-Efficiency: 95% typical at VBATT = 3.7 V,
    VOUT = 3.3 V, at 300 mA
  • Input Overcurrent Limit
  • Internal Compensation
  • Operates From a Single Li-Ion Cell: 2.7 V to 5.5 V
  • Adjustable Output Voltage: 0.6 V to 4.2 V
  • Automatic PFM or PWM Mode Change
  • 750-mA Maximum Load Capability for
    VBATT ≥ 3 V, VOUT = 3.8 V
  • 2.4-MHz (typical) Switching Frequency
  • Seamless Buck-Boost Mode Transition
  • Fast Output Voltage Transition: 1.4 V to 3 V
    in 10 µs
  • High-Efficiency: 95% typical at VBATT = 3.7 V,
    VOUT = 3.3 V, at 300 mA
  • Input Overcurrent Limit
  • Internal Compensation

Description

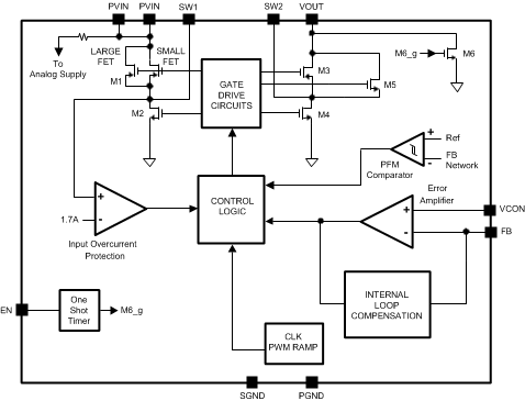
The LM3269 is buck-boost DC-DC converter designed to generate output voltages above or below a given input voltage and is particularly suitable for portable applications powered by a single-cell Li-ion battery.

The LM3269 operates at a 2.4-MHz typical switching frequency in full synchronous operation and provides seamless transitions between buck and boost operating regimes. The LM3269 operates in energy-saving Pulse Frequency Modulation (PFM) mode for increased efficiencies and current savings during low-power RF transmission modes.

The power converter topology needs only one inductor and two capacitors. A unique internal power switch topology enables high overall efficiency.

The LM3269 is internally compensated for buck and boost modes of operation, thus providing an optimal transient response.

When considering using the LM3269 in a system design, please review the layout instructions at the end of this document.

The LM3269 is buck-boost DC-DC converter designed to generate output voltages above or below a given input voltage and is particularly suitable for portable applications powered by a single-cell Li-ion battery.

The LM3269 operates at a 2.4-MHz typical switching frequency in full synchronous operation and provides seamless transitions between buck and boost operating regimes. The LM3269 operates in energy-saving Pulse Frequency Modulation (PFM) mode for increased efficiencies and current savings during low-power RF transmission modes.

The power converter topology needs only one inductor and two capacitors. A unique internal power switch topology enables high overall efficiency.

The LM3269 is internally compensated for buck and boost modes of operation, thus providing an optimal transient response.

When considering using the LM3269 in a system design, please review the layout instructions at the end of this document.

Subscribe to Welllinkchips !
Your Name
* Email
Submit a request