0
LM3241
  • LM3241
  • LM3241
  • LM3241

LM3241

ACTIVE

6MHz, 750mA Miniature, Adjustable, Step-Down DC-DC Converter for RF Power Amplifiers

Texas Instruments LM3241 Product Info

1 April 2026 0

Parameters

Rating

Catalog

Topology

Buck

Iout (max) (A)

0.75

Vin (max) (V)

5.5

Vin (min) (V)

2.7

Vout (max) (V)

3.4

Vout (min) (V)

0.6

Features

Fixed Output

Control mode

Voltage mode

Operating temperature range (°C)

-40 to 85

Iq (typ) (A)

0.000045

Duty cycle (max) (%)

100

Package

DSBGA (YZR)-6-2.1875 mm² 1.75 x 1.25

Features

  • 6-MHz (typ.) PWM Switching Frequency
  • Operates from a Single Li-Ion Cell (2.7 V to 5.5 V)
  • Adjustable Output Voltage (0.6 V to 3.4 V)
  • 750-mA Maximum Load Capability
  • High Efficiency (95% typ. at 3.9 VIN, 3.3 VOUT at 500 mA)
  • Automatic Eco-mode™ and PWM Mode Change
  • 6-Bump DSBGA Package
  • Current Overload Protection
  • Thermal Overload Protection
  • Soft Start Function
  • CIN and COUT are 0402 (1005) Case Size and 6.3 V of Rated-Voltage Ceramic Capacitor
  • Small Chip Inductor in 0805 (2012) Case Size
  • 6-MHz (typ.) PWM Switching Frequency
  • Operates from a Single Li-Ion Cell (2.7 V to 5.5 V)
  • Adjustable Output Voltage (0.6 V to 3.4 V)
  • 750-mA Maximum Load Capability
  • High Efficiency (95% typ. at 3.9 VIN, 3.3 VOUT at 500 mA)
  • Automatic Eco-mode™ and PWM Mode Change
  • 6-Bump DSBGA Package
  • Current Overload Protection
  • Thermal Overload Protection
  • Soft Start Function
  • CIN and COUT are 0402 (1005) Case Size and 6.3 V of Rated-Voltage Ceramic Capacitor
  • Small Chip Inductor in 0805 (2012) Case Size

Description

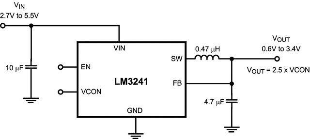
The LM3241 is a DC-DC converter optimized for powering RF power amplifiers (PAs) from a single Lithium-Ion cell. The device can also be used in many other applications. The device steps down an input voltage from 2.7 V to 5.5 V to an adjustable output voltage from 0.6 V to 3.4 V. The output voltage is set using a VCON analog input for controlling power levels and efficiency of the RF PA.

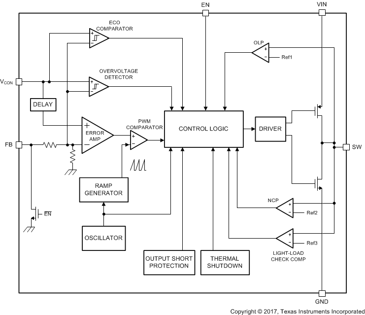
The LM3241 offers three modes of operation. In PWM mode the device operates at a fixed frequency of 6 MHz (typical) which minimizes RF interference when driving medium-to-heavy loads. At light-load conditions, the device enters into Eco-mode automatically and operates with reduced switching frequency. In Eco-mode, the quiescent current is reduced and extends the battery life. Shutdown mode turns the device off and reduces battery consumption to 0.1 µA (typical).

The LM3241 is available in a 6-bump lead-free DSBGA package. A high-switching frequency (6 MHz) allows use of tiny surface-mount components. Only three small external surface-mount components, an inductor and two ceramic capacitors are required.

The LM3241 is a DC-DC converter optimized for powering RF power amplifiers (PAs) from a single Lithium-Ion cell. The device can also be used in many other applications. The device steps down an input voltage from 2.7 V to 5.5 V to an adjustable output voltage from 0.6 V to 3.4 V. The output voltage is set using a VCON analog input for controlling power levels and efficiency of the RF PA.

The LM3241 offers three modes of operation. In PWM mode the device operates at a fixed frequency of 6 MHz (typical) which minimizes RF interference when driving medium-to-heavy loads. At light-load conditions, the device enters into Eco-mode automatically and operates with reduced switching frequency. In Eco-mode, the quiescent current is reduced and extends the battery life. Shutdown mode turns the device off and reduces battery consumption to 0.1 µA (typical).

The LM3241 is available in a 6-bump lead-free DSBGA package. A high-switching frequency (6 MHz) allows use of tiny surface-mount components. Only three small external surface-mount components, an inductor and two ceramic capacitors are required.

Subscribe to Welllinkchips !
Your Name
* Email
Submit a request