0
LM3519
  • LM3519
  • LM3519
  • LM3519
  • LM3519

LM3519

ACTIVE

High frequency boost white LED driver with high-Speed PWM brightness control

Texas Instruments LM3519 Product Info

1 April 2026 0

Parameters

Number of channels

1

Vin (min) (V)

2.7

Vin (max) (V)

5.5

Vout (min) (V)

0

Vout (max) (V)

20

Type

Inductive

Switching frequency (max) (kHz)

5400

Duty cycle (max) (%)

95

LED current per channel (mA)

20

Peak efficiency (%)

83

Topology

Boost

Features

OVP

Operating temperature range (°C)

-40 to 85

Rating

Catalog

Package

SOT-23-THN (DDC)-6-8.12 mm² 2.9 x 2.8

Features

  • Drives 2 to 4 LEDs at 20mA
  • Up to 30kHz PWM Dimming Control Capability
  • >80% Peak Efficiency
  • Up to 8MHz Switching Frequency
  • Small External Components: 1µH - 3.3µH(typ.2.2μH) Inductor and 1µF Output Capacitor
  • True Shutdown Isolation
  • Over-Voltage Protection
  • Wide Input Voltage Range: 2.7V to 5.5V
  • Small Footprint SOT-23 Package

All trademarks are the property of their respective owners.

  • Drives 2 to 4 LEDs at 20mA
  • Up to 30kHz PWM Dimming Control Capability
  • >80% Peak Efficiency
  • Up to 8MHz Switching Frequency
  • Small External Components: 1µH - 3.3µH(typ.2.2μH) Inductor and 1µF Output Capacitor
  • True Shutdown Isolation
  • Over-Voltage Protection
  • Wide Input Voltage Range: 2.7V to 5.5V
  • Small Footprint SOT-23 Package

All trademarks are the property of their respective owners.

Description

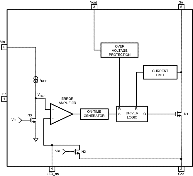
The LM3519 drives up to 4 white LEDs with constant current to provide LCD backlighting in handheld devices. The LED current is internally set to 20mA. The series connection allows the LED current to be identical for uniform brightness and minimizes the number of traces to the LEDs. Brightness control is achieved by applying a PWM signal on enable with frequencies up to 30kHz.

The LM3519 features a proprietary PFM regulation architecture with switching frequencies between 2MHz to 8MHz, minimizing inductor size.

Over-voltage protection circuitry and high frequency operation permit the use of low-cost small output capacitors. During shutdown, the output is disconnected from the input in order to avoid leakage current path through the LEDs to ground.

The LM3519 is available in a tiny 6-pin SOT-23 package.

The LM3519 drives up to 4 white LEDs with constant current to provide LCD backlighting in handheld devices. The LED current is internally set to 20mA. The series connection allows the LED current to be identical for uniform brightness and minimizes the number of traces to the LEDs. Brightness control is achieved by applying a PWM signal on enable with frequencies up to 30kHz.

The LM3519 features a proprietary PFM regulation architecture with switching frequencies between 2MHz to 8MHz, minimizing inductor size.

Over-voltage protection circuitry and high frequency operation permit the use of low-cost small output capacitors. During shutdown, the output is disconnected from the input in order to avoid leakage current path through the LEDs to ground.

The LM3519 is available in a tiny 6-pin SOT-23 package.

Subscribe to Welllinkchips !
Your Name
* Email
Submit a request