0
LM2853
  • LM2853
  • LM2853
  • LM2853
  • LM2853

LM2853

ACTIVE

3A 550 kHz Synchronous Buck Regulator

Texas Instruments LM2853 Product Info

1 April 2026 0

Parameters

Rating

Catalog

Topology

Buck

Iout (max) (A)

3

Vin (max) (V)

5.5

Vin (min) (V)

3

Vout (max) (V)

3.3

Vout (min) (V)

0.8

Features

Enable, Synchronous Rectification, Tracking

Control mode

Voltage mode

Operating temperature range (°C)

-40 to 125

Iq (typ) (A)

0.00085

Duty cycle (max) (%)

100

Package

HTSSOP (PWP)-14-32 mm² 5 x 6.4

Features

  • Input Voltage Range of 3 V to 5.5 V
  • Factory EEPROM Set Output Voltages From
    0.8 V to 3.3 V in 100 mV Increments
  • Maximum Load Current of 3A
  • Voltage Mode Control
  • Internal Type-Three Compensation
  • Switching Frequency of 550 kHz
  • Low Standby Current of 12 µA
  • Internal 40 mΩ MOSFET Switches
  • Standard Voltage Options
    • 0.8/1.0/1.2/1.5/1.8/2.5/3.0/3.3 Volts
  • Exposed Pad 14-Lead HTSSOP (PWP) Package
  • Input Voltage Range of 3 V to 5.5 V
  • Factory EEPROM Set Output Voltages From
    0.8 V to 3.3 V in 100 mV Increments
  • Maximum Load Current of 3A
  • Voltage Mode Control
  • Internal Type-Three Compensation
  • Switching Frequency of 550 kHz
  • Low Standby Current of 12 µA
  • Internal 40 mΩ MOSFET Switches
  • Standard Voltage Options
    • 0.8/1.0/1.2/1.5/1.8/2.5/3.0/3.3 Volts
  • Exposed Pad 14-Lead HTSSOP (PWP) Package

Description

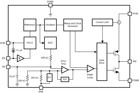
The LM2853 synchronous buck regulator is a 550 kHz step-down switching voltage regulator capable of driving up to a 3A load with excellent line and load regulation. The LM2853 accepts an input voltage between 3 V and 5.5 V and delivers a customizable output voltage that is factory programmable from 0.8 V to 3.3 V in 100 mV increments. Internal type-three compensation enables a low component count solution and greatly simplifies external component selection. The HTSSOP-14 (PWP) package enhances the thermal performance of the LM2853.

The LM2853 synchronous buck regulator is a 550 kHz step-down switching voltage regulator capable of driving up to a 3A load with excellent line and load regulation. The LM2853 accepts an input voltage between 3 V and 5.5 V and delivers a customizable output voltage that is factory programmable from 0.8 V to 3.3 V in 100 mV increments. Internal type-three compensation enables a low component count solution and greatly simplifies external component selection. The HTSSOP-14 (PWP) package enhances the thermal performance of the LM2853.

Subscribe to Welllinkchips !
Your Name
* Email
Submit a request