0
LM3424-Q1
  • LM3424-Q1
  • LM3424-Q1
  • LM3424-Q1
  • LM3424-Q1

LM3424-Q1

ACTIVE

Automotive constant current N-channel controller with Thermal Foldback for driving LEDs

Texas Instruments LM3424-Q1 Product Info

1 April 2026 0

Parameters

Number of channels

1

Topology

Boost Controller, Buck-Boost Controller, SEPIC Controller

Rating

Automotive

Operating temperature range (°C)

-40 to 125

Vin (min) (V)

4.5

Vin (max) (V)

75

Vout (min) (V)

3

Vout (max) (V)

72

Iout (max) (A)

5

Iq (typ) (mA)

2

Switching frequency (max) (kHz)

2000

Features

Adjustable Switch Frequency, Enable/Shutdown, Power good, Soft Start, Synchronization Pin, Thermal shutdown

Package

HTSSOP (PWP)-20-41.6 mm² 6.5 x 6.4

Features

  • AEC Qualified for automotive applications
    • Device temperature grade 1: −40°C ≤ TA ≤ 125°C
  • VIN range from 4.5 V to 75 V
  • High-side adjustable current sense
  • 2-Ω, 1-A peak MOSFET gate driver
  • Input undervoltage and output overvoltage protection
  • PWM and analog dimming
  • Cycle-by-cycle current limit
  • Programmable soft-start and slope compensation
  • Programmable, synchronizable switching frequency
  • Programmable thermal foldback
  • Precision voltage reference
  • Low-power shutdown and thermal shutdown
  • AEC Qualified for automotive applications
    • Device temperature grade 1: −40°C ≤ TA ≤ 125°C
  • VIN range from 4.5 V to 75 V
  • High-side adjustable current sense
  • 2-Ω, 1-A peak MOSFET gate driver
  • Input undervoltage and output overvoltage protection
  • PWM and analog dimming
  • Cycle-by-cycle current limit
  • Programmable soft-start and slope compensation
  • Programmable, synchronizable switching frequency
  • Programmable thermal foldback
  • Precision voltage reference
  • Low-power shutdown and thermal shutdown

Description

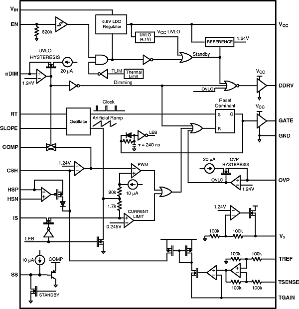
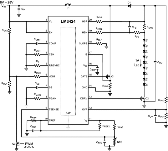
The LM3424-Q1 is a versatile high voltage N-channel MOSFET controller for LED drivers. It can be easily configured in buck, boost, buck-boost and SEPIC topologies. In addition, the LM3424-Q1 includes a thermal foldback feature for temperature management of the LEDs. This flexibility, along with an input voltage rating of 75 V, makes the LM3424-Q1 ideal for illuminating LEDs in a large family of applications.

Adjustable high-side current sense allows for tight regulation of the LED current with the highest efficiency possible. The LM3424-Q1 uses standard peak current-mode control providing inherent input voltage feed-forward compensation for better noise immunity. It is designed to provide accurate thermal foldback with a programmable foldback breakpoint and slope. In addition, a 2.45V reference is provided.

The LM3424-Q1 includes a high-voltage startup regulator that operates over a wide input range of 4.5 V to 75 V. The internal PWM controller is designed for adjustable switching frequencies of up to 2.0 MHz and external synchronization is possible. The controller is capable of high speed PWM dimming and analog dimming.

The LM3424-Q1 is a versatile high voltage N-channel MOSFET controller for LED drivers. It can be easily configured in buck, boost, buck-boost and SEPIC topologies. In addition, the LM3424-Q1 includes a thermal foldback feature for temperature management of the LEDs. This flexibility, along with an input voltage rating of 75 V, makes the LM3424-Q1 ideal for illuminating LEDs in a large family of applications.

Adjustable high-side current sense allows for tight regulation of the LED current with the highest efficiency possible. The LM3424-Q1 uses standard peak current-mode control providing inherent input voltage feed-forward compensation for better noise immunity. It is designed to provide accurate thermal foldback with a programmable foldback breakpoint and slope. In addition, a 2.45V reference is provided.

The LM3424-Q1 includes a high-voltage startup regulator that operates over a wide input range of 4.5 V to 75 V. The internal PWM controller is designed for adjustable switching frequencies of up to 2.0 MHz and external synchronization is possible. The controller is capable of high speed PWM dimming and analog dimming.

Subscribe to Welllinkchips !
Your Name
* Email
Submit a request