0
LM2703
  • LM2703
  • LM2703
  • LM2703
  • LM2703

LM2703

ACTIVE

Micropower Step-Up DC/DC Converter with 350mA Peak Current Limit

Texas Instruments LM2703 Product Info

1 April 2026 1

Parameters

Rating

Catalog

Topology

Boost

Vin (max) (V)

7

Vin (min) (V)

2.2

Vout (max) (V)

21

Vout (min) (V)

1.24

Switch current limit (typ) (A)

0.35

Features

Enable, Nonsynchronous rectification

Operating temperature range (°C)

-40 to 125

Iq (typ) (A)

0.000235

Duty cycle (max) (%)

76

Package

SOT-23 (DBV)-5-8.12 mm² 2.9 x 2.8

Features

  • 350mA, 0.7Ω, Internal Switch
  • Uses Small Surface Mount Components
  • Adjustable Output Voltage up to 21V
  • 2.2V to 7V Input Range
  • Input Undervoltage Lockout
  • 0.01µA Shutdown Current
  • Small 5-Lead SOT-23 Package

All trademarks are the property of their respective owners.

  • 350mA, 0.7Ω, Internal Switch
  • Uses Small Surface Mount Components
  • Adjustable Output Voltage up to 21V
  • 2.2V to 7V Input Range
  • Input Undervoltage Lockout
  • 0.01µA Shutdown Current
  • Small 5-Lead SOT-23 Package

All trademarks are the property of their respective owners.

Description

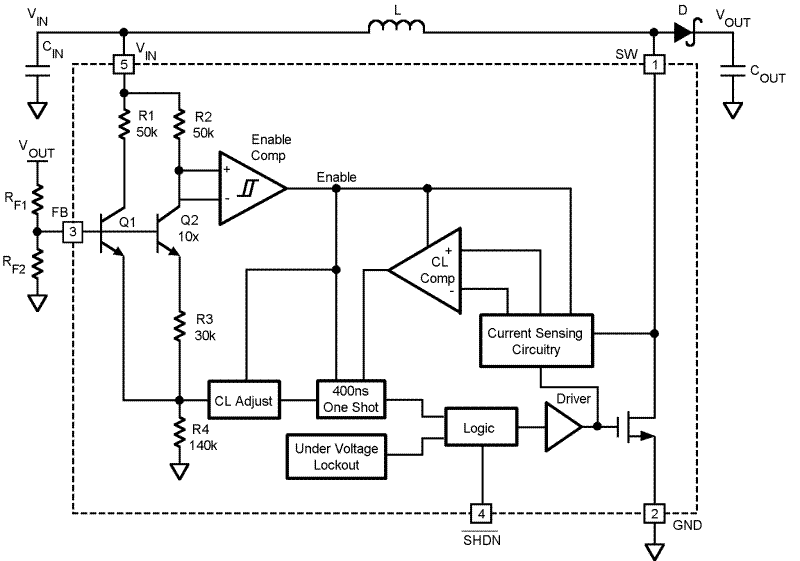
The LM2703 is a micropower step-up DC/DC in a small 5-lead SOT-23 package. A current limited, fixed off-time control scheme conserves operating current resulting in high efficiency over a wide range of load conditions. The 22V switch allows for output voltages as high as 21V. The low 400ns off-time permits the use of tiny, low profile inductors and capacitors to minimize footprint and cost in space-conscious portable applications. The LM2703 is ideal for LCD panels requiring low current and high efficiency as well as white LED applications for cellular phone back-lighting. The LM2703 can drive up to 4 white LEDs from a single Li-Ion battery.

The LM2703 is a micropower step-up DC/DC in a small 5-lead SOT-23 package. A current limited, fixed off-time control scheme conserves operating current resulting in high efficiency over a wide range of load conditions. The 22V switch allows for output voltages as high as 21V. The low 400ns off-time permits the use of tiny, low profile inductors and capacitors to minimize footprint and cost in space-conscious portable applications. The LM2703 is ideal for LCD panels requiring low current and high efficiency as well as white LED applications for cellular phone back-lighting. The LM2703 can drive up to 4 white LEDs from a single Li-Ion battery.

Subscribe to Welllinkchips !
Your Name
* Email
Submit a request