0
LM2598
  • LM2598
  • LM2598
  • LM2598
  • LM2598

LM2598

ACTIVE

4.5V to 40V, 1A SIMPLE SWITCHER® buck converter

Texas Instruments LM2598 Product Info

1 April 2026 0

Parameters

Rating

Catalog

Topology

Buck

Iout (max) (A)

1

Vin (max) (V)

40

Vin (min) (V)

4.5

Vout (max) (V)

37

Vout (min) (V)

3.3

Features

Overcurrent protection, Power good

Control mode

Voltage mode

Operating temperature range (°C)

-40 to 125

Iq (typ) (A)

0.005

Duty cycle (max) (%)

100

Package

TO-220 (NDZ)-7-82.6008 mm² 10.16 x 8.13

Features

  • 3.3-V, 5-V, 12-V, and Adjustable Output Versions
  • Adjustable Version Output Voltage Range, 1.2-V
    to 37-V ±4% Max Over Line and Load Conditions
  • 1-A Output Current
  • Available in 7-Pin TO-220 and DDPAK (Surface
    Mount) Package
  • Input Voltage Range Up to 40 V
  • Excellent Line and Load Regulation Specifications
  • 150 kHz Fixed Frequency Internal Oscillator
  • Shutdown/Soft-start
  • Out of Regulation Error Flag
  • Error Output Delay
  • Low Power Standby Mode, IQ, Typically 85 µA
  • High Efficiency
  • Uses Readily Available Standard Inductors
  • Thermal Shutdown and Current Limit Protection
  • 3.3-V, 5-V, 12-V, and Adjustable Output Versions
  • Adjustable Version Output Voltage Range, 1.2-V
    to 37-V ±4% Max Over Line and Load Conditions
  • 1-A Output Current
  • Available in 7-Pin TO-220 and DDPAK (Surface
    Mount) Package
  • Input Voltage Range Up to 40 V
  • Excellent Line and Load Regulation Specifications
  • 150 kHz Fixed Frequency Internal Oscillator
  • Shutdown/Soft-start
  • Out of Regulation Error Flag
  • Error Output Delay
  • Low Power Standby Mode, IQ, Typically 85 µA
  • High Efficiency
  • Uses Readily Available Standard Inductors
  • Thermal Shutdown and Current Limit Protection

Description

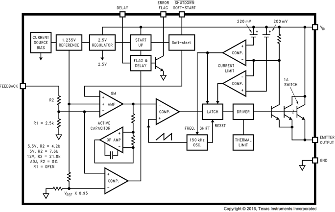
The LM2598 series of regulators are monolithic integrated circuits that provide all the active functions for a step-down (buck) switching regulator, capable of driving a 1-A load with excellent line and load regulation. These devices are available in fixed output voltages of 3.3 V, 5 V, 12 V, and an adjustable output version.

The LM2598 is a member of the LM259x family.

Requiring a minimum number of external components, these regulators are simple to use and include internal frequency compensation, improved line and load specifications, fixed-frequency oscillator, Shutdown/Soft-start, error flag delay and error flag output.

The LM2598 series operates at a switching frequency of 150 kHz, thus allowing smaller sized filter components than what would be required with lower-frequency switching regulators. Available in a standard 7-lead TO-220 package with several different lead bend options, and a 7-lead DDPAK surface mount package. Typically, for output voltages less than 12 V, and ambient temperatures less than 50°C, no heat sink is required.

A standard series of inductors (both through hole and surface mount types) are available from several different manufacturers optimized for use with the LM2598. This feature greatly simplifies the design of switch-mode power supplies.

Other features include a specified ±4% tolerance on output voltage under all conditions of input voltage and output load conditions, and ±15% on the oscillator frequency. External shutdown is included, featuring typically 85-µA standby current. Self-protection features include a two stage current limit for the output switch and an overtemperature shutdown for complete protection under fault conditions.

The LM2598 series of regulators are monolithic integrated circuits that provide all the active functions for a step-down (buck) switching regulator, capable of driving a 1-A load with excellent line and load regulation. These devices are available in fixed output voltages of 3.3 V, 5 V, 12 V, and an adjustable output version.

The LM2598 is a member of the LM259x family.

Requiring a minimum number of external components, these regulators are simple to use and include internal frequency compensation, improved line and load specifications, fixed-frequency oscillator, Shutdown/Soft-start, error flag delay and error flag output.

The LM2598 series operates at a switching frequency of 150 kHz, thus allowing smaller sized filter components than what would be required with lower-frequency switching regulators. Available in a standard 7-lead TO-220 package with several different lead bend options, and a 7-lead DDPAK surface mount package. Typically, for output voltages less than 12 V, and ambient temperatures less than 50°C, no heat sink is required.

A standard series of inductors (both through hole and surface mount types) are available from several different manufacturers optimized for use with the LM2598. This feature greatly simplifies the design of switch-mode power supplies.

Other features include a specified ±4% tolerance on output voltage under all conditions of input voltage and output load conditions, and ±15% on the oscillator frequency. External shutdown is included, featuring typically 85-µA standby current. Self-protection features include a two stage current limit for the output switch and an overtemperature shutdown for complete protection under fault conditions.

Subscribe to Welllinkchips !
Your Name
* Email
Submit a request