0
LM2594HV
  • LM2594HV
  • LM2594HV
  • LM2594HV
  • LM2594HV
  • LM2594HV
  • LM2594HV
  • LM2594HV

LM2594HV

ACTIVE

SIMPLE SWITCHER Power Converter 150 kHz 0.5A Step-Down Voltage Regulator

Texas Instruments LM2594HV Product Info

1 April 2026 0

Parameters

Rating

Catalog

Topology

Buck

Iout (max) (A)

0.5

Vin (max) (V)

60

Vin (min) (V)

4.5

Vout (max) (V)

37

Vout (min) (V)

3.3

Features

Enable, Over Current Protection

Control mode

Voltage mode

Operating temperature range (°C)

-40 to 125

Iq (typ) (A)

0.005

Duty cycle (max) (%)

100

Package

PDIP (P)-8-92.5083 mm² 9.81 x 9.43

Features

  • New product available:
  • For faster time to market:
  • 3.3-V, 5-V, 12-V, and adjustable output versions
  • Adjustable version output voltage range: 1.2 V to 37 V (57-V for the HV version), ±4% maximum over line and load conditions
  • Available in 8-pin surface-mount SOIC and 8-pin PDIP packages
  • Ensured 0.5-A output current
  • Input voltage range up to 60 V
  • Requires only four external components
  • 150-kHz fixed-frequency internal oscillator
  • TTL shutdown capability
  • Low power standby mode, I Q typically 85 µA
  • High efficiency
  • Uses readily-available standard inductors
  • Thermal shutdown and current-limit protection
  • Create a custom design using the LM2594HV with the WEBENCH Power Designer
  • New product available:
  • For faster time to market:
  • 3.3-V, 5-V, 12-V, and adjustable output versions
  • Adjustable version output voltage range: 1.2 V to 37 V (57-V for the HV version), ±4% maximum over line and load conditions
  • Available in 8-pin surface-mount SOIC and 8-pin PDIP packages
  • Ensured 0.5-A output current
  • Input voltage range up to 60 V
  • Requires only four external components
  • 150-kHz fixed-frequency internal oscillator
  • TTL shutdown capability
  • Low power standby mode, I Q typically 85 µA
  • High efficiency
  • Uses readily-available standard inductors
  • Thermal shutdown and current-limit protection
  • Create a custom design using the LM2594HV with the WEBENCH Power Designer

Description

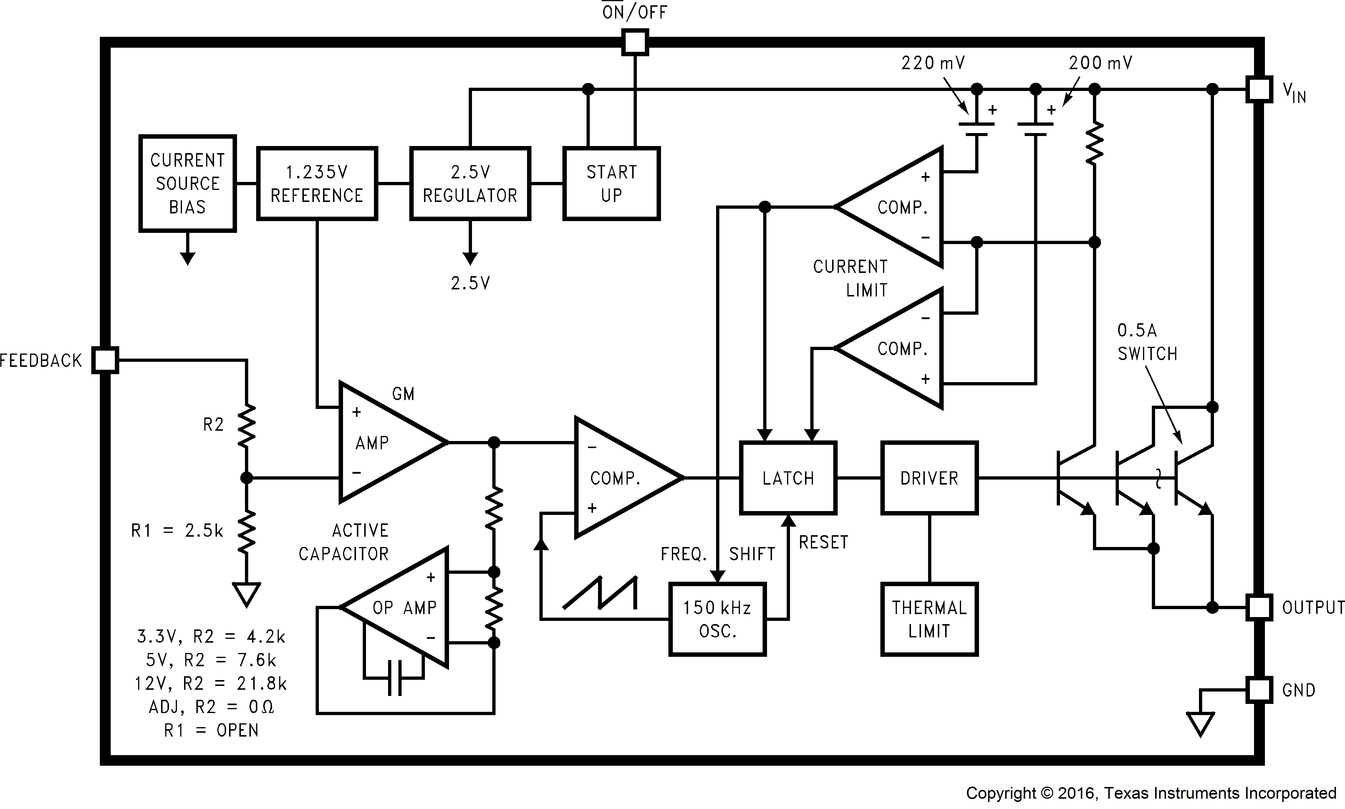
The LM2594xx series of regulators are monolithic integrated circuits that provide all the active functions for a step-down (buck) switching regulator, capable of driving a 0.5-A load with excellent line and load regulation. These devices are available in fixed output voltages of 3.3 V, 5 V, 12 V, and an adjustable output version, and are packaged in a 8-pin PDIP and a 8-pin surface-mount SOIC package.

Requiring a minimum number of external components, these regulators are simple to use and feature internal frequency compensation, a fixed-frequency oscillator, and improved line and load regulation specifications.

The new product, LMR36506, offers reduced BOM cost, higher efficiency, and smaller solution size with many other features. See the Device Comparison Table to compare specs. Start WEBENCH Design with LMR36506.

A standard series of inductors (both through-hole and surface-mount types) are available from several different manufacturers optimized for use with the LM2594xx series. This feature greatly simplifies the design of switch-mode power supplies.

Other features include an ensured ±4% tolerance on output voltage under all conditions of input voltage and output load conditions, and ±15% on the oscillator frequency. External shutdown is included, featuring typically 85-µA standby current. Self-protection features include a two stage frequency reducing current limit for the output switch and an overtemperature shutdown for complete protection under fault conditions.

The LM2594HV is for applications requiring an input voltage up to 60 V.

The LM2594xx series of regulators are monolithic integrated circuits that provide all the active functions for a step-down (buck) switching regulator, capable of driving a 0.5-A load with excellent line and load regulation. These devices are available in fixed output voltages of 3.3 V, 5 V, 12 V, and an adjustable output version, and are packaged in a 8-pin PDIP and a 8-pin surface-mount SOIC package.

Requiring a minimum number of external components, these regulators are simple to use and feature internal frequency compensation, a fixed-frequency oscillator, and improved line and load regulation specifications.

The new product, LMR36506, offers reduced BOM cost, higher efficiency, and smaller solution size with many other features. See the Device Comparison Table to compare specs. Start WEBENCH Design with LMR36506.

A standard series of inductors (both through-hole and surface-mount types) are available from several different manufacturers optimized for use with the LM2594xx series. This feature greatly simplifies the design of switch-mode power supplies.

Other features include an ensured ±4% tolerance on output voltage under all conditions of input voltage and output load conditions, and ±15% on the oscillator frequency. External shutdown is included, featuring typically 85-µA standby current. Self-protection features include a two stage frequency reducing current limit for the output switch and an overtemperature shutdown for complete protection under fault conditions.

The LM2594HV is for applications requiring an input voltage up to 60 V.

Subscribe to Welllinkchips !
Your Name
* Email
Submit a request