0
LM22671
  • LM22671
  • LM22671
  • LM22671
  • LM22671

LM22671

ACTIVE

SIMPLE SWITCHER® 4.5V to 42V, 500mA Step-Down Voltage Regulator with Adjustable Frequency

Texas Instruments LM22671 Product Info

1 April 2026 1

Parameters

Rating

Catalog

Topology

Buck

Iout (max) (A)

0.5

Vin (max) (V)

42

Vin (min) (V)

4.5

Vout (max) (V)

37

Vout (min) (V)

1.285

Features

Enable, Frequency synchronization, Overcurrent protection

Control mode

Voltage mode

Operating temperature range (°C)

-40 to 125

Iq (typ) (A)

0.0034

Duty cycle (max) (%)

90

Package

HSOIC (DDA)-8-29.4 mm² 4.9 x 6

Features

  • Wide Input Voltage Range: 4.5 V to 42 V
  • Internally Compensated Voltage Mode Control
  • Stable with Low ESR Ceramic capacitors
  • 200 mΩ N-Channel MOSFET
  • Output Voltage Options:
    -ADJ (Outputs as Low as 1.285 V)
    -5.0 (Output Fixed to 5 V)
  • ±1.5% Feedback Reference Accuracy
  • 500 kHz Default Switching Frequency
  • Adjustable Switching Frequency and Synchronization
  • –40°C to 125°C Operating Junction
    Temperature Range
  • Precision Enable Pin
  • Integrated Boot-Strap Diode
  • Adjustable Soft-Start
  • Fully WEBENCH® Enabled
  • LM22671-Q1 is an Automotive Grade Product
    that is AEC-Q100 Grade 1 Qualified (–40°C to +125°C
    Operating Junction Temperature)
  • SO PowerPAD™ (Exposed Pad)
  • Wide Input Voltage Range: 4.5 V to 42 V
  • Internally Compensated Voltage Mode Control
  • Stable with Low ESR Ceramic capacitors
  • 200 mΩ N-Channel MOSFET
  • Output Voltage Options:
    -ADJ (Outputs as Low as 1.285 V)
    -5.0 (Output Fixed to 5 V)
  • ±1.5% Feedback Reference Accuracy
  • 500 kHz Default Switching Frequency
  • Adjustable Switching Frequency and Synchronization
  • –40°C to 125°C Operating Junction
    Temperature Range
  • Precision Enable Pin
  • Integrated Boot-Strap Diode
  • Adjustable Soft-Start
  • Fully WEBENCH® Enabled
  • LM22671-Q1 is an Automotive Grade Product
    that is AEC-Q100 Grade 1 Qualified (–40°C to +125°C
    Operating Junction Temperature)
  • SO PowerPAD™ (Exposed Pad)

Description

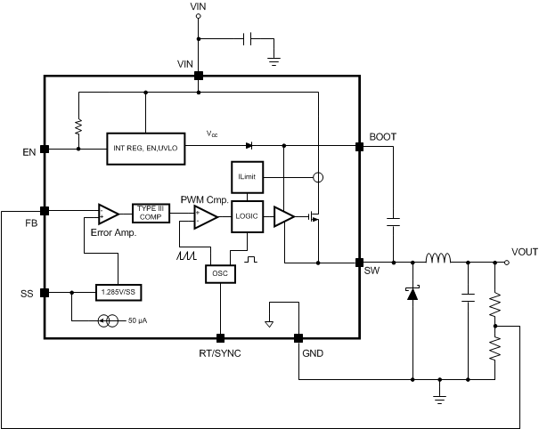
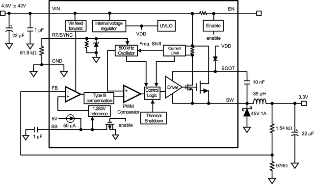
The LM22671 switching regulator provides all of the functions necessary to implement an efficient high voltage step-down (buck) regulator using a minimum of external components. This easy to use regulator incorporates a 42 V N-channel MOSFET switch capable of providing up to 500 mA of load current. Excellent line and load regulation along with high efficiency (> 90%) are featured. Voltage mode control offers short minimum on-time, allowing the widest ratio between input and output voltages. Internal loop compensation means that the user is free from the tedious task of calculating the loop compensation components. Fixed 5 V output and adjustable output voltage options are available. The default switching frequency is set at 500 kHz allowing for small external components and good transient response. In addition, the frequency can be adjusted over a range of 200 kHz to 1 MHz with a single external resistor. The internal oscillator can be synchronized to a system clock or to the oscillator of another regulator. A precision enable input allows simplification of regulator control and system power sequencing. In shutdown mode the regulator draws only 25 µA (typ). An adjustable soft-start feature is provided through the selection of a single external capacitor. The LM22671 device also has built-in thermal shutdown and current limiting to protect against accidental overloads.

The LM22671 device is a member of Texas Instruments’ SIMPLE SWITCHER® family. The SIMPLE SWITCHER concept provides for an easy to use complete design using a minimum number of external components and the TI WEBENCH design tool. TI’s WEBENCH tool includes features such as external component calculation, electrical simulation, thermal simulation, and Build-It boards for easy design-in.

The LM22671 switching regulator provides all of the functions necessary to implement an efficient high voltage step-down (buck) regulator using a minimum of external components. This easy to use regulator incorporates a 42 V N-channel MOSFET switch capable of providing up to 500 mA of load current. Excellent line and load regulation along with high efficiency (> 90%) are featured. Voltage mode control offers short minimum on-time, allowing the widest ratio between input and output voltages. Internal loop compensation means that the user is free from the tedious task of calculating the loop compensation components. Fixed 5 V output and adjustable output voltage options are available. The default switching frequency is set at 500 kHz allowing for small external components and good transient response. In addition, the frequency can be adjusted over a range of 200 kHz to 1 MHz with a single external resistor. The internal oscillator can be synchronized to a system clock or to the oscillator of another regulator. A precision enable input allows simplification of regulator control and system power sequencing. In shutdown mode the regulator draws only 25 µA (typ). An adjustable soft-start feature is provided through the selection of a single external capacitor. The LM22671 device also has built-in thermal shutdown and current limiting to protect against accidental overloads.

The LM22671 device is a member of Texas Instruments’ SIMPLE SWITCHER® family. The SIMPLE SWITCHER concept provides for an easy to use complete design using a minimum number of external components and the TI WEBENCH design tool. TI’s WEBENCH tool includes features such as external component calculation, electrical simulation, thermal simulation, and Build-It boards for easy design-in.

Subscribe to Welllinkchips !
Your Name
* Email
Submit a request