0
LM25184-Q1
  • LM25184-Q1
  • LM25184-Q1

LM25184-Q1

ACTIVE

Automotive 42-VIN no-opto flyback converter with 65-V, 4.1-A integrated MOSFET

Texas Instruments LM25184-Q1 Product Info

1 April 2026 0

Parameters

Rating

Automotive

Topology

PSR flyback

Switch current limit (typ) (A)

4.1

Iout (max) (A)

4.1

Vin (max) (V)

42

Vin (min) (V)

4.5

Features

Enable, Integrated Switch, Light load efficiency, Pre-bias soft start, UVLO adjustable

Control mode

Peak current mode

Switching frequency (min) (kHz)

12

Switching frequency (max) (kHz)

350

TI functional safety category

Functional Safety-Capable

Operating temperature range (°C)

-40 to 150

Duty cycle (max) (%)

82

Package

WSON (NGU)-8-16 mm² 4 x 4

Features

  • AEC-Q100-qualified for automotive applications
    • Device temperature grade 1: –40°C to 125°C ambient temperature range
  • Functional Safety-Capable
  • Designed for reliable and rugged applications
    • Wide input voltage range of 4.5 V to 42 V
    • Robust solution with only one component crossing the isolation barrier
    • ±1.5% total output regulation accuracy
    • Optional VOUT temperature compensation
    • –40°C to +150°C junction temperature range
  • Integration reduces solution size and cost
    • Integrated 65-V, 0.11-Ω power MOSFET
    • No optocoupler or transformer auxiliary winding required for VOUT regulation
  • High-efficiency PSR flyback operation
    • Quasi-resonant MOSFET turnoff in BCM
    • Single- and multi-output implementations
  • Ultra-low conducted and radiated EMI signatures
    • Soft switching avoids diode reverse recovery
    • Optimized for CISPR 25 Class 5 requirement
  • Create a custom flyback regulator design using WEBENCH Power Designer
  • AEC-Q100-qualified for automotive applications
    • Device temperature grade 1: –40°C to 125°C ambient temperature range
  • Functional Safety-Capable
  • Designed for reliable and rugged applications
    • Wide input voltage range of 4.5 V to 42 V
    • Robust solution with only one component crossing the isolation barrier
    • ±1.5% total output regulation accuracy
    • Optional VOUT temperature compensation
    • –40°C to +150°C junction temperature range
  • Integration reduces solution size and cost
    • Integrated 65-V, 0.11-Ω power MOSFET
    • No optocoupler or transformer auxiliary winding required for VOUT regulation
  • High-efficiency PSR flyback operation
    • Quasi-resonant MOSFET turnoff in BCM
    • Single- and multi-output implementations
  • Ultra-low conducted and radiated EMI signatures
    • Soft switching avoids diode reverse recovery
    • Optimized for CISPR 25 Class 5 requirement
  • Create a custom flyback regulator design using WEBENCH Power Designer

Description

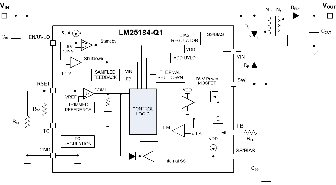
The LM25184-Q1 is a primary-side regulated (PSR) flyback converter with high efficiency over a wide input voltage range of 4.5 V to 42 V. The isolated output voltage is sampled from the primary-side flyback voltage. The high level of integration results in a simple, reliable, and high-density design with only one component crossing the isolation barrier. Boundary conduction mode (BCM) switching enables a compact magnetic solution and better than ±1.5% load and line regulation performance. An integrated 65-V power MOSFET provides output power up to 15 W with enhanced headroom for line transients.

The LM25184-Q1 simplifies the implementation of isolated DC/DC supplies with optional features to optimize performance for the target end equipment. The output voltage is set by one resistor, while an optional resistor improves output voltage accuracy by negating the thermal coefficient of the flyback diode voltage drop. Additional features include an internally-fixed or externally-programmable soft-start, precision enable input with hysteresis for adjustable line UVLO, hiccup-mode overload protection, and thermal shutdown protection with automatic recovery.

The LM25184-Q1 converter is qualified to automotive AEC-Q100 grade 1 and is available in 8-pin WSON package with 0.8-mm pin pitch and wettable flanks.

The LM25184-Q1 is a primary-side regulated (PSR) flyback converter with high efficiency over a wide input voltage range of 4.5 V to 42 V. The isolated output voltage is sampled from the primary-side flyback voltage. The high level of integration results in a simple, reliable, and high-density design with only one component crossing the isolation barrier. Boundary conduction mode (BCM) switching enables a compact magnetic solution and better than ±1.5% load and line regulation performance. An integrated 65-V power MOSFET provides output power up to 15 W with enhanced headroom for line transients.

The LM25184-Q1 simplifies the implementation of isolated DC/DC supplies with optional features to optimize performance for the target end equipment. The output voltage is set by one resistor, while an optional resistor improves output voltage accuracy by negating the thermal coefficient of the flyback diode voltage drop. Additional features include an internally-fixed or externally-programmable soft-start, precision enable input with hysteresis for adjustable line UVLO, hiccup-mode overload protection, and thermal shutdown protection with automatic recovery.

The LM25184-Q1 converter is qualified to automotive AEC-Q100 grade 1 and is available in 8-pin WSON package with 0.8-mm pin pitch and wettable flanks.

Subscribe to Welllinkchips !
Your Name
* Email
Submit a request