0
LM21212-2
  • LM21212-2
  • LM21212-2
  • LM21212-2
  • LM21212-2

LM21212-2

ACTIVE

2.95-5.5V, 12A, Voltage Mode Synchronous Buck Regulator with Adjustable Frequency

Texas Instruments LM21212-2 Product Info

1 April 2026 0

Parameters

Rating

Catalog

Topology

Buck

Iout (max) (A)

12

Vin (max) (V)

5.5

Vin (min) (V)

2.95

Vout (max) (V)

5.5

Vout (min) (V)

0.6

Switch current limit (typ) (A)

17

Features

Enable, Power good, Pre-Bias Start-Up, Synchronous Rectification, Tracking

Control mode

Voltage mode

Operating temperature range (°C)

-40 to 125

Iq (typ) (A)

0.0015

Duty cycle (max) (%)

100

Package

HTSSOP (PWP)-20-41.6 mm² 6.5 x 6.4

Features

  • Integrated 7-mΩ High Side and 4.3-mΩ Low-Side FET Switches
  • 300-kHz to 1.55-MHz Resistor-Adjustable Frequency
  • Adjustable Output Voltage from 0.6 V to VIN (100% Duty Cycle Capable), ±1% Reference
  • Input Voltage Range 2.95 V to 5.5 V
  • Startup Into Prebiased Loads
  • Output Voltage Tracking Capability
  • Wide Bandwidth Voltage Loop Error Amplifier
  • Adjustable Soft-Start With External Capacitor
  • Precision Enable Pin With Hysteresis
  • Integrated OVP, OCP, OTP, UVLO, and Power-Good
  • Thermally Enhanced 20-Pin HTSSOP Exposed Pad Package
  • Create a custom design using the LM21212-2 with the WEBENCH® Power Designer
  • Integrated 7-mΩ High Side and 4.3-mΩ Low-Side FET Switches
  • 300-kHz to 1.55-MHz Resistor-Adjustable Frequency
  • Adjustable Output Voltage from 0.6 V to VIN (100% Duty Cycle Capable), ±1% Reference
  • Input Voltage Range 2.95 V to 5.5 V
  • Startup Into Prebiased Loads
  • Output Voltage Tracking Capability
  • Wide Bandwidth Voltage Loop Error Amplifier
  • Adjustable Soft-Start With External Capacitor
  • Precision Enable Pin With Hysteresis
  • Integrated OVP, OCP, OTP, UVLO, and Power-Good
  • Thermally Enhanced 20-Pin HTSSOP Exposed Pad Package
  • Create a custom design using the LM21212-2 with the WEBENCH® Power Designer

Description

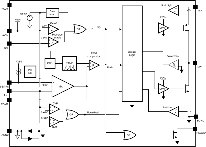
The LM21212-2 is a monolithic synchronous buck regulator that is capable of delivering up to 12 A of continuous output current while producing an output voltage down to 0.6 V with outstanding efficiency. The device is optimized to work over an input voltage range of 2.95 V to 5.5 V, making it suitable for a wide variety of low voltage systems. The voltage mode control loop provides high noise immunity and narrow duty-cycle capability, and it can be compensated to be stable with any type of output capacitance, providing maximum flexibility and ease of use.

The LM21212-2 features internal overvoltage protection (OVP) and overcurrent protection (OCP) for increased system reliability. A precision enable pin and integrated UVLO allow turnon of the device to be tightly controlled and sequenced. Start-up inrush currents are limited by both an internally fixed and externally adjustable soft-start circuit. Fault detection and supply sequencing are possible with the integrated power good circuit.

The LM21212-2 is designed to work well in multi-rail power supply architectures. The output voltage of the device can be configured to track an external voltage rail using the SS/TRK pin. The switching frequency can be programmed between 300 kHz and 1.55 MHz with an external resistor.

If the output is prebiased at start-up, it does not sink current, allowing the output to smoothly rise past the prebiased voltage. The regulator is offered in a 20-pin HTSSOP package with an exposed pad that can be soldered to the PCB, eliminating the need for bulky heat sinks.

The LM21212-2 is a monolithic synchronous buck regulator that is capable of delivering up to 12 A of continuous output current while producing an output voltage down to 0.6 V with outstanding efficiency. The device is optimized to work over an input voltage range of 2.95 V to 5.5 V, making it suitable for a wide variety of low voltage systems. The voltage mode control loop provides high noise immunity and narrow duty-cycle capability, and it can be compensated to be stable with any type of output capacitance, providing maximum flexibility and ease of use.

The LM21212-2 features internal overvoltage protection (OVP) and overcurrent protection (OCP) for increased system reliability. A precision enable pin and integrated UVLO allow turnon of the device to be tightly controlled and sequenced. Start-up inrush currents are limited by both an internally fixed and externally adjustable soft-start circuit. Fault detection and supply sequencing are possible with the integrated power good circuit.

The LM21212-2 is designed to work well in multi-rail power supply architectures. The output voltage of the device can be configured to track an external voltage rail using the SS/TRK pin. The switching frequency can be programmed between 300 kHz and 1.55 MHz with an external resistor.

If the output is prebiased at start-up, it does not sink current, allowing the output to smoothly rise past the prebiased voltage. The regulator is offered in a 20-pin HTSSOP package with an exposed pad that can be soldered to the PCB, eliminating the need for bulky heat sinks.

Subscribe to Welllinkchips !
Your Name
* Email
Submit a request