0
INA381-Q1
  • INA381-Q1
  • INA381-Q1
  • INA381-Q1

INA381-Q1

ACTIVE

AEC-Q100, 26-V, 350-kHz current sense amplifier with integrated overcurrent comparator

Texas Instruments INA381-Q1 Product Info

1 April 2026 0

Parameters

Product type

Analog output with integrated comparator

Common-mode voltage (max) (V)

26

Common-mode voltage (min) (V)

-0.2

Input offset (±) (max) (µV)

150

Input offset drift (±) (typ) (µV/°C)

0.2

Features

Alert Function, Low-side Capable

Rating

Automotive

Voltage gain (V/V)

20, 50, 100, 200

CMRR (min) (dB)

84

Bandwidth (kHz)

105, 150, 210, 350

Supply voltage (max) (V)

5.5

Supply voltage (min) (V)

2.7

Iq (max) (mA)

0.5

Number of channels

1

Comparators (#)

1

Gain error (%)

1

Gain error drift (±) (max) (ppm/°C)

20

Slew rate (V/µs)

2

TI functional safety category

Functional Safety-Capable

Operating temperature range (°C)

-40 to 125

Package

VSSOP (DGS)-10-14.7 mm² 3 x 4.9

Features

  • Qualified for Automotive Applications
  • AEC-Q100 Qualified With the Following Results:
    • Device Temperature Grade 1: –40°C to +125°C Ambient Operating Temperature
  • Functional Safety-Capable
  • Common-mode input range: –0.2 V to +26 V
  • High accuracy amplifier:
    • Offset voltage at TA = 25°C
      • 500 µV (maximum) at VCM = 12 V
      • 150 µV (maximum) at VCM = 0 V
    • Offset voltage drift: 1 µV/°C (maximum)
    • Gain error: 1% (maximum) at 25°C
    • Gain error drift: 20 ppm/°C (maximum)
  • Available amplifier gains:
    • INA381A1-Q1: 20 V/V
    • INA381A2-Q1: 50 V/V
    • INA381A3-Q1: 100 V/V
    • INA381A4-Q1: 200 V/V
  • Open-drain comparator:
    • Hysteresis: 50 mV
    • Propagation delay: 400 ns (typical)
    • Alert threshold set through external reference voltage
    • Supports transparent and latching modes
  • Package: VSSOP-10
  • Qualified for Automotive Applications
  • AEC-Q100 Qualified With the Following Results:
    • Device Temperature Grade 1: –40°C to +125°C Ambient Operating Temperature
  • Functional Safety-Capable
  • Common-mode input range: –0.2 V to +26 V
  • High accuracy amplifier:
    • Offset voltage at TA = 25°C
      • 500 µV (maximum) at VCM = 12 V
      • 150 µV (maximum) at VCM = 0 V
    • Offset voltage drift: 1 µV/°C (maximum)
    • Gain error: 1% (maximum) at 25°C
    • Gain error drift: 20 ppm/°C (maximum)
  • Available amplifier gains:
    • INA381A1-Q1: 20 V/V
    • INA381A2-Q1: 50 V/V
    • INA381A3-Q1: 100 V/V
    • INA381A4-Q1: 200 V/V
  • Open-drain comparator:
    • Hysteresis: 50 mV
    • Propagation delay: 400 ns (typical)
    • Alert threshold set through external reference voltage
    • Supports transparent and latching modes
  • Package: VSSOP-10

Description

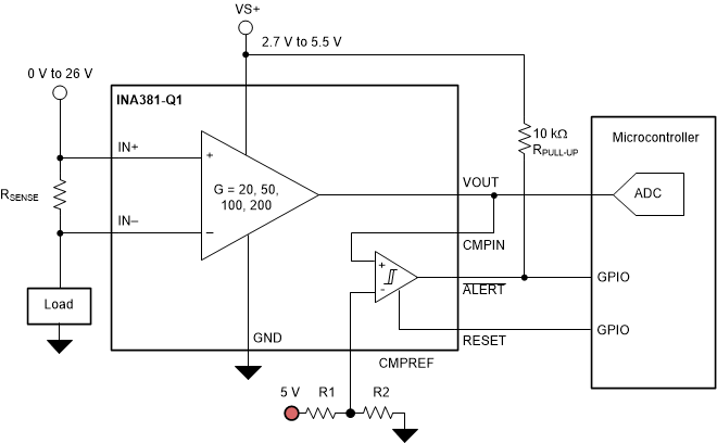
The INA381-Q1 includes both a 26-V common-mode, current-sensing amplifier and a high-speed comparator. This device detects overcurrent conditions by measuring the voltage developed across a current-shunt resistor and comparing that voltage to a user-defined threshold limit set by the comparator reference pin. The current-shunt monitor can measure differential voltage signals on common-mode voltages that vary from –0.2 V up to 26 V, independent of the supply voltage.

The open-drain alert output can be configured to operate in two modes: transparent or latched. In transparent mode, the output status follows the input state. In latched mode, the alert output is cleared only when the latch is reset. The standalone comparator large-signal alert response time is less than 2 µs, allowing for quick detection of overcurrent events. The total system overcurrent protection response time provided by the INA381-Q1 is less than 10 µs.

This device operates from a single 2.7-V to 5.5-V supply, drawing a maximum supply current of 350 µA. The device is specified over an operating temperature range of –40°C to +125°C, and is available in the 10-pin VSSOP package.

The INA381-Q1 includes both a 26-V common-mode, current-sensing amplifier and a high-speed comparator. This device detects overcurrent conditions by measuring the voltage developed across a current-shunt resistor and comparing that voltage to a user-defined threshold limit set by the comparator reference pin. The current-shunt monitor can measure differential voltage signals on common-mode voltages that vary from –0.2 V up to 26 V, independent of the supply voltage.

The open-drain alert output can be configured to operate in two modes: transparent or latched. In transparent mode, the output status follows the input state. In latched mode, the alert output is cleared only when the latch is reset. The standalone comparator large-signal alert response time is less than 2 µs, allowing for quick detection of overcurrent events. The total system overcurrent protection response time provided by the INA381-Q1 is less than 10 µs.

This device operates from a single 2.7-V to 5.5-V supply, drawing a maximum supply current of 350 µA. The device is specified over an operating temperature range of –40°C to +125°C, and is available in the 10-pin VSSOP package.

Subscribe to Welllinkchips !
Your Name
* Email
Submit a request