0
DRV2700
  • DRV2700
  • DRV2700

DRV2700

ACTIVE

Industrial piezo driver with integrated 105-V boost converter in QFN package

Texas Instruments DRV2700 Product Info

1 April 2026 0

Parameters

Features

Thermal shutdown

Haptic actuator type

Piezo

Input signal

Analog, PWM

Output voltage (max) (V)

200

Shutdown current (ISD) (µA)

13

Boost voltage (max) (V)

105

Vs (max) (V)

5.5

Vs (min) (V)

3

Operating temperature range (°C)

-40 to 85

Rating

Catalog

Package

VQFN (RGP)-20-16 mm² 4 x 4

Features

  • 100-V Boost or 1-kV Flyback Configuration
  • ±100-V Piezo Driver in Boost + Amplifier Configuration
    • 4 GPIO-Adjustable Gains
    • Differential or Single-Ended Output
    • Low-Voltage Control
    • AC and DC Output Control
  • 0 to 1-kV Piezo Driver in Flyback Configuration
    • Low-Voltage Control
    • AC and DC Output Control
  • Integrated Boost or Flyback Converter
    • Adjustable Current-Limit
    • Integrated Power FET and Diode
  • Fast Startup Time of 1.5 ms
  • Wide Supply-Voltage Range of 3.3 to 5.5 V
  • 4-mm × 4-mm × 0.9-mm VQFN package
  • 1.8-V Compatible Digital Pins
  • Thermal Protection
  • 100-V Boost or 1-kV Flyback Configuration
  • ±100-V Piezo Driver in Boost + Amplifier Configuration
    • 4 GPIO-Adjustable Gains
    • Differential or Single-Ended Output
    • Low-Voltage Control
    • AC and DC Output Control
  • 0 to 1-kV Piezo Driver in Flyback Configuration
    • Low-Voltage Control
    • AC and DC Output Control
  • Integrated Boost or Flyback Converter
    • Adjustable Current-Limit
    • Integrated Power FET and Diode
  • Fast Startup Time of 1.5 ms
  • Wide Supply-Voltage Range of 3.3 to 5.5 V
  • 4-mm × 4-mm × 0.9-mm VQFN package
  • 1.8-V Compatible Digital Pins
  • Thermal Protection

Description

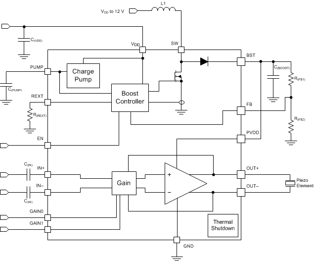
The DRV2700 device is a single-chip piezo driver with an integrated 105-V boost switch, integrated power diode, and integrated fully-differential amplifier. This versatile device is capable of driving both high-voltage and low-voltage piezoelectric loads. The input signal can be either differential or single-ended and AC or DC coupled. The DRV2700 device supports four GPIO-controlled gains: 28.8 dB, 34.8 dB, 38.4 dB, and 40.7 dB.

The boost voltage is set using two external resistors. The voltage applied to the switch pin (SW) and the VDD pin have been sepearted to support independant batteries. The boost current-limit is programmable through the R (REXT) resistor. The boost converter architecture allows the user to optimize the DRV2700 circuit for a given inductor based on the desired performance requirements. Additionally, this boost converter is based on a hysteretic architecture to minimize switching losses and therefore increase efficiency.

A typical startup time of 1.5 ms makes the DRV2700 device an ideal piezo driver for coming out of sleep quickly. Thermal overload protection prevents the device from damage when overdriven.

The DRV2700 device is a single-chip piezo driver with an integrated 105-V boost switch, integrated power diode, and integrated fully-differential amplifier. This versatile device is capable of driving both high-voltage and low-voltage piezoelectric loads. The input signal can be either differential or single-ended and AC or DC coupled. The DRV2700 device supports four GPIO-controlled gains: 28.8 dB, 34.8 dB, 38.4 dB, and 40.7 dB.

The boost voltage is set using two external resistors. The voltage applied to the switch pin (SW) and the VDD pin have been sepearted to support independant batteries. The boost current-limit is programmable through the R (REXT) resistor. The boost converter architecture allows the user to optimize the DRV2700 circuit for a given inductor based on the desired performance requirements. Additionally, this boost converter is based on a hysteretic architecture to minimize switching losses and therefore increase efficiency.

A typical startup time of 1.5 ms makes the DRV2700 device an ideal piezo driver for coming out of sleep quickly. Thermal overload protection prevents the device from damage when overdriven.

Subscribe to Welllinkchips !
Your Name
* Email
Submit a request