0
BQ24610
  • BQ24610
  • BQ24610

BQ24610

ACTIVE

Standalone 1-6 cell Buck battery charge controller with 5V-28V input

Texas Instruments BQ24610 Product Info

1 April 2026 0

Parameters

Rating

Catalog

Number of series cells

1, 2, 3, 4, 5, 6

Cell chemistry

Li-Ion/Li-Polymer

Charge current (max) (A)

10

Features

BAT temp thermistor monitoring (hot/cold profile), IINDPM (Input current limit), Input OVP, Power Path

Vin (min) (V)

5

Vin (max) (V)

28

Absolute max Vin (max) (V)

33

Control topology

Switch-Mode Buck

Battery charge voltage (min) (V)

2.1

Battery charge voltage (max) (V)

26

Control interface

Standalone (RC-Settable)

TI functional safety category

Functional Safety-Capable

Operating temperature range (°C)

-40 to 85

Package

VQFN (RGE)-24-16 mm² 4 x 4

Features

  • 600-kHz NMOS-NMOS Synchronous buck converter
  • Stand-alone charger support for li-ion or li-polymer
  • 5-V to 28-V VCC Input operating range and supports 1- to 6-battery cells (BQ24610)
  • 5-V to 24-V VCC Input operating range and supports 1- to 5-battery cells (BQ24617)
  • Up to 10-A charge current and adapter current
  • High-accuracy voltage and current regulation
    • ±0.5% Charge voltage accuracy
    • ±3% Charge current accuracy
    • ±3% Adapter current accuracy
  • Integration
    • Automatic system power selection from adapter or battery
    • Non Power Path option for low total BOM cost
    • Internal loop compensation and soft start
    • Dynamic power management
  • Safety protection
    • Input overvoltage protection
    • Battery thermistor sense hot and cold charge suspend
    • Battery detection
    • Reverse protection input FET
    • Programmable safety timer
    • Charge overcurrent protection
    • Battery short protection
    • Battery overvoltage protection
    • Thermal shutdown
  • Status Outputs
    • Adapter present
    • Charger operation status
  • Charge enable pin
  • 6-V Gate drive for synchronous buck converter
  • Energy star low quiescent current Iq
    • < 15-µA Off-state battery discharge current
    • < 1.5-mA Off-state input quiescent current
  • 600-kHz NMOS-NMOS Synchronous buck converter
  • Stand-alone charger support for li-ion or li-polymer
  • 5-V to 28-V VCC Input operating range and supports 1- to 6-battery cells (BQ24610)
  • 5-V to 24-V VCC Input operating range and supports 1- to 5-battery cells (BQ24617)
  • Up to 10-A charge current and adapter current
  • High-accuracy voltage and current regulation
    • ±0.5% Charge voltage accuracy
    • ±3% Charge current accuracy
    • ±3% Adapter current accuracy
  • Integration
    • Automatic system power selection from adapter or battery
    • Non Power Path option for low total BOM cost
    • Internal loop compensation and soft start
    • Dynamic power management
  • Safety protection
    • Input overvoltage protection
    • Battery thermistor sense hot and cold charge suspend
    • Battery detection
    • Reverse protection input FET
    • Programmable safety timer
    • Charge overcurrent protection
    • Battery short protection
    • Battery overvoltage protection
    • Thermal shutdown
  • Status Outputs
    • Adapter present
    • Charger operation status
  • Charge enable pin
  • 6-V Gate drive for synchronous buck converter
  • Energy star low quiescent current Iq
    • < 15-µA Off-state battery discharge current
    • < 1.5-mA Off-state input quiescent current

Description

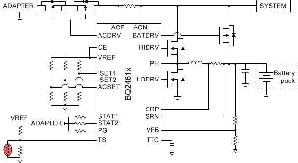
The BQ2461x is a highly integrated Li-ion, Li-polymer or Lead-acid switched-mode battery charge controller. The device offers a constant-frequency synchronous switching PWM controller with high-accuracy charge current and voltage regulation, charge preconditioning, termination, adapter current regulation, and charge status monitoring.

The BQ2461x charges the battery in three phases: preconditioning, constant current, and constant voltage.

Charge is terminated when the current reaches a minimum user-selectable level. A programmable charge timer provides a safety backup. The BQ2461x automatically restarts the charge cycle if the battery voltage falls below an internal threshold, and enters a low quiescent current sleep mode when the input voltage falls below the battery voltage.

The BQ2461x is a highly integrated Li-ion, Li-polymer or Lead-acid switched-mode battery charge controller. The device offers a constant-frequency synchronous switching PWM controller with high-accuracy charge current and voltage regulation, charge preconditioning, termination, adapter current regulation, and charge status monitoring.

The BQ2461x charges the battery in three phases: preconditioning, constant current, and constant voltage.

Charge is terminated when the current reaches a minimum user-selectable level. A programmable charge timer provides a safety backup. The BQ2461x automatically restarts the charge cycle if the battery voltage falls below an internal threshold, and enters a low quiescent current sleep mode when the input voltage falls below the battery voltage.

Subscribe to Welllinkchips !
Your Name
* Email
Submit a request