0
ADC08D500
  • ADC08D500
  • ADC08D500
  • ADC08D500

ADC08D500

ACTIVE

8-Bit, Dual 500-MSPS or Single 1.0-GSPS Analog-to-Digital Converter (ADC) Key Specifications Key Specifications

Texas Instruments ADC08D500 Product Info

1 April 2026 1

Parameters

Sample rate (max) (Msps)

500, 1000

Resolution (Bits)

8

Number of input channels

1, 2

Interface type

Parallel LVDS

Analog input BW (MHz)

1700

Features

Low Power

Rating

Catalog

Peak-to-peak input voltage range (V)

0.87

Power consumption (typ) (mW)

1400

Architecture

Folding Interpolating

SNR (dB)

48

ENOB (Bits)

7.5

SFDR (dB)

57

Operating temperature range (°C)

-40 to 85

Input buffer

Yes

Package

HLQFP (NNB)-128-484 mm² 22 x 22

Features

  • Internal Sample-and-Hold
  • Single +1.9V ±0.1V Operation
  • Choice of SDR or DDR Output Clocking
  • Interleave Mode for 2x Sampling Rate
  • Multiple ADC Synchronization Capability
  • Ensured No Missing Codes
  • Serial Interface for Extended Control
  • Fine Adjustment of Input Full-Scale Range and Offset
  • Duty Cycle Corrected Sample Clock

Key Specifications

  • Resolution 8 Bits
  • Max Conversion Rate 500 MSPS (min)
  • Bit Error Rate 10-18 (typ)
  • ENOB @ 250 MHz Input 7.5 Bits (typ)
  • DNL ±0.15 LSB (typ)
  • Power Consumption
    • Operating 1.4 W (typ)
    • Power Down Mode 3.5 mW (typ)

All trademarks are the property of their respective owners.

  • Internal Sample-and-Hold
  • Single +1.9V ±0.1V Operation
  • Choice of SDR or DDR Output Clocking
  • Interleave Mode for 2x Sampling Rate
  • Multiple ADC Synchronization Capability
  • Ensured No Missing Codes
  • Serial Interface for Extended Control
  • Fine Adjustment of Input Full-Scale Range and Offset
  • Duty Cycle Corrected Sample Clock

Key Specifications

  • Resolution 8 Bits
  • Max Conversion Rate 500 MSPS (min)
  • Bit Error Rate 10-18 (typ)
  • ENOB @ 250 MHz Input 7.5 Bits (typ)
  • DNL ±0.15 LSB (typ)
  • Power Consumption
    • Operating 1.4 W (typ)
    • Power Down Mode 3.5 mW (typ)

All trademarks are the property of their respective owners.

Description

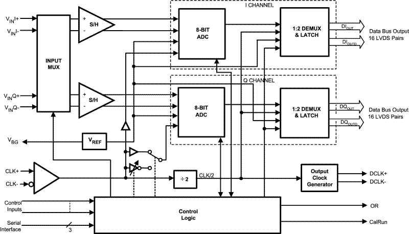
The ADC08D500 is a dual, low power, high performance CMOS analog-to-digital converter that digitizes signals to 8 bits resolution at sampling rates up to 500 MSPS. Consuming a typical 1.4 Watts at 500 MSPS from a single 1.9 Volt supply, this device is ensured to have no missing codes over the full operating temperature range. The unique folding and interpolating architecture, the fully differential comparator design, the innovative design of the internal sample-and-hold amplifier and the self-calibration scheme enable a very flat response of all dynamic parameters beyond Nyquist, producing a high 7.5 ENOB with a 250 MHz input signal and a 500 MHz sample rate while providing a 10-18 B.E.R. Output formatting is offset binary and the LVDS digital outputs are compatible with IEEE 1596.3-1996, with the exception of an adjustable common mode voltage between 0.8V and 1.2V.

Each converter has a 1:2 demultiplexer that feeds two LVDS buses and reduces the output data rate on each bus to half the sampling rate. The two converters can be interleaved and used as a single 1 GSPS ADC.

The converter typically consumes less than 3.5 mW in the Power Down Mode and is available in a 128-lead, thermally enhanced exposed pad HLQFP and operates over the Industrial (-40°C ≤ TA ≤ +85°C) temperature range.

The ADC08D500 is a dual, low power, high performance CMOS analog-to-digital converter that digitizes signals to 8 bits resolution at sampling rates up to 500 MSPS. Consuming a typical 1.4 Watts at 500 MSPS from a single 1.9 Volt supply, this device is ensured to have no missing codes over the full operating temperature range. The unique folding and interpolating architecture, the fully differential comparator design, the innovative design of the internal sample-and-hold amplifier and the self-calibration scheme enable a very flat response of all dynamic parameters beyond Nyquist, producing a high 7.5 ENOB with a 250 MHz input signal and a 500 MHz sample rate while providing a 10-18 B.E.R. Output formatting is offset binary and the LVDS digital outputs are compatible with IEEE 1596.3-1996, with the exception of an adjustable common mode voltage between 0.8V and 1.2V.

Each converter has a 1:2 demultiplexer that feeds two LVDS buses and reduces the output data rate on each bus to half the sampling rate. The two converters can be interleaved and used as a single 1 GSPS ADC.

The converter typically consumes less than 3.5 mW in the Power Down Mode and is available in a 128-lead, thermally enhanced exposed pad HLQFP and operates over the Industrial (-40°C ≤ TA ≤ +85°C) temperature range.

Subscribe to Welllinkchips !
Your Name
* Email
Submit a request