0
LMR14206
  • LMR14206
  • LMR14206
  • LMR14206
  • LMR14206

LMR14206

ACTIVE

4.5V to 42V, 0.6A Step-Down DC/DC Switching Regulator in SOT-23 Package

Texas Instruments LMR14206 Product Info

1 April 2026 0

Parameters

Rating

Catalog

Topology

Buck

Iout (max) (A)

0.6

Vin (max) (V)

42

Vin (min) (V)

4.5

Vout (max) (V)

34

Vout (min) (V)

0.765

Features

Enable, Overcurrent protection

Control mode

current mode

Operating temperature range (°C)

-40 to 125

Iq (typ) (A)

0.0013

Duty cycle (max) (%)

87

Package

SOT-23-THN (DDC)-6-8.12 mm² 2.9 x 2.8

Features

  • Input Voltage Range of 4.5V to 42V
  • Output Voltage Range of 0.765V to 34V
  • Output Vurrent up to 0.6A
  • 1.25 MHz Switching Frequency
  • Low Shutdown Iq, 16 µA Typical
  • Short Circuit Protected
  • Internally Compensated
  • Soft-Start Function
  • Thin 6-Pin SOT Package (2.97 x 1.65 x 1mm)
  • Fully Enabled for WEBENCH® Power Designer
  • Input Voltage Range of 4.5V to 42V
  • Output Voltage Range of 0.765V to 34V
  • Output Vurrent up to 0.6A
  • 1.25 MHz Switching Frequency
  • Low Shutdown Iq, 16 µA Typical
  • Short Circuit Protected
  • Internally Compensated
  • Soft-Start Function
  • Thin 6-Pin SOT Package (2.97 x 1.65 x 1mm)
  • Fully Enabled for WEBENCH® Power Designer

Description

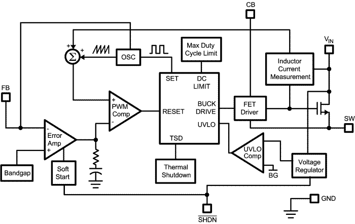
The LMR14206 is a PWM DC/DC buck (step-down) regulator. With a wide input range from 4.5V-42V, they are suitable for a wide range of applications such as power conditioning from unregulated sources. They feature a low RDSON (0.9Ω typical) internal switch for maximum efficiency (85% typical). Operating frequency is fixed at 1.25 MHz allowing the use of small external components while still being able to have low output voltage ripple. Soft-start can be implemented using the shutdown pin with an external RC circuit allowing the user to tailor the soft-start time to a specific application.

The LMR14206 is optimized for up to 600 mA load current with a 0.765V nominal feedback voltage.

Additional features include: thermal shutdown, VIN under-voltage lockout, and gate drive under-voltage lockout. The LMR14206 is available in a low profile 6-pin SOT package.

The LMR14206 is a PWM DC/DC buck (step-down) regulator. With a wide input range from 4.5V-42V, they are suitable for a wide range of applications such as power conditioning from unregulated sources. They feature a low RDSON (0.9Ω typical) internal switch for maximum efficiency (85% typical). Operating frequency is fixed at 1.25 MHz allowing the use of small external components while still being able to have low output voltage ripple. Soft-start can be implemented using the shutdown pin with an external RC circuit allowing the user to tailor the soft-start time to a specific application.

The LMR14206 is optimized for up to 600 mA load current with a 0.765V nominal feedback voltage.

Additional features include: thermal shutdown, VIN under-voltage lockout, and gate drive under-voltage lockout. The LMR14206 is available in a low profile 6-pin SOT package.

Subscribe to Welllinkchips !
Your Name
* Email
Submit a request