0
UCC24650
  • UCC24650
  • UCC24650

UCC24650

ACTIVE

200-V wake-up monitor for fast transient primary-side regulation

Texas Instruments UCC24650 Product Info

1 April 2026 0

Parameters

Topology

DCM, PSR flyback

Control mode

Volt-sec balance

Features

Fast load transient support, Negative Voltage Monitoring, Wake-up Monitor

Package

SOT-23 (DBV)-5-8.12 mm² 2.9 x 2.8

Features

  • Enables Excellent Load Transient Performance and Zero Standby Power
  • Enables Smallest Output Capacitor for Tight ΔVOUT
  • No External Components Required
  • <50 µA Device Current Consumption (Typical)
  • 5-V to 28-V Output Monitoring Capability
  • 3% Voltage Droop Detection (Patent Pending)
  • 200-V Wake-Up Switch
  • Enables and Disables SR Controller, Relay Control, or Other Secondary Circuits
  • SOT-23 5-Pin Package
  • Enables Excellent Load Transient Performance and Zero Standby Power
  • Enables Smallest Output Capacitor for Tight ΔVOUT
  • No External Components Required
  • <50 µA Device Current Consumption (Typical)
  • 5-V to 28-V Output Monitoring Capability
  • 3% Voltage Droop Detection (Patent Pending)
  • 200-V Wake-Up Switch
  • Enables and Disables SR Controller, Relay Control, or Other Secondary Circuits
  • SOT-23 5-Pin Package

Description

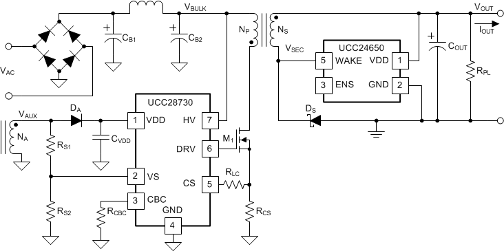
The UCC24650 is an easy-to-use secondary-side voltage monitor that periodically measures its own VDD voltage. A relative droop of 3% from the previous reading triggers a alert signal to a receiving primary-side regulation (PSR) controller. Its low-power consumption helps achieve <5-mW standby loss in many applications.

An internal 200-V MOSFET switch is applied across a ground-referenced rectifier to provide a current-limited pulse to the flyback transformer secondary winding, which couples the signal to the primary-side controller. This signal is repeated at 33 kHz until controller-driven switching activity is detected.

Relative-droop detection allows scaling to any voltage between 5 and 28 V. The alert function allows very-low standby frequency to minimize switching loss and reduction of output capacitance needed to respond to a heavy load step. This monitor is used with a controller capable of detecting the signal, such as the UCC28730 PSR flyback controller.

The UCC24650 also provides an enable and disable signal which can be used to control a secondary-side circuit during no-load conditions to reduce standby power loss. Such a circuit may be a synchronous rectifier controller or a relay driver, for example.

The UCC24650 is an easy-to-use secondary-side voltage monitor that periodically measures its own VDD voltage. A relative droop of 3% from the previous reading triggers a alert signal to a receiving primary-side regulation (PSR) controller. Its low-power consumption helps achieve <5-mW standby loss in many applications.

An internal 200-V MOSFET switch is applied across a ground-referenced rectifier to provide a current-limited pulse to the flyback transformer secondary winding, which couples the signal to the primary-side controller. This signal is repeated at 33 kHz until controller-driven switching activity is detected.

Relative-droop detection allows scaling to any voltage between 5 and 28 V. The alert function allows very-low standby frequency to minimize switching loss and reduction of output capacitance needed to respond to a heavy load step. This monitor is used with a controller capable of detecting the signal, such as the UCC28730 PSR flyback controller.

The UCC24650 also provides an enable and disable signal which can be used to control a secondary-side circuit during no-load conditions to reduce standby power loss. Such a circuit may be a synchronous rectifier controller or a relay driver, for example.

Subscribe to Welllinkchips !
Your Name
* Email
Submit a request