0
MAX5322
  • MAX5322

MAX5322

PRODUCTION

±10V, Dual, 12-Bit, Serial, Voltage-Output DAC

Analog Devices MAX5322 Product Info

10 February 2026 8

Features

  • Unipolar or Bipolar Output-Voltage Ranges
    • Unipolar: 0 to +2 x VREF (Single or Dual Supply)
    • Bipolar: -2 x VREF to +2 x VREF (Dual Supply)
  • Guaranteed INL ≤ ±1 LSB (max)
  • Guaranteed Monotonic: DNL ≤ ±1 LSB (max)
  • 10µs Settling Time to 0.5 LSB
  • Low 2.8µA Shutdown Current
  • Fast 10MHz SPI-/QSPI-/MICROWIRE-Compatible Serial Interface
  • Power-On Reset Sets DAC Output to 0V
  • Schmitt Trigger Inputs for Direct Optocoupler Interface
  • Serial-Data Output Allows Daisy-Chaining of Devices
  • 28-Pin SSOP (8mm x 10mm)

Part details & applications

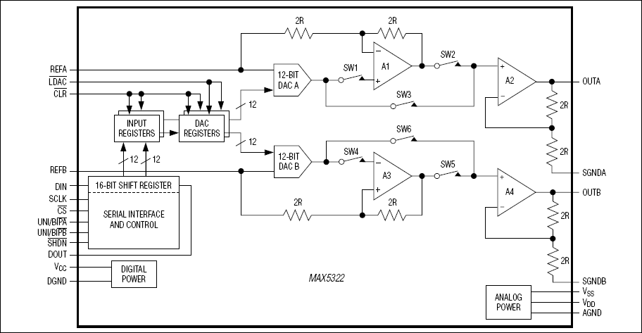
The MAX5322 dual, 12-bit, serial-interface, digital-to-analog converter (DAC) provides bipolar ±5V to ±10V outputs from ±12V to ±15V analog power-supply voltages, or unipolar 5V to 10V outputs from a single 12V to 15V analog power-supply voltage.

The MAX5322 features excellent linearity with both integral nonlinearity (INL) and differential nonlinearity (DNL) guaranteed to ±1 LSB (max). The device also features a fast 10µs to 0.5 LSB settling time, and a hardware-shutdown feature that reduces current consumption to 2.8µA. The output goes to midscale at power-up in bipolar mode (0V), and to zero scale at power-up in unipolar mode (0V). A clear input (active-low CLR) asynchronously clears the DAC register and sets the outputs to 0V. The outputs can be asynchronously updated with the load DAC (active-low LDAC) input.

The device features a fast 10MHz SPI™-/QSPI™-/MICROWIRE™-compatible serial interface that operates with 3V or 5V logic. Additional features include a serial-data output (DOUT) for daisy chaining and read-back functions. The MAX5322 requires external reference voltages of 2V to 5.25V and is available in a 28-pin SSOP package that operates over the extended (-40°C to +85°C) temperature range.

Applications

  • Analog I/O Boards
  • Automatic Test Equipment (ATE)
  • Data Acquisition Systems
  • Industrial Automation
  • Industrial Process Controls
  • Motor Control

Subscribe to Welllinkchips !
Your Name
* Email
Submit a request