0
MAX522
  • MAX522

MAX522

PRODUCTION

Dual, 8-Bit, Voltage-Output Serial DAC in 8-Pin SO Package Dual, Serial, Voltage-Output DAC

Analog Devices MAX522 Product Info

10 February 2026 8

Features

  • Operates from a Single +2.7V to +5.5V Supply
  • Dual Buffered Voltage Output
  • Low Power Consumption:
    • 1mA Operating Current
    • < 1µA Shutdown Current
  • Independently Programmable Shutdown Mode
  • 5MHz, 3-Wire Serial Interface
  • SPI, QSPI, and Microwire Compatible
  • Space-Saving 8-Pin SO Package

Part details & applications

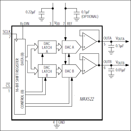
The MAX522 contains two 8-bit, buffered, voltage-output digital-to-analog converters (DAC A and DAC B) in small 8-pin SO and DIP packages. DAC A's buffer can source and sink 5mA, and DAC B's output can source and sink 500µA, both to within 0.5V of ground and VDD. The MAX522 operates with a single +2.7V to +5.5V supply.

The device utilizes a 3-wire serial interface, which operates at clock rates up to 5MHz and is compatible with SPI™, QSPI™, and Microwire™ interface standards. The serial input shift register is 16 bits long and consists of eight bits of DAC input data and eight bits for DAC selection and shutdown control. DAC registers can be loaded independently or in parallel at the positive edge of active-low CS.

The MAX522's ultra-low power consumption and small 8-pin SO package make it ideal for portable and battery-powered applications. Supply current is less than 1mA and drops below 1µA in shutdown mode. In addition, the reference input is disconnected from the REF pin during shutdown, further reducing the system's total power consumption. The software format is compatible with the MAX512/MAX513 triple 8-bit DACs.

Applications

  • Digital Gain and Offset Control
  • Power-Amp Bias Control
  • Programmable Current Sources
  • Programmable Voltage Sources
  • VCO Tuning

Subscribe to Welllinkchips !
Your Name
* Email
Submit a request