0
MAX5092
  • MAX5092

MAX5092

PRODUCTION

4V to 72V Input LDOs with Boost Preregulator Input LDOs with Boost Preregulators Operate Seamlessly from 4V Cold Crank to 72V Load Dump

Analog Devices MAX5092 Product Info

10 February 2026 4

Features

  • Wide Operating Input Voltage Range: 3.5V to 72V with a 4V Startup Voltage
  • LDO Output Regulates to 5V Seamlessly from an Input Voltage of 3.5V to 72V
  • Up to 250mA Output Current
  • Preset 3.3V, 5V, or Externally Programmable LDO Output Voltage from 1.5V to 9V (MAX5092_) or from 1.5V to 10V (MAX5093_)
  • Preset 7V or Externally Programmable Boost Output Voltage Up to 11V (MAX5092_) or Up to 12V (MAX5093_)
  • 65µA Quiescent Current in LDO Mode (VIN ≥ 8V)
  • 5µA Shutdown Current
  • Power-On Reset (Active-Low RESET) with Programmable Timeout Period
  • Output Short-Circuit and Thermal Protection
  • TQFN Package Capable of Dissipating up to 2.7W at +70°C

Part details & applications

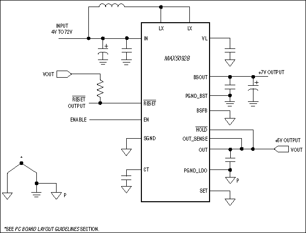
The MAX5092A/MAX5092B/MAX5093A/MAX5093B low-quiescent-current, low-dropout (LDO) regulators contain simple boost preregulators operating at a high frequency. The devices seamlessly provide a preset 3.3V (MAX5092A/MAX5093A) or 5V (MAX5092B/MAX5093B) LDO output voltage from a cold-crank through load-dump (3.5V to 80V) input voltage conditions. The MAX5092_/MAX5093_ deliver up to 250mA with excellent load and line regulation. During normal operation, when the battery is healthy, the boost preregulator is completely turned off, reducing quiescent current to 65µA (typ). This makes the devices suitable for always-on power supplies.

The buck-boost operation achieved by this combination of LDO and boost preregulator offers the advantage of using a single off-the-shelf inductor in place of the multiple- winding custom magnetics needed in typical single- ended primary inductor converter (SEPIC) and transformer-based flyback topologies. The high operating frequency of the boost regulator significantly reduces component size. The MAX5092_ integrates a blocking diode to further reduce the external component count. The boost preregulator output voltage is preset to 7V. Both LDO and boost output voltages are programmable using external resistors. The boost preregulator output voltage is adjustable up to 11V (MAX5092_), or up to 12V (MAX5093_). The LDO output voltage is adjustable from 1.5V to 9V (MAX5092_) or from 1.5V to 10V (MAX5093_).

The devices feature a shutdown mode with 5µA (typ) shutdown current, a active-low HOLD input to implement a self-holding circuit, and a power-on-reset output (active-low RESET) with an externally programmable timeout period. Additional features include output overload, short-circuit, and thermal protection.

The MAX5092_/MAX5093_ are available in a thermally enhanced, 16-pin 5mm x 5mm thin QFN package and can dissipate up to 2.7W at +70°C on a m

Subscribe to Welllinkchips !
Your Name
* Email
Submit a request