0
MAX1962
  • MAX1962

MAX1962

PRODUCTION

2.35V to 5.5V, 0.5% Accurate, 1MHz PWM Step-Down Controllers with Voltage Margining

Analog Devices MAX1962 Product Info

10 February 2026 6

Features

  • 0.5% Accurate Output
  • Operates from 2.35V to 5.5V Supply
  • Generates Low Output Voltage Down to 0.8V
  • On-Chip Charge Pump Provides 5V Gate Drive
  • Ceramic or Electrolytic Capacitors
  • 94% Efficiency
  • External Synchronization from 450kHz to 1.2MHz
  • 500kHz/1MHz Fixed-Frequency PWM Operation
  • Fast Transient Response
  • Two Converters Can Operate 180° Out-of-Phase
  • ±4% Voltage Margining for System Test
  • 10% Accurate Current Sensing (MAX1962)
  • Adaptive Dead Time Prevents Shoot-Through

Part details & applications

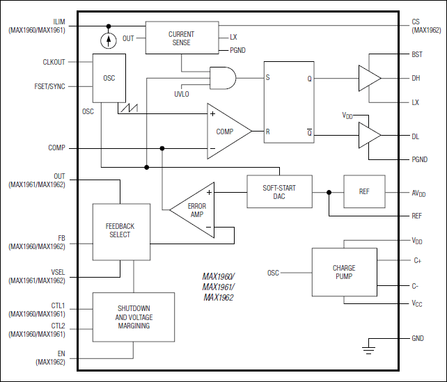
The MAX1960/MAX1961/MAX1962 high-current, high-efficiency voltage-mode step-down DC-DC controllers operate from a 2.35V to 5.5V input and generate output voltages down to 0.8V at up to 20A. An on-chip charge pump generates a regulated 5V for MOSFET drive. Additionally, adaptive dead-time drivers allow a wide variety of MOSFETs to be used without risking shoot-through.

Fixed-frequency PWM operation and external synchronization make these controllers suitable for telecom and datacom applications. The operating frequency is programmable to either 500kHz or 1MHz, or from 450kHz to 1.2MHz with an external clock. A clock output is provided to synchronize another converter for 180° out-of-phase operation. A high closed-loop bandwidth provides excellent transient response for applications with dynamic loads.

Lossless current sensing in the MAX1960 and MAX1961 is achieved by monitoring the drain-to-source voltage of the low-side external FET. The current limit is scalable to accommodate a wide variety of MOSFETs and load currents. The MAX1962 has 10% accurate sense-resistor-based current limiting.

The MAX1960 and MAX1962 have an adjustable output voltage from 0.8V to 4.95V. The MAX1961 and MAX1962 have four preset output voltages (1.5V, 1.8V, 2.5V, and 3.3V) and feature 0.5% voltage accuracy over temperature, line, and load variations. The MAX1960 and MAX1961 also feature voltage-margining control inputs that shift the output voltage up or down by 4% for system testing.

Applications

  • ASIC, FPGA, DSP, and CPU Core and I/O Voltages
  • Cellular Base Stations
  • Server and Storage Systems
  • Telecom and Network Equipment

Subscribe to Welllinkchips !
Your Name
* Email
Submit a request