0
UCC28951
  • UCC28951
  • UCC28951
  • UCC28951

UCC28951

ACTIVE

Green phase-shifted full-bridge controller with SR control for Wide input voltage Range

Texas Instruments UCC28951 Product Info

1 April 2026 3

Parameters

Topology

Phase-shifted full bridge

Control mode

Current, Peak current mode, Voltage

Features

Adjustable switching frequency, Current limiting, Enable/Shutdown, Error amplifier, Green mode, Light-load efficiency, Programmable slope compensation, Soft start, Soft switching, Synchronization pin, Thermal shutdown

Duty cycle (max) (%)

97

Package

TSSOP (PW)-24-49.92 mm² 7.8 x 6.4

Features

  • Enhanced zero-voltage switching (ZVS) range
  • Direct synchronous rectifier (SR) control
  • Light-load efficiency management including:
    • Burst mode operation
    • Discontinuous conduction mode (DCM), dynamic SR on/off control
  • Average- or peak-current mode control with programmable slope compensation and voltage-mode control
  • Closed-loop soft-start and enable function
  • Programmable switching frequency up to 1 MHz with bidirectional synchronization
  • (±3%) cycle-by-cycle current limit protection with hiccup mode support
  • 150µA start-up current
  • VDD undervoltage lockout
  • Wide temperature range: –40°C to +125°C
  • Enhanced zero-voltage switching (ZVS) range
  • Direct synchronous rectifier (SR) control
  • Light-load efficiency management including:
    • Burst mode operation
    • Discontinuous conduction mode (DCM), dynamic SR on/off control
  • Average- or peak-current mode control with programmable slope compensation and voltage-mode control
  • Closed-loop soft-start and enable function
  • Programmable switching frequency up to 1 MHz with bidirectional synchronization
  • (±3%) cycle-by-cycle current limit protection with hiccup mode support
  • 150µA start-up current
  • VDD undervoltage lockout
  • Wide temperature range: –40°C to +125°C

Description

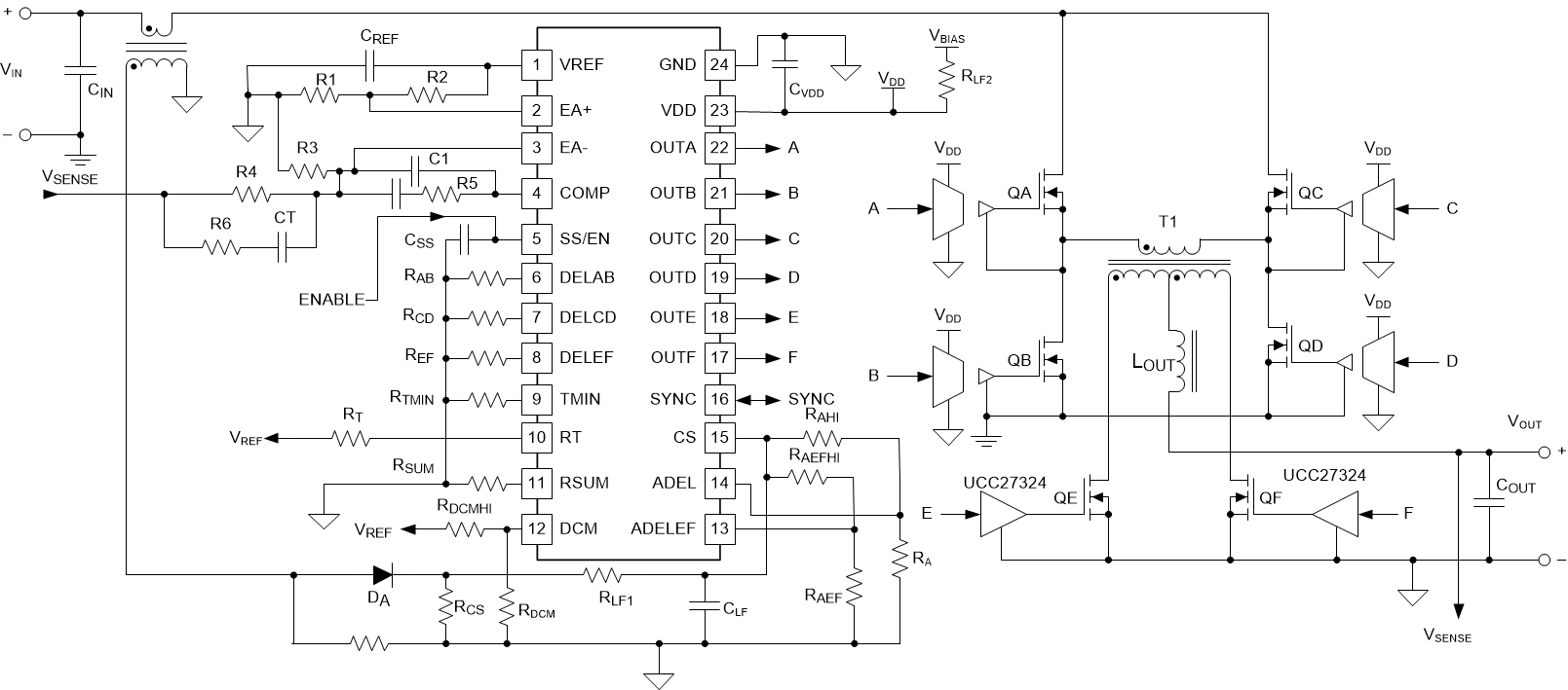
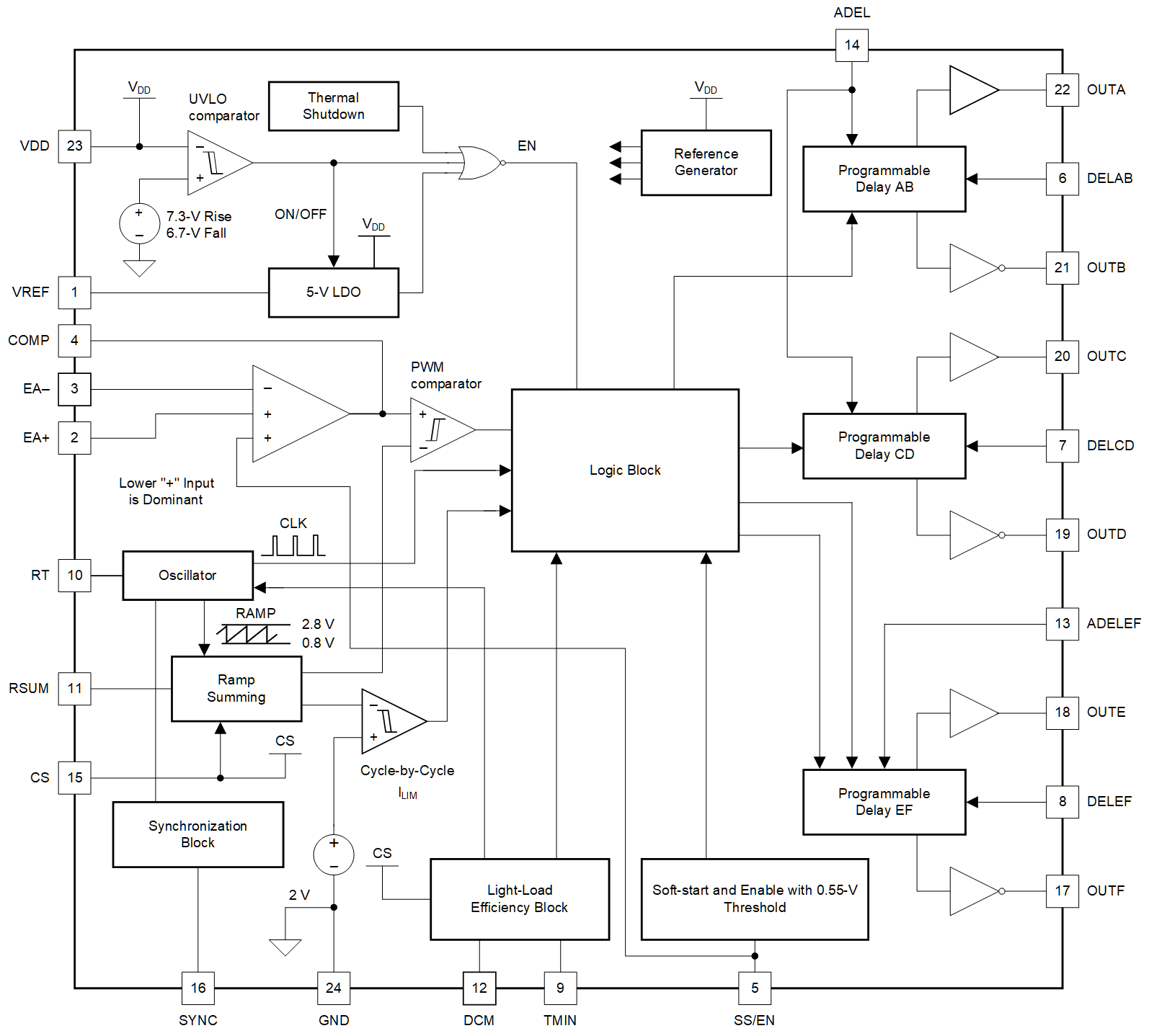
The UCC28951 controller is an enhanced version of the UCC28950. It is a fully compatible drop-in replacement for the UCC28950. The UCC2895x devices use advanced control of the full-bridge in addition to active control of the synchronous rectifier (SR) output stage.

ZVS operation ensured over a wide range of operating conditions, while the load current naturally tunes the switching delays of the secondary-side synchronous rectifiers(SR). This functionality maximizes overall system efficiency.

Easily get started with the UCC2895x 600W phase shifted full bridge design review/application note,

The 24-pin, TSSOP package complies with RoHS requirements.

Submit a request