0
UCC28781-Q1
  • UCC28781-Q1
  • UCC28781-Q1

UCC28781-Q1

ACTIVE

Automotive, high-density, zero-voltage switching (ZVS) flyback controller with integrated SR control

Texas Instruments UCC28781-Q1 Product Info

1 April 2026 0

Parameters

Topology

Flyback

Control mode

Secondary-side regulation

Features

Adaptive burst mode, Overvoltage protection, Secondary-side regulated, X-capacitor discharge, Zero voltage switching

Package

WQFN (RTW)-24-16 mm² 4 x 4

Features

  • AEC-Q100 qualified for automotive applications:
    • Temperature grade 1, TA: –40°C to 125°C
    • Device HBM ESD classification level 2
    • Device CDM ESD classification level C2A
  • Functional Safety Capable
    • Documentation available to aid functional safety system design
  • Switching frequency: > 500 kHz
  • Enables peak efficiency > 93 %
  • Enables < 50 mW stand-by power (basic systems)
  • Adaptive control for zero voltage switching (ZVS) and dead time optimization
  • EMI frequency dithering without trade-offs on transient response or audible noise
  • Programmable adaptive burst mode (ABM) with internal compensation
  • Over-temperature, overvoltage, output short-circuit, overcurrent, over-power, and pin-fault protections
  • Auto-recovery fault-response
  • 4 mm × 4 mm, 24-pin, QFN package
  • AEC-Q100 qualified for automotive applications:
    • Temperature grade 1, TA: –40°C to 125°C
    • Device HBM ESD classification level 2
    • Device CDM ESD classification level C2A
  • Functional Safety Capable
    • Documentation available to aid functional safety system design
  • Switching frequency: > 500 kHz
  • Enables peak efficiency > 93 %
  • Enables < 50 mW stand-by power (basic systems)
  • Adaptive control for zero voltage switching (ZVS) and dead time optimization
  • EMI frequency dithering without trade-offs on transient response or audible noise
  • Programmable adaptive burst mode (ABM) with internal compensation
  • Over-temperature, overvoltage, output short-circuit, overcurrent, over-power, and pin-fault protections
  • Auto-recovery fault-response
  • 4 mm × 4 mm, 24-pin, QFN package

Description

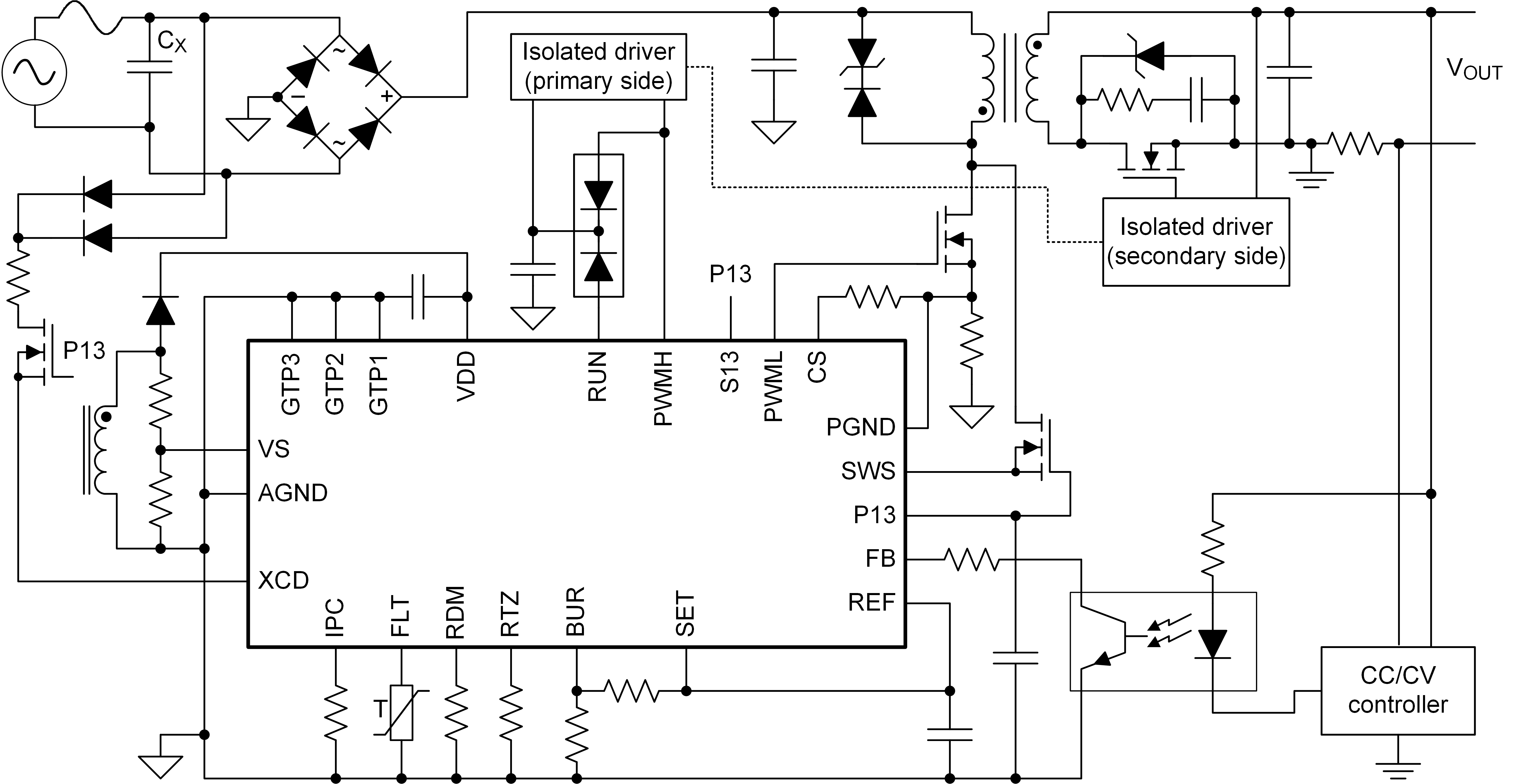
The UCC28781-Q1 is a zero-voltage-switching (ZVS) controller which can be used at very high switching frequencies to minimize the size of the transformer and enable high power density.

With direct synchronous rectifier (SR) control, the controller does not need a separate SR controller, as it can drive the SR FET directly to maximize efficiency and simplify design. (For isolated applications, an isolated gate-driver IC is required.)

Using adaptive dead-time control for ZVS, switching losses and EMI are minimized. This design results in a controller with extremely high conversion efficiency across the entire operating range.

The programmable adaptive burst mode (ABM) gives flexibility to control when the controller enters and exits standby mode to optimize standby power in light and no-load conditions. ABM also helps to reduce ripple and minimize audible noise.

The controller offers multiple protection modes with automatic restart (retry) responses.

The UCC28781-Q1 is a zero-voltage-switching (ZVS) controller which can be used at very high switching frequencies to minimize the size of the transformer and enable high power density.

With direct synchronous rectifier (SR) control, the controller does not need a separate SR controller, as it can drive the SR FET directly to maximize efficiency and simplify design. (For isolated applications, an isolated gate-driver IC is required.)

Using adaptive dead-time control for ZVS, switching losses and EMI are minimized. This design results in a controller with extremely high conversion efficiency across the entire operating range.

The programmable adaptive burst mode (ABM) gives flexibility to control when the controller enters and exits standby mode to optimize standby power in light and no-load conditions. ABM also helps to reduce ripple and minimize audible noise.

The controller offers multiple protection modes with automatic restart (retry) responses.

Subscribe to Welllinkchips !
Your Name
* Email
Submit a request