0
UCC2805
  • UCC2805
  • UCC2805
  • UCC2805
  • UCC2805
  • UCC2805

UCC2805

ACTIVE

12V, 1A low power BICMOS 1MHz current mode PWM with 4.1V/3.6V UVLO and 50% duty cycle, -40C to 12

Texas Instruments UCC2805 Product Info

1 April 2026 0

Parameters

Topology

Boost, Flyback, Forward

Control mode

Current

Features

Adjustable switching frequency, Current limiting, Dead time control, Error amplifier, Fixed frequency, Leading edge blanking, Multi-topology, Soft start

Duty cycle (max) (%)

50

Package

SOIC (D)-8-29.4 mm² 4.9 x 6

Features

  • 100µA typical starting supply current
  • 500µA typical operating supply current
  • Operation up to 1MHz
  • Internal soft start
  • Internal fault soft start
  • Internal leading-edge blanking of the current sense signal
  • 1A totem-pole output
  • 70ns typical response from current-sense to gate drive output
  • 1.5% tolerance voltage reference
  • Same pinout as UC3842 and UC3842A
  • 100µA typical starting supply current
  • 500µA typical operating supply current
  • Operation up to 1MHz
  • Internal soft start
  • Internal fault soft start
  • Internal leading-edge blanking of the current sense signal
  • 1A totem-pole output
  • 70ns typical response from current-sense to gate drive output
  • 1.5% tolerance voltage reference
  • Same pinout as UC3842 and UC3842A

Description

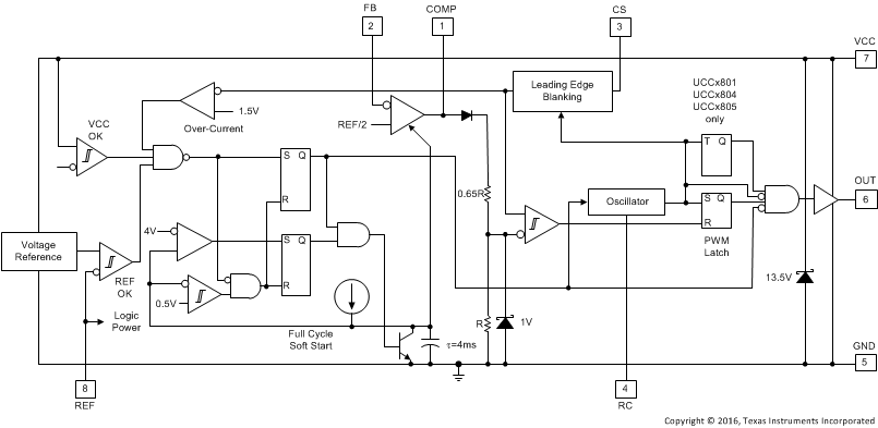
The UCC280x family of high-speed, low-power integrated circuits contain all of the control and drive components required for off-line and DC-to-DC fixed frequency current-mode switching mode power supplies with minimal parts count.

These devices have the same pin configuration as the UCx84x family, and also offer the added features of internal full-cycle soft start and internal leading-edge blanking of the current-sense input.

The UCC280x family offers a variety of package options, temperature range options, choice of maximum duty cycle, and choice of critical voltage levels. Lower reference parts such as the UCC2803 and UCC2805 fit best into battery-operated systems, while the higher reference and higher UVLO hysteresis of the UCC2802 and UCC2804 make these ideal choices for use in off-line power supplies.

The UCC280x series is specified for operation from –40°C to 125°C.

The UCC280x family of high-speed, low-power integrated circuits contain all of the control and drive components required for off-line and DC-to-DC fixed frequency current-mode switching mode power supplies with minimal parts count.

These devices have the same pin configuration as the UCx84x family, and also offer the added features of internal full-cycle soft start and internal leading-edge blanking of the current-sense input.

The UCC280x family offers a variety of package options, temperature range options, choice of maximum duty cycle, and choice of critical voltage levels. Lower reference parts such as the UCC2803 and UCC2805 fit best into battery-operated systems, while the higher reference and higher UVLO hysteresis of the UCC2802 and UCC2804 make these ideal choices for use in off-line power supplies.

The UCC280x series is specified for operation from –40°C to 125°C.

Subscribe to Welllinkchips !
Your Name
* Email
Submit a request