0
LM2904LV-Q1
  • LM2904LV-Q1
  • LM2904LV-Q1
  • LM2904LV-Q1

LM2904LV-Q1

ACTIVE

Automotive-grade, dual, 5.5-V, 1-MHz, 3-mV offset voltage operational amplifier

Texas Instruments LM2904LV-Q1 Product Info

1 April 2026 0

Parameters

Number of channels

2

Total supply voltage (+5 V = 5, ±5 V = 10) (max) (V)

5.5

Total supply voltage (+5 V = 5, ±5 V = 10) (min) (V)

2.5

Rail-to-rail

In to V-

GBW (typ) (MHz)

1

Slew rate (typ) (V/µs)

1.5

Vos (offset voltage at 25°C) (max) (mV)

3

Iq per channel (typ) (mA)

0.09

Vn at 1 kHz (typ) (nV√Hz)

40

Rating

Automotive

Operating temperature range (°C)

-40 to 125

Offset drift (typ) (µV/°C)

4

Features

Cost Optimized, EMI Hardened, Standard Amps

CMRR (typ) (dB)

92

Iout (typ) (A)

0.04

Architecture

CMOS

Input common mode headroom (to negative supply) (typ) (V)

-0.1

Input common mode headroom (to positive supply) (typ) (V)

-1

Output swing headroom (to negative supply) (typ) (V)

0.04

Output swing headroom (to positive supply) (typ) (V)

-1

Package

SOIC (D)-8-29.4 mm² 4.9 x 6

Features

  • Industry standard amplifier for cost-sensitive systems
  • Low input offset voltage: ±1 mV
  • Common-mode voltage range includes ground
  • Unity-gain bandwidth: 1 MHz
  • Low broadband noise: 40 nV/√ Hz
  • Low quiescent current: 90 µA/Ch
  • Unity-gain stable
  • Operational at supply voltages from 2.7 V to 5.5 V
  • Offered in dual- and quad-channel variants
  • Robust ESD specification: 2-kV HBM, 1-kV CDM
  • Extended operating temperature range: –40°C to 125°C
  • Industry standard amplifier for cost-sensitive systems
  • Low input offset voltage: ±1 mV
  • Common-mode voltage range includes ground
  • Unity-gain bandwidth: 1 MHz
  • Low broadband noise: 40 nV/√ Hz
  • Low quiescent current: 90 µA/Ch
  • Unity-gain stable
  • Operational at supply voltages from 2.7 V to 5.5 V
  • Offered in dual- and quad-channel variants
  • Robust ESD specification: 2-kV HBM, 1-kV CDM
  • Extended operating temperature range: –40°C to 125°C

Description

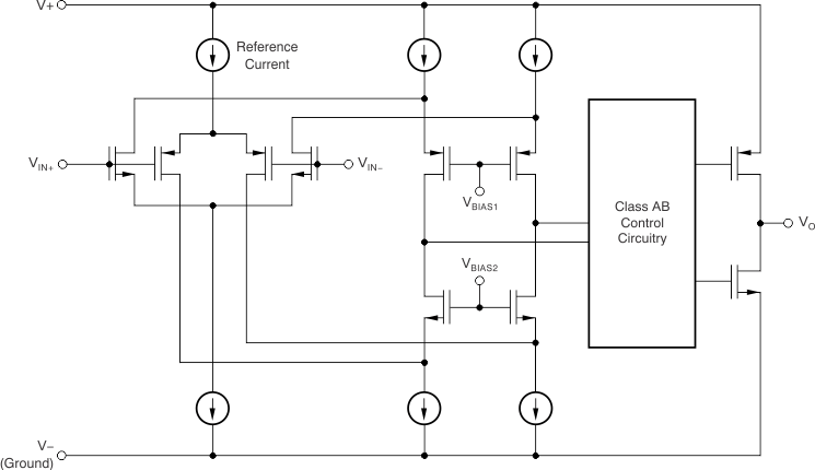
The LM290xLV-Q1 family includes the dual LM2904LV-Q1 and quad LM2902LV-Q1 operational amplifiers, or op amps. The devices can operate in a supply range of 2.7 V to 5.5 V.

These op amps serves as supply an alternatives to the LM2904-Q1 and LM2902-Q1 in low-voltage applications that are sensitive to cost. The LM290xLV-Q1 devices provide better performance than the LM290x-Q1 devices at low voltage and have lower power consumption. The op amps are stable at unity gain, and do not have phase reversal in overdrive conditions. The design for ESD gives the LM290xLV-Q1 family an HBM specification of 2 kV.

The LM290xLV-Q1 family is available in packages that match industry standards. The available packages include SOIC, VSSOP, and TSSOP packages.

The LM290xLV-Q1 family includes the dual LM2904LV-Q1 and quad LM2902LV-Q1 operational amplifiers, or op amps. The devices can operate in a supply range of 2.7 V to 5.5 V.

These op amps serves as supply an alternatives to the LM2904-Q1 and LM2902-Q1 in low-voltage applications that are sensitive to cost. The LM290xLV-Q1 devices provide better performance than the LM290x-Q1 devices at low voltage and have lower power consumption. The op amps are stable at unity gain, and do not have phase reversal in overdrive conditions. The design for ESD gives the LM290xLV-Q1 family an HBM specification of 2 kV.

The LM290xLV-Q1 family is available in packages that match industry standards. The available packages include SOIC, VSSOP, and TSSOP packages.

Subscribe to Welllinkchips !
Your Name
* Email
Submit a request