0
UCC27712-Q1
  • UCC27712-Q1
  • UCC27712-Q1

UCC27712-Q1

ACTIVE

Automotive 1.8-A/2.8-A, 620V half bridge gate driver with interlock

Texas Instruments UCC27712-Q1 Product Info

1 April 2026 1

Parameters

Bootstrap supply voltage (max) (V)

700

Power switch

IGBT, MOSFET

Input supply voltage (min) (V)

10

Input supply voltage (max) (V)

20

Peak output current (A)

2.8

Operating temperature range (°C)

-40 to 150

Undervoltage lockout (typ) (V)

10

Rating

Automotive

Propagation delay time (µs)

0.1

Rise time (ns)

16

Fall time (ns)

10

Iq (mA)

0.25

Input threshold

CMOS, TTL

Channel input logic

Noninverting

Switch node voltage (V)

-11

Features

Dead time control, Interlock

Driver configuration

CMOS compatible, Dual, Noninverting, TTL compatible

Package

SOIC (D)-8-29.4 mm² 4.9 x 6

Features

  • AEC-Q100 Qualified for Automotive Application
    • Device HBM Classification Level 1C
    • Device CDM Classification Level C4B
  • High-Side and Low-Side Configuration
  • Dual Inputs With Output Interlock and 150-ns Deadtime
  • Fully Operational up to 620-V, 700-V Absolute Maximum on HB Pin
  • 10-V to 20-V VDD Recommended Range
  • Peak Output Current 2.8-A Sink, 1.8-A Source
  • dv/dt Immunity of 50 V/ns
  • Logic Operational up to –11 V on HS Pin
  • Negative Voltage Tolerance On Inputs of –5 V
  • Large Negative Transient Safe Operating Area
  • UVLO Protection for Both Channels
  • Small Propagation Delay (100-ns Typical)
  • Delay Matching (12-ns Typical)
  • Low Quiescent Current
  • TTL and CMOS Compatible Inputs
  • Industry Standard SOIC-8 Package
  • All Parameters Specified Over Temperature Range, –40 °C to +125 °C
  • AEC-Q100 Qualified for Automotive Application
    • Device HBM Classification Level 1C
    • Device CDM Classification Level C4B
  • High-Side and Low-Side Configuration
  • Dual Inputs With Output Interlock and 150-ns Deadtime
  • Fully Operational up to 620-V, 700-V Absolute Maximum on HB Pin
  • 10-V to 20-V VDD Recommended Range
  • Peak Output Current 2.8-A Sink, 1.8-A Source
  • dv/dt Immunity of 50 V/ns
  • Logic Operational up to –11 V on HS Pin
  • Negative Voltage Tolerance On Inputs of –5 V
  • Large Negative Transient Safe Operating Area
  • UVLO Protection for Both Channels
  • Small Propagation Delay (100-ns Typical)
  • Delay Matching (12-ns Typical)
  • Low Quiescent Current
  • TTL and CMOS Compatible Inputs
  • Industry Standard SOIC-8 Package
  • All Parameters Specified Over Temperature Range, –40 °C to +125 °C

Description

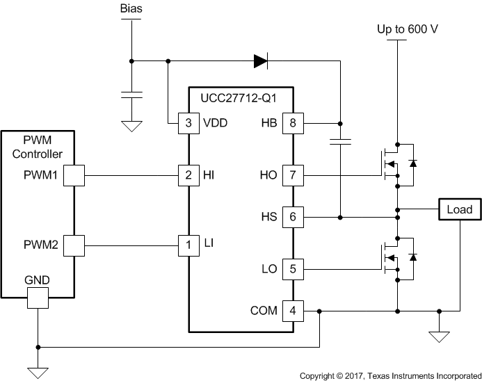
The UCC27712-Q1 is a 620-V high-side and low-side gate driver with 1.8-A source, 2.8-A sink current, targeted to drive power MOSFETs or IGBTs.

The recommended VDD operating voltage is 10-V to 20-V for IGBT’s and 10-V to 17-V for power MOSFETs.

The UCC27712-Q1 includes protection features where the outputs are held low when the inputs are left open or when the minimum input pulse width specification is not met. Interlock and deadtime functions prevent both outputs from being turned on simultaneously. In addition, the device accepts a wide range bias supply range from 10 V to 22 V, and offers UVLO protection for both the VDD and HB bias supply.

Developed with TI’s state of the art high-voltage device technology, the device features robust drive with excellent noise and transient immunity including large negative voltage tolerance on its inputs, high dV/dt tolerance, wide negative transient safe operating area (NTSOA) on the switch node (HS), and interlock.

The device consists of one ground-referenced channel (LO) and one floating channel (HO) which is designed for operating with bootstrap or isolated power supplies. The device features fast propagation delays and excellent delay matching between both channels. On the UCC27712-Q1, each channel is controlled by its respective input pins, HI and LI.

The UCC27712-Q1 is a 620-V high-side and low-side gate driver with 1.8-A source, 2.8-A sink current, targeted to drive power MOSFETs or IGBTs.

The recommended VDD operating voltage is 10-V to 20-V for IGBT’s and 10-V to 17-V for power MOSFETs.

The UCC27712-Q1 includes protection features where the outputs are held low when the inputs are left open or when the minimum input pulse width specification is not met. Interlock and deadtime functions prevent both outputs from being turned on simultaneously. In addition, the device accepts a wide range bias supply range from 10 V to 22 V, and offers UVLO protection for both the VDD and HB bias supply.

Developed with TI’s state of the art high-voltage device technology, the device features robust drive with excellent noise and transient immunity including large negative voltage tolerance on its inputs, high dV/dt tolerance, wide negative transient safe operating area (NTSOA) on the switch node (HS), and interlock.

The device consists of one ground-referenced channel (LO) and one floating channel (HO) which is designed for operating with bootstrap or isolated power supplies. The device features fast propagation delays and excellent delay matching between both channels. On the UCC27712-Q1, each channel is controlled by its respective input pins, HI and LI.

Subscribe to Welllinkchips !
Your Name
* Email
Submit a request