0
UCC25800-Q1
  • UCC25800-Q1
  • UCC25800-Q1

UCC25800-Q1

ACTIVE

Ultra-low EMI transformer driver for isolated bias supplies

Texas Instruments UCC25800-Q1 Product Info

1 April 2026 1

Parameters

Topology

Resonant LLC

Control mode

Open-loop control

Features

Adjustable switching frequency, Current limiting, Enable, Resonant, Soft start, Thermal shutdown

Duty cycle (max) (%)

50

Package

HVSSOP (DGN)-8-14.7 mm² 3 x 4.9

Features

  • High-efficiency half-bridge transformer driver
  • Ultra-low EMI with low interwinding capacitance
  • Smaller and lower-cost transformer
    • Programmable frequency: 0.1 MHz to 1.2 MHz
  • Wide input voltage range: 9 V to 34 V
    • 9 W from 34-V input
    • 6 W from 24-V input
    • 4 W from 15-V input
  • Automatic dead-time adjustment with maximum dead-time programming
  • External clock synchronization for low noise
  • Robust protection features
    • Undervoltage lockout (UVLO)
    • Programmable over-current protection (OCP)
    • Input overvoltage protection (OVP)
    • Over temperature protection (TSD)
    • Integrated soft-start to reduce in-rush current
    • External disable function with fault-code output
  • AEC-Q100 qualified for automotive applications:
    • Temperature grade 1: –40°C to +125°C, T A
  • Functional Safety-Capable
  • 8-Pin DGN package with thermal pad
  • High-efficiency half-bridge transformer driver
  • Ultra-low EMI with low interwinding capacitance
  • Smaller and lower-cost transformer
    • Programmable frequency: 0.1 MHz to 1.2 MHz
  • Wide input voltage range: 9 V to 34 V
    • 9 W from 34-V input
    • 6 W from 24-V input
    • 4 W from 15-V input
  • Automatic dead-time adjustment with maximum dead-time programming
  • External clock synchronization for low noise
  • Robust protection features
    • Undervoltage lockout (UVLO)
    • Programmable over-current protection (OCP)
    • Input overvoltage protection (OVP)
    • Over temperature protection (TSD)
    • Integrated soft-start to reduce in-rush current
    • External disable function with fault-code output
  • AEC-Q100 qualified for automotive applications:
    • Temperature grade 1: –40°C to +125°C, T A
  • Functional Safety-Capable
  • 8-Pin DGN package with thermal pad

Description

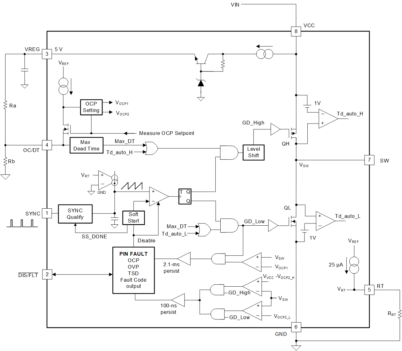
The UCC25800-Q1 ultra-low EMI transformer driver integrates the switching power stage, the control, and the protection circuits to simplify isolated bias supply designs. It allows the design to utilize a transformer with higher leakage inductance, but much smaller parasitic primary-to-secondary capacitance. This low-capacitance transformer design enables an order of magnitude reduction in the common-mode current injection through the bias transformer. This makes the transformer driver an ideal solution for the isolated bias supply in various automotive applications to minimize the EMI noise caused by the high-speed switching devices. The soft-switching feature further reduces the EMI noise.

The transformer driver has a programmable frequency range of 100 kHz to 1.2 MHz. This high switching frequency reduces the transformer size and footprint, as well as the overall cost of the bias supply. The integrated SYNC function allows the system bias supplies to synchronize with an external clock signal, further reducing the system level noise.

The dead-time adjusts automatically to minimize the conduction loss and simplify the design. The programmable maximum dead-time ensures power stage design flexibility.

With the integrated, low-resistance switching power stage, the transformer driver can achieve a 6-W design with 24-V input, and up to 9-W from 34-V input. With a fixed input voltage, the open-loop control also helps the output regulation to remain ±5% when the load is above 10%.

The programmable overcurrent protection (OCP) allows flexibility on the power stage design to minimize the transformer size. The protection features such as adjustable OCP, input OVP, TSD and the protection from pin faults ensure robust operation. A fixed 1.5-ms soft-start period reduces the inrush current during start-up and fault recovery.

The transformer driver also provides a dedicated multi-function pin for external disabling, and fault code reporting. The fault code reporting sends the fault code once the bias supply is in the protection mode.

The UCC25800-Q1 transformer driver is offered in an 8-pin DGN package with the thermal pad to enhance its thermal handling capability.

The UCC25800-Q1 ultra-low EMI transformer driver integrates the switching power stage, the control, and the protection circuits to simplify isolated bias supply designs. It allows the design to utilize a transformer with higher leakage inductance, but much smaller parasitic primary-to-secondary capacitance. This low-capacitance transformer design enables an order of magnitude reduction in the common-mode current injection through the bias transformer. This makes the transformer driver an ideal solution for the isolated bias supply in various automotive applications to minimize the EMI noise caused by the high-speed switching devices. The soft-switching feature further reduces the EMI noise.

The transformer driver has a programmable frequency range of 100 kHz to 1.2 MHz. This high switching frequency reduces the transformer size and footprint, as well as the overall cost of the bias supply. The integrated SYNC function allows the system bias supplies to synchronize with an external clock signal, further reducing the system level noise.

The dead-time adjusts automatically to minimize the conduction loss and simplify the design. The programmable maximum dead-time ensures power stage design flexibility.

With the integrated, low-resistance switching power stage, the transformer driver can achieve a 6-W design with 24-V input, and up to 9-W from 34-V input. With a fixed input voltage, the open-loop control also helps the output regulation to remain ±5% when the load is above 10%.

The programmable overcurrent protection (OCP) allows flexibility on the power stage design to minimize the transformer size. The protection features such as adjustable OCP, input OVP, TSD and the protection from pin faults ensure robust operation. A fixed 1.5-ms soft-start period reduces the inrush current during start-up and fault recovery.

The transformer driver also provides a dedicated multi-function pin for external disabling, and fault code reporting. The fault code reporting sends the fault code once the bias supply is in the protection mode.

The UCC25800-Q1 transformer driver is offered in an 8-pin DGN package with the thermal pad to enhance its thermal handling capability.

Subscribe to Welllinkchips !
Your Name
* Email
Submit a request