0
UC2842L
  • UC2842L
  • UC2842L
  • UC2842L

UC2842L

ACTIVE

36V, 1A, 500KHz current mode PWM controller with 16V and 10V UVLO 100% duty cycle

Texas Instruments UC2842L Product Info

1 April 2026 1

Parameters

Topology

Boost, Buck, Buck boost, Flyback, Forward

Control mode

Peak current mode

Features

Adjustable switching frequency, Current limiting, Dead time control, Error amplifier, Fixed frequency, Multi-topology

Duty cycle (max) (%)

100

Package

SOIC (D)-8-29.4 mm² 4.9 x 6

Features

  • Improved output driver and lower operating/startup current from UCx84x/UCx84xA/UCx84xAQ/TLx84x/TLx84xB families

  • Optimized for off-line and DC-DC converters
  • Low start-up current (< 0.5mA)
  • Trimmed oscillator discharge current
  • Automatic feedforward compensation
  • Pulse-by-pulse current limiting
  • Enhanced load response characteristics
  • Undervoltage lockout with hysteresis
  • Double pulse suppression
  • High-current totem pole output
  • Internally-trimmed bandgap reference
  • Up to 500kHz operation
  • Improved output driver and lower operating/startup current from UCx84x/UCx84xA/UCx84xAQ/TLx84x/TLx84xB families

  • Optimized for off-line and DC-DC converters
  • Low start-up current (< 0.5mA)
  • Trimmed oscillator discharge current
  • Automatic feedforward compensation
  • Pulse-by-pulse current limiting
  • Enhanced load response characteristics
  • Undervoltage lockout with hysteresis
  • Double pulse suppression
  • High-current totem pole output
  • Internally-trimmed bandgap reference
  • Up to 500kHz operation

Description

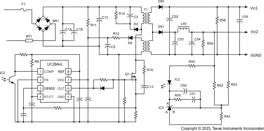
The UC284xL control device is a pin-for-pin compatible improved version of the UC284x family. Providing the necessary features to control current-mode or switched-mode power supplies, this device provides improved features: higher VCC range at 36V, lower start-up current at 0.25mA, tighter operating current tolerance at 15mA max, and faster response on cycle-by-cycle current protection at 100ns. Output driver of UC284xL is improved with shorter rise and fall time at 75ns max to reduce switching loss, and stronger driver capabilities with lower output low level farther from the FETs threshold voltage.

The UC284xL control device is a pin-for-pin compatible improved version of the UC284x family. Providing the necessary features to control current-mode or switched-mode power supplies, this device provides improved features: higher VCC range at 36V, lower start-up current at 0.25mA, tighter operating current tolerance at 15mA max, and faster response on cycle-by-cycle current protection at 100ns. Output driver of UC284xL is improved with shorter rise and fall time at 75ns max to reduce switching loss, and stronger driver capabilities with lower output low level farther from the FETs threshold voltage.

Subscribe to Welllinkchips !
Your Name
* Email
Submit a request