0
BQ24753A
  • BQ24753A
  • BQ24753A

BQ24753A

ACTIVE

Host controlled 2-4 cell Buck battery charge controller with low Iq and system power selector

Texas Instruments BQ24753A Product Info

1 April 2026 1

Parameters

Rating

Catalog

Number of series cells

2, 3, 4

Cell chemistry

Li-Ion/Li-Polymer

Charge current (max) (A)

10

Features

Input OVP, Power Path

Vin (min) (V)

8

Vin (max) (V)

24

Absolute max Vin (max) (V)

30

Control topology

Switch-Mode Buck

Battery charge voltage (min) (V)

8

Battery charge voltage (max) (V)

18.048

Control interface

Standalone (RC-Settable)

Operating temperature range (°C)

-40 to 85

Package

VQFN (RHD)-28-25 mm² 5 x 5

Features

  • NMOS-NMOS Synchronous Buck Converter with
    300 kHz Frequency and >95% Efficiency
  • 30-ns Minimum Driver Dead-time and 99.5%
    Maximum Effective Duty Cycle
  • High-Accuracy Voltage and Current Regulation
    • ±0.5% Charge Voltage Accuracy
    • ±3% Charge Current Accuracy
    • ±3% Adapter Current Accuracy
    • ±2% Input Current Sense Amp Accuracy
  • Integration
    • Automatic System Power Selection From
      AC/DC Adapter or Battery
    • Internal Loop Compensation
    • Internal Soft Start
  • Safety
    • Programmable Input Overvoltage Protection (OVP)
    • Fast Dynamic Power Management (DPM)
    • Programmable Inrush Adapter Power (ACOP)
      and Overcurrent (ACOC) Limits
    • Reverse-Conduction Protection Input FET
  • Supports Two, Three, or Four Li+ Cells
  • 8 – 24 V AC/DC-Adapter Operating Range
  • Analog Inputs with Ratiometric Programming via
    Resistors or DAC/GPIO Host Control
    • Charge Voltage (4-4.512 V/cell)
    • Charge Current (up to 10 A, with 10-mΩ)
    • Adapter Current Limit (DPM)
  • Status and Monitoring Outputs
    • Adapter Present with Programmable Voltage
      Threshold
    • Current Drawn from Input Source
  • Battery Learn Cycle Control
  • Charge Enable
  • 28-pin, 5x5-mm VQFN package
  • Energy Star Low Iq
    • < 10 µA Off-State Battery Discharge Current
    • < 1.5 mA Off-State Input Quiescent Current
  • NMOS-NMOS Synchronous Buck Converter with
    300 kHz Frequency and >95% Efficiency
  • 30-ns Minimum Driver Dead-time and 99.5%
    Maximum Effective Duty Cycle
  • High-Accuracy Voltage and Current Regulation
    • ±0.5% Charge Voltage Accuracy
    • ±3% Charge Current Accuracy
    • ±3% Adapter Current Accuracy
    • ±2% Input Current Sense Amp Accuracy
  • Integration
    • Automatic System Power Selection From
      AC/DC Adapter or Battery
    • Internal Loop Compensation
    • Internal Soft Start
  • Safety
    • Programmable Input Overvoltage Protection (OVP)
    • Fast Dynamic Power Management (DPM)
    • Programmable Inrush Adapter Power (ACOP)
      and Overcurrent (ACOC) Limits
    • Reverse-Conduction Protection Input FET
  • Supports Two, Three, or Four Li+ Cells
  • 8 – 24 V AC/DC-Adapter Operating Range
  • Analog Inputs with Ratiometric Programming via
    Resistors or DAC/GPIO Host Control
    • Charge Voltage (4-4.512 V/cell)
    • Charge Current (up to 10 A, with 10-mΩ)
    • Adapter Current Limit (DPM)
  • Status and Monitoring Outputs
    • Adapter Present with Programmable Voltage
      Threshold
    • Current Drawn from Input Source
  • Battery Learn Cycle Control
  • Charge Enable
  • 28-pin, 5x5-mm VQFN package
  • Energy Star Low Iq
    • < 10 µA Off-State Battery Discharge Current
    • < 1.5 mA Off-State Input Quiescent Current

Description

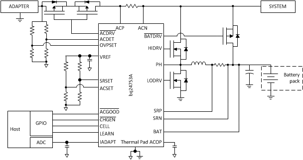
The bq24753A is a high-efficiency, synchronous battery charger with integrated compensation and system power selector logic, offering low component count for space-constrained Li-Ion and Li-Polymer battery charging applications. Ratiometric charge current and voltage programming allows for high regulation accuracies, and can be either hardwired with resistors or programmed by the system power-management microcontroller using a DAC or GPIOs.

The bq24753A charges two, three, or four series Li+ cells, supporting up to 10 A of charge current, and is available in a 28-pin, 5x5-mm thin VQFN package.

The bq24753A controls external switches to prevent battery discharge back to the input, connect the adapter to the system, and to connect the battery to the system using 6-V gate drives for better system efficiency. For maximum system safety, inrush-power limiting provides instantaneous response to high input voltage multiplied by current. This AC Overpower protection (ACOP) feature limits the input-switch power to the programmed level on the ACOP pin, and latches off if the high-power condition persists to prevent overheating.

The bq24753A features Dynamic Power Management (DPM) and input power limiting. These features reduce battery charge current when the input power limit is reached to avoid overloading the AC adapter when supplying the load and the battery charger simultaneously. A highly-accurate current-sense amplifier enables precise measurement of input current from the AC adapter to monitor the overall system power.

The bq24753A is a high-efficiency, synchronous battery charger with integrated compensation and system power selector logic, offering low component count for space-constrained Li-Ion and Li-Polymer battery charging applications. Ratiometric charge current and voltage programming allows for high regulation accuracies, and can be either hardwired with resistors or programmed by the system power-management microcontroller using a DAC or GPIOs.

The bq24753A charges two, three, or four series Li+ cells, supporting up to 10 A of charge current, and is available in a 28-pin, 5x5-mm thin VQFN package.

The bq24753A controls external switches to prevent battery discharge back to the input, connect the adapter to the system, and to connect the battery to the system using 6-V gate drives for better system efficiency. For maximum system safety, inrush-power limiting provides instantaneous response to high input voltage multiplied by current. This AC Overpower protection (ACOP) feature limits the input-switch power to the programmed level on the ACOP pin, and latches off if the high-power condition persists to prevent overheating.

The bq24753A features Dynamic Power Management (DPM) and input power limiting. These features reduce battery charge current when the input power limit is reached to avoid overloading the AC adapter when supplying the load and the battery charger simultaneously. A highly-accurate current-sense amplifier enables precise measurement of input current from the AC adapter to monitor the overall system power.

Subscribe to Welllinkchips !
Your Name
* Email
Submit a request