0
TPSM82913
  • TPSM82913
  • TPSM82913
  • TPSM82913

TPSM82913

ACTIVE

17-V VIN, 3-A low-noise and low-ripple buck module with integrated ferrite bead filter compensation

Texas Instruments TPSM82913 Product Info

1 April 2026 1

Parameters

Rating

Catalog

Topology

Buck, Synchronous Buck

Iout (max) (A)

3

Vin (max) (V)

17

Vin (min) (V)

3

Vout (max) (V)

5.5

Vout (min) (V)

0.8

Features

Enable, Frequency synchronization, Low Noise, Output discharge, Overcurrent protection, Power good, Remote Sense, Spread Spectrum

Operating temperature range (°C)

-40 to 125

Type

Module

Duty cycle (max) (%)

100

Control mode

current mode

Switching frequency (min) (kHz)

1000

Switching frequency (max) (kHz)

2200

Package

B0QFN (RDU)-28-24.75 mm² 5.5 x 4.5

Features

  • Low output noise < 20 µVRMS(100 Hz to 100 kHz)
  • Low output voltage ripple < 10 µVRMS after ferrite bead
  • High PSRR of > 65 dB (up to 100 kHz)
  • 2.2-MHz or 1-MHz fixed frequency peak current mode control
  • Synchronizable with external clock (optional)
  • Integrated loop compensation supports ferrite bead for second stage L-C filter with 30-dB attenuation (optional)
  • Spread spectrum modulation (optional)
  • 3.0-V to 17-V input voltage range
  • 0.8-V to 5.5-V output voltage range
  • 57-mΩ/20-mΩ RDSon
  • Output voltage accuracy of ±1%
  • Precise enable input allows
    • User-defined undervoltage lockout
    • Exact sequencing
  • Adjustable soft start
  • Power-good output
  • Output discharge (optional)
  • –40°C to 125°C junction temperature range
    • –55°C to 125°C for -ET versions
  • Create a custom design using the TPSM8291x with the WEBENCH Power Designer
  • Low output noise < 20 µVRMS(100 Hz to 100 kHz)
  • Low output voltage ripple < 10 µVRMS after ferrite bead
  • High PSRR of > 65 dB (up to 100 kHz)
  • 2.2-MHz or 1-MHz fixed frequency peak current mode control
  • Synchronizable with external clock (optional)
  • Integrated loop compensation supports ferrite bead for second stage L-C filter with 30-dB attenuation (optional)
  • Spread spectrum modulation (optional)
  • 3.0-V to 17-V input voltage range
  • 0.8-V to 5.5-V output voltage range
  • 57-mΩ/20-mΩ RDSon
  • Output voltage accuracy of ±1%
  • Precise enable input allows
    • User-defined undervoltage lockout
    • Exact sequencing
  • Adjustable soft start
  • Power-good output
  • Output discharge (optional)
  • –40°C to 125°C junction temperature range
    • –55°C to 125°C for -ET versions
  • Create a custom design using the TPSM8291x with the WEBENCH Power Designer

Description

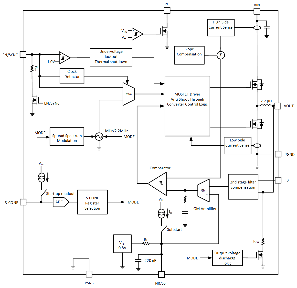
The TPSM8291x devices are a family of high-efficiency, low-noise and low-ripple current mode synchronous buck power modules. The devices are ideal for noise sensitive applications that would normally use an LDO for post regulation such as high-speed ADCs, clock and jitter cleaner, serializer, de-serializer, and radar applications.

The devices operate at a fixed switching frequency of 2.2 MHz or 1 MHz and can be synchronized to an external clock.

To further reduce the output voltage ripple, the device integrates loop compensation to operate with an optional second-stage ferrite bead L-C filter. This feature allows an output voltage ripple below 10 µVRMS.

Low-frequency noise levels, similar to a low-noise LDO, are achieved by filtering the internal voltage reference with an integrated capacitor on the NR/SS pin. An external capacitor can be added to the module for additional filtering.

The optional spread spectrum modulation scheme spreads the DC/DC switching frequency over a wider span, which lowers the mixing spurs.

The TPSM8291x devices are a family of high-efficiency, low-noise and low-ripple current mode synchronous buck power modules. The devices are ideal for noise sensitive applications that would normally use an LDO for post regulation such as high-speed ADCs, clock and jitter cleaner, serializer, de-serializer, and radar applications.

The devices operate at a fixed switching frequency of 2.2 MHz or 1 MHz and can be synchronized to an external clock.

To further reduce the output voltage ripple, the device integrates loop compensation to operate with an optional second-stage ferrite bead L-C filter. This feature allows an output voltage ripple below 10 µVRMS.

Low-frequency noise levels, similar to a low-noise LDO, are achieved by filtering the internal voltage reference with an integrated capacitor on the NR/SS pin. An external capacitor can be added to the module for additional filtering.

The optional spread spectrum modulation scheme spreads the DC/DC switching frequency over a wider span, which lowers the mixing spurs.

Subscribe to Welllinkchips !
Your Name
* Email
Submit a request