0
BQ51222
  • BQ51222
  • BQ51222

BQ51222

ACTIVE

Dual mode 5-W (WPC v1.2 and PMA) single Chip Wireless power Receiver

Texas Instruments BQ51222 Product Info

1 April 2026 0

Parameters

Rating

Catalog

Operating temperature range (°C)

-40 to 125

Package

DSBGA (YFP)-42-7.7999999999999988 mm² 2.5999999999999996 x 3

Features

  • Robust 5-W Solution with 50% Lower Losses for Improved Thermals
    • Inductorless Receiver for Lowest Height Profile Solution
    • Adjustable Output Voltage (4.5 to 8 V) for Coil and Thermal Optimization
    • Fully Synchronous Rectifier with 96% Efficiency
    • 97% Efficient Post Regulator
    • 79% System Efficiency at 5 W
  • WPC v1.2 and PMA Compliant Communication
  • Patented Transmitter Pad Detect Function Improves User Experience
  • I2C Communication with Host
  • Robust 5-W Solution with 50% Lower Losses for Improved Thermals
    • Inductorless Receiver for Lowest Height Profile Solution
    • Adjustable Output Voltage (4.5 to 8 V) for Coil and Thermal Optimization
    • Fully Synchronous Rectifier with 96% Efficiency
    • 97% Efficient Post Regulator
    • 79% System Efficiency at 5 W
  • WPC v1.2 and PMA Compliant Communication
  • Patented Transmitter Pad Detect Function Improves User Experience
  • I2C Communication with Host

Description

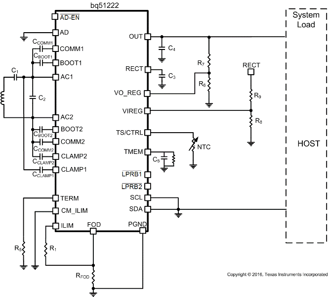
The bq51222 device is a fully contained wireless power receiver capable of operating in both the Wireless Power Consortium (WPC) Qi and Power Matters Alliance (PMA) protocols which allows a wireless power system to work with both inductive charging standards. The bq51222 device provides a single device power conversion (rectification and regulation) as well as the digital control and communication for both standards. It also has autonomous detection of protocol and requires no additional active devices. The bq51222 device complies with the WPC v1.2 and PMA communication protocol. Together with the WPC or a PMA primary-side controller, the bq51222 device enables a complete wireless power transfer system for a wireless power supply solution. The receiver allows for synchronous rectification, regulation and control and communication to all exist in a market-leading form factor, efficiency, and solution size.

The bq51222 device is a fully contained wireless power receiver capable of operating in both the Wireless Power Consortium (WPC) Qi and Power Matters Alliance (PMA) protocols which allows a wireless power system to work with both inductive charging standards. The bq51222 device provides a single device power conversion (rectification and regulation) as well as the digital control and communication for both standards. It also has autonomous detection of protocol and requires no additional active devices. The bq51222 device complies with the WPC v1.2 and PMA communication protocol. Together with the WPC or a PMA primary-side controller, the bq51222 device enables a complete wireless power transfer system for a wireless power supply solution. The receiver allows for synchronous rectification, regulation and control and communication to all exist in a market-leading form factor, efficiency, and solution size.

Subscribe to Welllinkchips !
Your Name
* Email
Submit a request