0
DRV2604
  • DRV2604
  • DRV2604

DRV2604

ACTIVE

Haptic driver for ERM/LRA with waveform memory & auto-resonance tracking Linux Mainline Status

Texas Instruments DRV2604 Product Info

1 April 2026 0

Parameters

Features

RAM available, Smart loop

Haptic actuator type

ERM, LRA

Input signal

Analog, I2C, PWM

Output voltage (max) (V)

5.5

Shutdown current (ISD) (µA)

1.75

Startup time (ms)

0.7

Vs (max) (V)

5.5

Vs (min) (V)

2.5

Operating temperature range (°C)

-40 to 85

Rating

Catalog

Package

DSBGA (YZF)-9-3.0625 mm² 1.75 x 1.75

Features

  • Flexible Haptic/Vibra Driver
    • LRA (Linear Resonance Actuator)
    • ERM (Eccentric Rotating Mass)
  • I2C Controlled Digital Playback Engine
    • Internal RAM for Waveform Storage
    • Real-Time Playback Mode through I2C
  • Smart-Loop Architecture(1)
    • Automatic Overdrive/Braking (ERM/LRA)
    • Automatic Resonance Tracking (LRA)
    • Automatic Actuator Diagnostic (ERM/LRA)
    • Automatic Level Calibration (ERM/LRA)
  • Immersion TouchSense® 3000 Compatible
  • Optional PWM Input with 0% to 100% Duty Cycle Control Range
  • Optional Analog Input Control
  • Optional Hardware Trigger Pin
  • Efficient Output Drive
  • Fast Startup Time
  • Constant Acceleration Over Supply Voltage
  • 1.8-V Compatible, VDD-Tolerant Digital Pins (1)

(1)Patent pending control algorithm

  • Flexible Haptic/Vibra Driver
    • LRA (Linear Resonance Actuator)
    • ERM (Eccentric Rotating Mass)
  • I2C Controlled Digital Playback Engine
    • Internal RAM for Waveform Storage
    • Real-Time Playback Mode through I2C
  • Smart-Loop Architecture(1)
    • Automatic Overdrive/Braking (ERM/LRA)
    • Automatic Resonance Tracking (LRA)
    • Automatic Actuator Diagnostic (ERM/LRA)
    • Automatic Level Calibration (ERM/LRA)
  • Immersion TouchSense® 3000 Compatible
  • Optional PWM Input with 0% to 100% Duty Cycle Control Range
  • Optional Analog Input Control
  • Optional Hardware Trigger Pin
  • Efficient Output Drive
  • Fast Startup Time
  • Constant Acceleration Over Supply Voltage
  • 1.8-V Compatible, VDD-Tolerant Digital Pins (1)

(1)Patent pending control algorithm

Description

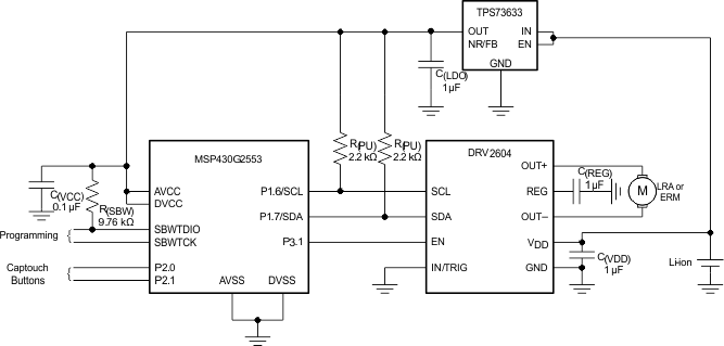
The DRV2604 device is designed to provide extremely flexible haptic control of ERM and LRA actuators over a shared I2C compatible bus. This control relieves the host processor from ever generating pulse-width modulated (PWM) drive signals, saving both costly timer interrupts and hardware pins.

The DRV2604 device includes enough integrated RAM to allow the user to pre-load over 100 customized waveforms. These waveforms can be instantly played back through I2C or optionally triggered through a hardware trigger pin. Additionally, the real-time playback mode allows the host processor to bypass the library playback engine and play waveforms directly from the host through I2C.

The DRV2604 device also contains a smart-loop architecture, which allows effortless auto resonant drive for LRA as well as feedback-optimized ERM drive. This feedback gives automatic overdrive and braking, which creates a simplified input waveform paradigm as well as reliable motor control and consistent motor performance.

The DRV2604 device features a trinary-modulated output stage, providing greater efficiency than linear-based output drivers. The 9-ball WCSP footprint, flexible operation, and low component count make the DRV2604 device the ideal choice for portable and touch-enabled vibratory and haptic applications.

The DRV2604 device is designed to provide extremely flexible haptic control of ERM and LRA actuators over a shared I2C compatible bus. This control relieves the host processor from ever generating pulse-width modulated (PWM) drive signals, saving both costly timer interrupts and hardware pins.

The DRV2604 device includes enough integrated RAM to allow the user to pre-load over 100 customized waveforms. These waveforms can be instantly played back through I2C or optionally triggered through a hardware trigger pin. Additionally, the real-time playback mode allows the host processor to bypass the library playback engine and play waveforms directly from the host through I2C.

The DRV2604 device also contains a smart-loop architecture, which allows effortless auto resonant drive for LRA as well as feedback-optimized ERM drive. This feedback gives automatic overdrive and braking, which creates a simplified input waveform paradigm as well as reliable motor control and consistent motor performance.

The DRV2604 device features a trinary-modulated output stage, providing greater efficiency than linear-based output drivers. The 9-ball WCSP footprint, flexible operation, and low component count make the DRV2604 device the ideal choice for portable and touch-enabled vibratory and haptic applications.

Subscribe to Welllinkchips !
Your Name
* Email
Submit a request