0
TPS92601-Q1
  • TPS92601-Q1
  • TPS92601-Q1

TPS92601-Q1

ACTIVE

Automotive 1 channel high side current Sense Switching Mode LED driver

Texas Instruments TPS92601-Q1 Product Info

1 April 2026 0

Parameters

Number of channels

1

Topology

Boost Controller, Buck Controller, Buck-Boost Controller, Flyback Controller, SEPIC Controller

Rating

Automotive

Operating temperature range (°C)

-40 to 125

Vin (min) (V)

4

Vin (max) (V)

40

Vout (min) (V)

4

Vout (max) (V)

75

Iout (max) (A)

1.5

Iq (typ) (mA)

8

Switching frequency (max) (kHz)

600

Features

Adjustable Switch Frequency, Enable/Shutdown, Soft Start, Synchronization Pin, Thermal shutdown

Package

HTSSOP (PWP)-20-41.6 mm² 6.5 x 6.4

Features

  • Qualified for Automotive Applications
  • AEC-Q100 Qualified With the Following Results:
    • Device Temperature Grade 1: –40°C to 125°C Ambient Operating Temperature
    • Device HBM ESD Classification Level 2
    • Device CDM ESD Classification Level C4B
  • Input Voltage: 4 V–40 V (45 V Abs. Max.)
  • Output Voltage: 4 V–75 V (80 V Abs. Max.)
  • Fixed-Frequency Current-Mode Controller With Integrated Slope Compensation
  • Two Regulation Loops, Constant-Current Output and Constant-Voltage Output of Each Channel
  • High-Side Current Sense:
    • 150-mV or 300-mV Sense Voltage (EEPROM Option)
    • ±6-mV Offset (Achieving Approx. 4% or 2% LED Current Accuracy)
  • Output Voltage Sense, Internal Voltage Reference: 2.2 V ±5%
  • Integrated Low-Side NMOS-FET Driver: Peak Gate-Drive Current Typ. 0.7 A
  • Frequency Synchronization
  • Both PWM Dimming and Analog Dimming
  • Diagnostic:
    • High-Side Current (LED Current) Available as Analog Output
    • Open-LED and Short-to-GND Detection
    • Shorted Output Protection
  • Internal Under- and Overvoltage Lockout
  • Qualified for Automotive Applications
  • AEC-Q100 Qualified With the Following Results:
    • Device Temperature Grade 1: –40°C to 125°C Ambient Operating Temperature
    • Device HBM ESD Classification Level 2
    • Device CDM ESD Classification Level C4B
  • Input Voltage: 4 V–40 V (45 V Abs. Max.)
  • Output Voltage: 4 V–75 V (80 V Abs. Max.)
  • Fixed-Frequency Current-Mode Controller With Integrated Slope Compensation
  • Two Regulation Loops, Constant-Current Output and Constant-Voltage Output of Each Channel
  • High-Side Current Sense:
    • 150-mV or 300-mV Sense Voltage (EEPROM Option)
    • ±6-mV Offset (Achieving Approx. 4% or 2% LED Current Accuracy)
  • Output Voltage Sense, Internal Voltage Reference: 2.2 V ±5%
  • Integrated Low-Side NMOS-FET Driver: Peak Gate-Drive Current Typ. 0.7 A
  • Frequency Synchronization
  • Both PWM Dimming and Analog Dimming
  • Diagnostic:
    • High-Side Current (LED Current) Available as Analog Output
    • Open-LED and Short-to-GND Detection
    • Shorted Output Protection
  • Internal Under- and Overvoltage Lockout

Description

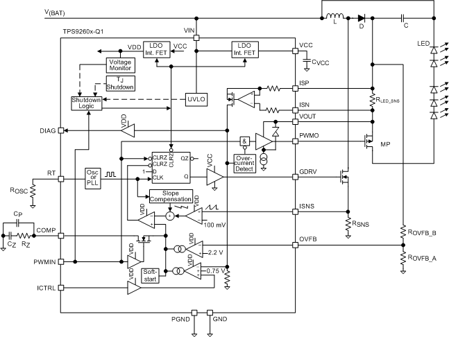
The TPS9260x-Q1 family of devices is a single-channel and dual-channel high-side-current LED driver. With full protection and diagnostics, this family of devices is dedicated for and ideally suited to automotive front lighting. The base of each independent driver is a peak-current-mode boost controller. Each controller has two independent feedback loops, a current-feedback loop with a high-side current-sensing shunt and a voltage-feedback loop with an external resistor-divider network. The controller delivers a constant output voltage or a constant output current. The connected load determines whether the device regulates a constant output current (if the circuit reaches the current set-point earlier than voltage set-point) or a constant output voltage (if the circuit reaches the voltage set-point is reached first, for example, in an open-load condition).

Each controller supports all typical topologies such as boost, boost-to-battery, SEPIC, or flyback.

Uses of the high-side PMOS FET driver are for PWM dimming of the LED string and for cutoff in case of an external short circuit to GND to protect the circuit.

The TPS9260x-Q1 family of devices is a single-channel and dual-channel high-side-current LED driver. With full protection and diagnostics, this family of devices is dedicated for and ideally suited to automotive front lighting. The base of each independent driver is a peak-current-mode boost controller. Each controller has two independent feedback loops, a current-feedback loop with a high-side current-sensing shunt and a voltage-feedback loop with an external resistor-divider network. The controller delivers a constant output voltage or a constant output current. The connected load determines whether the device regulates a constant output current (if the circuit reaches the current set-point earlier than voltage set-point) or a constant output voltage (if the circuit reaches the voltage set-point is reached first, for example, in an open-load condition).

Each controller supports all typical topologies such as boost, boost-to-battery, SEPIC, or flyback.

Uses of the high-side PMOS FET driver are for PWM dimming of the LED string and for cutoff in case of an external short circuit to GND to protect the circuit.

Subscribe to Welllinkchips !
Your Name
* Email
Submit a request