0
LM3880
  • LM3880
  • LM3880
  • LM3880
  • LM3880
  • LM3880
  • LM3880

LM3880

ACTIVE

3 Rail Simple Power Sequencer with Fixed Time Delay

Texas Instruments LM3880 Product Info

1 April 2026 2

Parameters

Number of sequenced outputs

3

Rating

Catalog

Supply voltage (max) (V)

5.5

Supply voltage (min) (V)

2.7

Iq (typ) (mA)

0.025

Time delay (ms)

2, 10, 16, 30, 60, 120

Operating temperature range (°C)

-40 to 125

Package

SOT-23 (DBV)-6-8.12 mm² 2.9 x 2.8

Features

  • Simple solution for sequencing three voltage rails from a single input signal
  • Easily cascade up to three devices to sequence as many as nine voltage rails
  • Powerup and powerdown control
  • Tiny 2.9-mm x 1.6-mm footprint
  • Low quiescent current: 25 µA
  • Input voltage range: 2.7 V to 5.5 V
  • Standard timing options available
  • Simple solution for sequencing three voltage rails from a single input signal
  • Easily cascade up to three devices to sequence as many as nine voltage rails
  • Powerup and powerdown control
  • Tiny 2.9-mm x 1.6-mm footprint
  • Low quiescent current: 25 µA
  • Input voltage range: 2.7 V to 5.5 V
  • Standard timing options available

Description

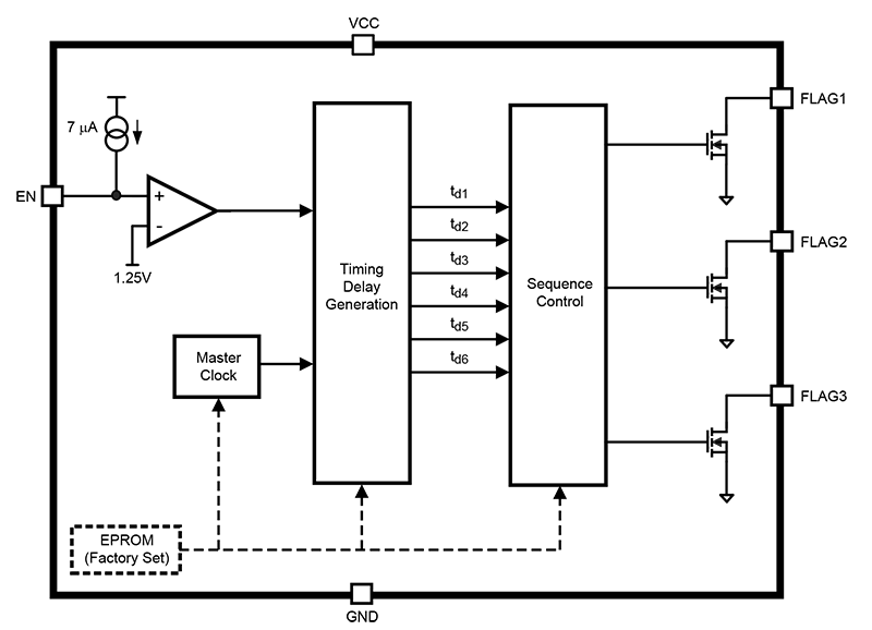
The LM3880 simple power supply sequencer offers the easiest method to control powerup sequencing and powerdown sequencing of multiple Independent voltage rails. By staggering the startup sequence, it is possible to avoid latch conditions or large in-rush currents that can affect the reliability of the system.

Available in a 6-pin SOT-23 package, the simple sequencer contains a precision enable pin and three open-drain output flags. The open-drain output flags permit that they can be pulled up to distinct voltage supplies separate from the sequencer VDD (only if they do not exceed the recommended maximum voltage of 0.3 V greater than VDD), so as to interface with ICs requiring a range of different enable signals. When the LM3880 is enabled, the three output flags sequentially release, after individual time delays, thus permitting the connected power supplies to start up. The output flags follow a reverse sequence during power down to avoid latch conditions.

EPROM capability allows every delay and sequence to be fully adjustable. Contact Texas Instruments to request a non-standard configuration.

The LM3880 simple power supply sequencer offers the easiest method to control powerup sequencing and powerdown sequencing of multiple Independent voltage rails. By staggering the startup sequence, it is possible to avoid latch conditions or large in-rush currents that can affect the reliability of the system.

Available in a 6-pin SOT-23 package, the simple sequencer contains a precision enable pin and three open-drain output flags. The open-drain output flags permit that they can be pulled up to distinct voltage supplies separate from the sequencer VDD (only if they do not exceed the recommended maximum voltage of 0.3 V greater than VDD), so as to interface with ICs requiring a range of different enable signals. When the LM3880 is enabled, the three output flags sequentially release, after individual time delays, thus permitting the connected power supplies to start up. The output flags follow a reverse sequence during power down to avoid latch conditions.

EPROM capability allows every delay and sequence to be fully adjustable. Contact Texas Instruments to request a non-standard configuration.

Subscribe to Welllinkchips !
Your Name
* Email
Submit a request