0
TPS92411
  • TPS92411
  • TPS92411
  • TPS92411

TPS92411

ACTIVE

Floating switch for offline AC linear direct drive of LEDs with Low Ripple current

Texas Instruments TPS92411 Product Info

1 April 2026 0

Parameters

Input voltage type

AC Linear

Topology

AC Direct-Drive, Floating Switch

Vin (min) (V)

8

Vin (max) (V)

94

Vout (max) (V)

94

Vout (min) (V)

9

Iout (max) (A)

0.35

Iq (typ) (mA)

0.2

Features

Soft Switching

Operating temperature range (°C)

-40 to 150

Dimming method

Forward Phase (Triac), Reverse Phase

Number of channels

1

Rating

Catalog

Package

HSOIC (DDA)-8-29.4 mm² 4.9 x 6

Features

  • High-Performance Solution for Driving LEDs from AC Mains
  • Simplifies Design of Phase Dimmable LED Driver with High Power
    Factor, Low Total Harmonic Distortion, and Low Current Ripple
  • Suitable for LED Luminaires up to 70+ W
  • Input Voltage Range: 7.5 V to 100 V
  • Stackable 100 V, 2-Ω MOSFET Building Block
  • Controlled Switch Open and Close Transitions Minimize EMI
  • Designed for use with the TPS92410 or with a Discrete
    Linear Regulator
  • Input Undervoltage Protection
  • Output Overvoltage Protection (TPS92411P)
  • Low IQ: 200 µA (typ)
  • High-Performance Solution for Driving LEDs from AC Mains
  • Simplifies Design of Phase Dimmable LED Driver with High Power
    Factor, Low Total Harmonic Distortion, and Low Current Ripple
  • Suitable for LED Luminaires up to 70+ W
  • Input Voltage Range: 7.5 V to 100 V
  • Stackable 100 V, 2-Ω MOSFET Building Block
  • Controlled Switch Open and Close Transitions Minimize EMI
  • Designed for use with the TPS92410 or with a Discrete
    Linear Regulator
  • Input Undervoltage Protection
  • Output Overvoltage Protection (TPS92411P)
  • Low IQ: 200 µA (typ)

Description

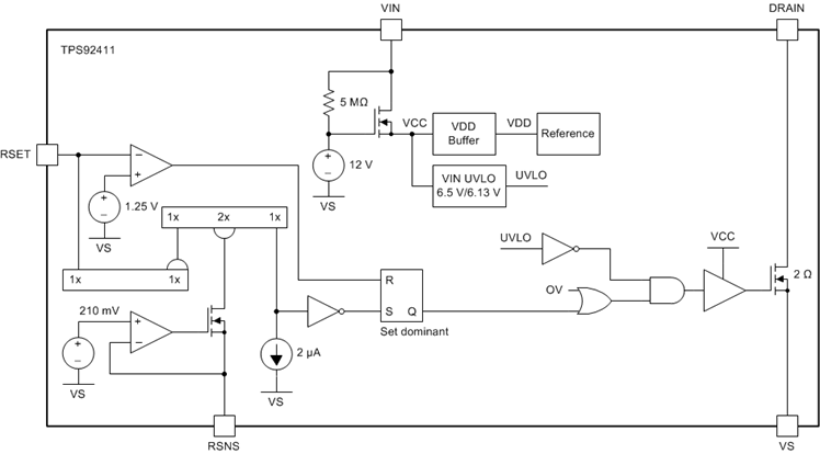
The TPS92411 is a 100-V floating MOSFET switch for use in offline LED lighting applications. The device is used in conjunction with a current regulator that can achieve a power factor greater than 0.9 to create a LED drive solution with low-ripple current. When properly designed, solution performance is comparable to traditional flyback, buck or boost-based AC/DC LED drivers. The approach requires no inductive components, thus saving size and cost. Slew-controlled low-frequency operation of the TPS92411 switches creates very little EMI. Detailed operation is described in the Application Information section.

Package options include SOT23-5 and PSOP-8 allowing the user to optimize for small size or scale for high power. Using the PSOP-8 package, design of LED luminaires up to 70 W or more is possible. Other features include a UVLO circuit to monitor when the device has sufficient voltage to operate properly and over-voltage protection (TPS92411P).

The TPS92411 is a 100-V floating MOSFET switch for use in offline LED lighting applications. The device is used in conjunction with a current regulator that can achieve a power factor greater than 0.9 to create a LED drive solution with low-ripple current. When properly designed, solution performance is comparable to traditional flyback, buck or boost-based AC/DC LED drivers. The approach requires no inductive components, thus saving size and cost. Slew-controlled low-frequency operation of the TPS92411 switches creates very little EMI. Detailed operation is described in the Application Information section.

Package options include SOT23-5 and PSOP-8 allowing the user to optimize for small size or scale for high power. Using the PSOP-8 package, design of LED luminaires up to 70 W or more is possible. Other features include a UVLO circuit to monitor when the device has sufficient voltage to operate properly and over-voltage protection (TPS92411P).

Subscribe to Welllinkchips !
Your Name
* Email
Submit a request