0
LMR36510
  • LMR36510
  • LMR36510
  • LMR36510
  • LMR36510

LMR36510

ACTIVE

SIMPLE SWITCHER® 4.2-V to 65-V, 1-A synchronous step-down converter with 26-uA IQ

Texas Instruments LMR36510 Product Info

1 April 2026 0

Parameters

Rating

Catalog

Topology

Buck

Iout (max) (A)

1

Vin (max) (V)

65

Vin (min) (V)

4.2

Vout (max) (V)

62

Vout (min) (V)

1

Features

Enable, Light Load Efficiency, Over Current Protection, Power good, Soft Start Fixed, UVLO Fixed

Control mode

current mode

Operating temperature range (°C)

-40 to 125

Iq (typ) (A)

0.000026

Duty cycle (max) (%)

98

Package

HSOIC (DDA)-8-29.4 mm² 4.9 x 6

Features

  • Designed for reliable and rugged applications
    • Input transient protection up to 70V
    • Protection features: thermal shutdown, input undervoltage lockout, cycle-by-cycle current limit, hiccup short-circuit protection
  • Well-designed for scalable industrial power supplies
  • Wide conversion range
    • Input voltage range: 4.2V to 65V
    • Output voltage range: 1V to 95% of VIN
  • Low-power dissipation across load spectrum
    • 90% efficiency: 24 VIN, 5 VOUT, 1A at 400kHz
    • Increased light-load efficiency in PFM mode
    • Low operating quiescent current of 26µA
  • Power-good output with filter and delayed release
  • Designed for reliable and rugged applications
    • Input transient protection up to 70V
    • Protection features: thermal shutdown, input undervoltage lockout, cycle-by-cycle current limit, hiccup short-circuit protection
  • Well-designed for scalable industrial power supplies
  • Wide conversion range
    • Input voltage range: 4.2V to 65V
    • Output voltage range: 1V to 95% of VIN
  • Low-power dissipation across load spectrum
    • 90% efficiency: 24 VIN, 5 VOUT, 1A at 400kHz
    • Increased light-load efficiency in PFM mode
    • Low operating quiescent current of 26µA
  • Power-good output with filter and delayed release

Description

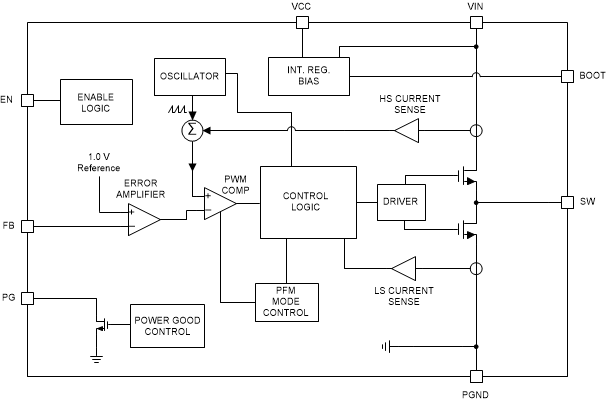
The LMR36510 regulator is an easy-to-use, synchronous, step-down DC/DC SIMPLE SWITCHER power converter. With integrated high-side and low-side power MOSFETs, output current up to 1A is delivered over a wide input voltage range of 4.2V to 65V. The transient tolerance that goes up to 70V reduces the design size and cost to protect against overvoltages and meets the surge immunity requirements of IEC 61000-4-5.

The LMR36510 uses peak-current mode control to provide excellent efficiency and output voltage accuracy. Precision enable gives flexibility by enabling a direct connection to the wide input voltage or precise control over device start-up and shutdown. The power-good flag, with built-in filtering and delay, offers a true indication of system status, eliminating the requirement for an external supervisor.

Integration and internal compensation eliminates many external components and provides a pinout designed for a simple PCB layout. The feature set of the device is designed to simplify implementation for a wide range of end equipment. The LMR36510 is pin-to-pin compatible with the LMR36520 (65V, 2A) and LMR33610, LMR33620, LMR33630 and LMR33640 (36V, 1A, 2A, 3A, 4A), completing the latest family of SIMPLE SWITCHER power converters. This compatibility increases the ease of use and scalability of wide Vin converters across various commonly used voltage and current ratings without having the need to redesign the board layout. As a result, the overall cost, design effort, and time to market are optimized.

The LMR36510 is in an 8-pin HSOIC package.

The LMR36510 regulator is an easy-to-use, synchronous, step-down DC/DC SIMPLE SWITCHER power converter. With integrated high-side and low-side power MOSFETs, output current up to 1A is delivered over a wide input voltage range of 4.2V to 65V. The transient tolerance that goes up to 70V reduces the design size and cost to protect against overvoltages and meets the surge immunity requirements of IEC 61000-4-5.

The LMR36510 uses peak-current mode control to provide excellent efficiency and output voltage accuracy. Precision enable gives flexibility by enabling a direct connection to the wide input voltage or precise control over device start-up and shutdown. The power-good flag, with built-in filtering and delay, offers a true indication of system status, eliminating the requirement for an external supervisor.

Integration and internal compensation eliminates many external components and provides a pinout designed for a simple PCB layout. The feature set of the device is designed to simplify implementation for a wide range of end equipment. The LMR36510 is pin-to-pin compatible with the LMR36520 (65V, 2A) and LMR33610, LMR33620, LMR33630 and LMR33640 (36V, 1A, 2A, 3A, 4A), completing the latest family of SIMPLE SWITCHER power converters. This compatibility increases the ease of use and scalability of wide Vin converters across various commonly used voltage and current ratings without having the need to redesign the board layout. As a result, the overall cost, design effort, and time to market are optimized.

The LMR36510 is in an 8-pin HSOIC package.

Subscribe to Welllinkchips !
Your Name
* Email
Submit a request