0
TPS8804
  • TPS8804
  • TPS8804

TPS8804

ACTIVE

Analog Front End for commercial smoke detector

Texas Instruments TPS8804 Product Info

1 April 2026 0

Parameters

Number of input channels

2

Features

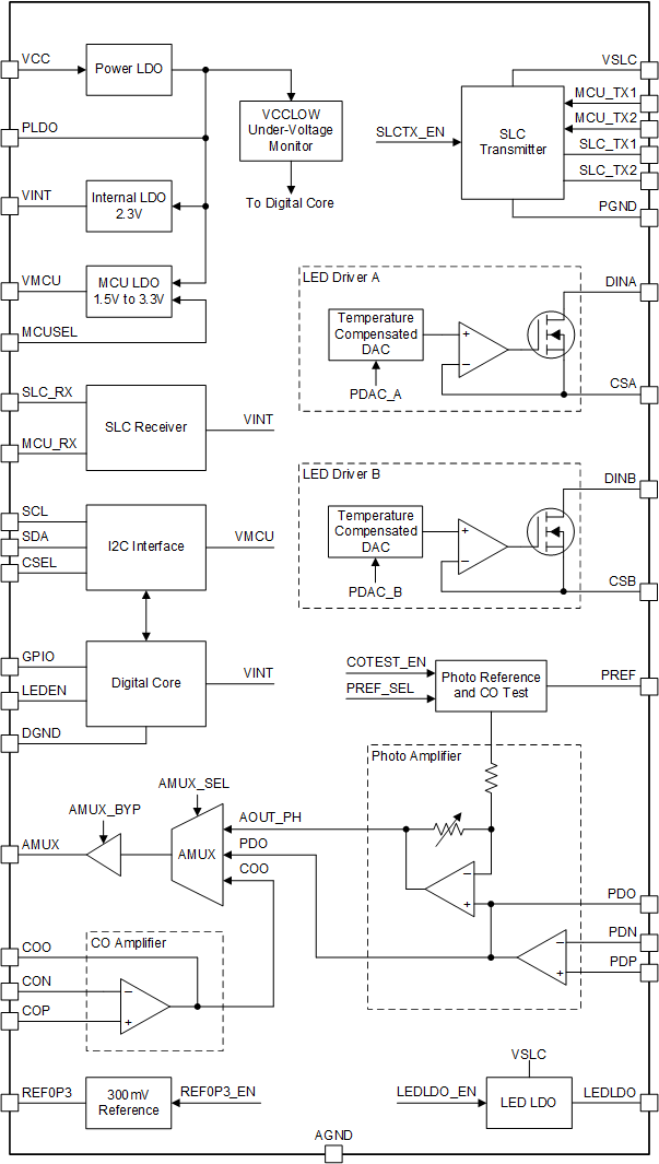
2 LED drivers, 1 PD amp, CO amp, SLC interface, LDO

Operating temperature range (°C)

-40 to 85

Vs (min) (V)

2.6

Vs (max) (V)

15.6

Interface type

I2C

Rating

Catalog

Package

HTSSOP (DCP)-38-62.08 mm² 9.7 x 6.4

Features

  • Photo Chamber AFE
    • Dual 8-bit programmable current LED drivers
    • Temperature compensation of LED current
    • Ultra-low offset op-amp for photodiodes
    • Programmable and bypassable gain stage
  • Carbon Monoxide Sensor AFE
    • Ultra-low offset gain stage
    • Programmable gain and reference
  • Power Management
    • Programmable LDO for external microcontroller
  • SLC interface transmitter and receiver
  • Ultra-low power consumption
  • I2C serial interface
  • Wide input voltage range
  • Photo Chamber AFE
    • Dual 8-bit programmable current LED drivers
    • Temperature compensation of LED current
    • Ultra-low offset op-amp for photodiodes
    • Programmable and bypassable gain stage
  • Carbon Monoxide Sensor AFE
    • Ultra-low offset gain stage
    • Programmable gain and reference
  • Power Management
    • Programmable LDO for external microcontroller
  • SLC interface transmitter and receiver
  • Ultra-low power consumption
  • I2C serial interface
  • Wide input voltage range

Description

The TPS8804 integrates all of the amplifiers and drivers required for a dual-wave photoelectric smoke detection and carbon monoxide detection system. Its high flexibility is ideal for smoke detection systems where precision and power consumption are critical.

The TPS8804 integrates all of the amplifiers and drivers required for a dual-wave photoelectric smoke detection and carbon monoxide detection system. Its high flexibility is ideal for smoke detection systems where precision and power consumption are critical.

Subscribe to Welllinkchips !
Your Name
* Email
Submit a request