0
TPS61060
  • TPS61060
  • TPS61060
  • TPS61060

TPS61060

ACTIVE

15V, 400mA switch, 1MHz boost converter w/brightness control for white LED power Supplies

Texas Instruments TPS61060 Product Info

1 April 2026 1

Parameters

Number of channels

1

Vin (min) (V)

2.7

Vin (max) (V)

6

Vout (min) (V)

2.7

Vout (max) (V)

15

Type

Inductive

Switching frequency (max) (kHz)

1200

Duty cycle (max) (%)

95

LED current per channel (mA)

50

Peak efficiency (%)

83

Topology

Boost

Features

Load Disconnect During Shutdown

Operating temperature range (°C)

-40 to 85

Rating

Catalog

Package

DSBGA (YZF)-8-3.0625 mm² 1.75 x 1.75

Features

  • LED Driver With Integrated Overvoltage
    and Short-Circuit Protection
  • 2.7-V to 6-V Input Voltage Range
  • 500-mV/250-mV Feedback Voltage
  • TPS61060 Powers Up to 3 LEDs
  • TPS61061 Powers Up to 4 LEDs
  • TPS61062 Powers Up to 5 LEDs
  • PWM Brightness Control on Enable
  • Digital Brightness Control on ILED
  • 1-MHz Fixed Switching Frequency
  • 400-mA Internal Power MOSFET Switch
  • LEDs Disconnected During Shutdown
  • Operates With Small-Output Capacitors
    Down to 220 nF
  • Up to 80% Efficiency
  • 8-Pin NanoFree® Package (Chipscale, CSP)
  • 3 × 3-mm QFN Package
  • LED Driver With Integrated Overvoltage
    and Short-Circuit Protection
  • 2.7-V to 6-V Input Voltage Range
  • 500-mV/250-mV Feedback Voltage
  • TPS61060 Powers Up to 3 LEDs
  • TPS61061 Powers Up to 4 LEDs
  • TPS61062 Powers Up to 5 LEDs
  • PWM Brightness Control on Enable
  • Digital Brightness Control on ILED
  • 1-MHz Fixed Switching Frequency
  • 400-mA Internal Power MOSFET Switch
  • LEDs Disconnected During Shutdown
  • Operates With Small-Output Capacitors
    Down to 220 nF
  • Up to 80% Efficiency
  • 8-Pin NanoFree® Package (Chipscale, CSP)
  • 3 × 3-mm QFN Package

Description

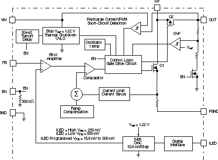
The TPS6106x is a high-frequency, synchronous boost converter with constant current output to drive up to 5 white LEDs. For maximum safety, the device features integrated overvoltage and an advanced short-circuit protection when the output is shorted to ground. The device operates with 1-MHz fixed switching frequency to allow for the use of small external components and to simplify possible EMI problems. The device comes with three different overvoltage protection thresholds (14 V/18 V/23 V) to allow inexpensive and small-output capacitors with lower voltage ratings. The LED current is initially set with the external sense resistor Rs, and the feedback voltage is regulated to 500 mV or 250 mV, depending on the ILED pin configuration. Digital brightness control is implemented by applying a simple digital signal to the ILED pin. Alternatively, a PWM signal up to 1 kHz can be applied to the enable pin to control the LED brightness. During shutdown, the output is disconnected from the input to avoid leakage current through the LEDs.

The TPS6106x is a high-frequency, synchronous boost converter with constant current output to drive up to 5 white LEDs. For maximum safety, the device features integrated overvoltage and an advanced short-circuit protection when the output is shorted to ground. The device operates with 1-MHz fixed switching frequency to allow for the use of small external components and to simplify possible EMI problems. The device comes with three different overvoltage protection thresholds (14 V/18 V/23 V) to allow inexpensive and small-output capacitors with lower voltage ratings. The LED current is initially set with the external sense resistor Rs, and the feedback voltage is regulated to 500 mV or 250 mV, depending on the ILED pin configuration. Digital brightness control is implemented by applying a simple digital signal to the ILED pin. Alternatively, a PWM signal up to 1 kHz can be applied to the enable pin to control the LED brightness. During shutdown, the output is disconnected from the input to avoid leakage current through the LEDs.

Subscribe to Welllinkchips !
Your Name
* Email
Submit a request