0
TPS566250
  • TPS566250
  • TPS566250
  • TPS566250

TPS566250

ACTIVE

4.5-V to 17-V, 6-A synchronous buck converter with VID control

Texas Instruments TPS566250 Product Info

1 April 2026 1

Parameters

Rating

Catalog

Topology

Buck

Iout (max) (A)

6

Vin (max) (V)

17

Vin (min) (V)

4.5

Vout (max) (V)

1.87

Vout (min) (V)

0.6

Features

Adaptive/Dynamic Voltage Scaling, Enable, I2C, Light Load Efficiency, Over Current Protection, Power good, Pre-Bias Start-Up, Soft Start Fixed, Synchronous Rectification, UVLO Fixed

Control mode

D-CAP2

Operating temperature range (°C)

-40 to 85

Iq (typ) (A)

0.0009

Duty cycle (max) (%)

80

Package

HSOIC (DDA)-8-29.4 mm² 4.9 x 6

Features

  • Integrated FETs Optimized for Lower Duty Cycle
    Applications
    • 44 mΩ (High Side) and 23 mΩ (Low Side)
  • Output Voltage Range: 0.6 V to 1.87 V with
    5.5-mV Feedback Voltage Step
  • VID Control with Multibyte Interface with
    Read-Back
  • ±1% Output Voltage at 25°C for VID Control at
    12 V VIN / 1.1 V VOUT
  • D-CAP2™ Control Mode
  • Advanced Eco-mode™ for High Efficiency at Light
    Load and Low Output Voltage Ripple
  • 650-kHz Switching Frequency
  • Fixed Soft Start: 1 ms
  • Monotonic Pre-Biased Soft Start
  • Hiccup Timer for Overload Protection
  • Integrated FETs Optimized for Lower Duty Cycle
    Applications
    • 44 mΩ (High Side) and 23 mΩ (Low Side)
  • Output Voltage Range: 0.6 V to 1.87 V with
    5.5-mV Feedback Voltage Step
  • VID Control with Multibyte Interface with
    Read-Back
  • ±1% Output Voltage at 25°C for VID Control at
    12 V VIN / 1.1 V VOUT
  • D-CAP2™ Control Mode
  • Advanced Eco-mode™ for High Efficiency at Light
    Load and Low Output Voltage Ripple
  • 650-kHz Switching Frequency
  • Fixed Soft Start: 1 ms
  • Monotonic Pre-Biased Soft Start
  • Hiccup Timer for Overload Protection

Description

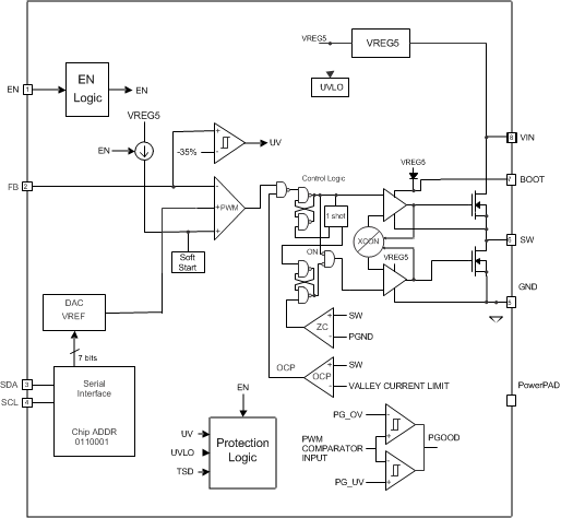
The TPS566250 is a synchronous buck converter that enables system designers to complete the suite of various end equipment’s power bus regulators with a cost effective, low component count and low standby current solution.

After the initial power-up, the output voltage can be changed by codes sent to the IC via an I2C compatible VID Control bus.

The main control loops of the TPS566250 use the D-CAP2™ mode control which provides a fast transient response with no external compensation components. The adaptive on-time control supports seamless transition between PWM mode at higher load conditions and Advanced Eco-mode™ operation at light loads. Advanced Eco-mode™ allows the TPS566250 to maintain high efficiency during lighter load conditions. The TPS566250 is able to adapt to both low equivalent series resistance (ESR) output capacitors such as POSCAP or SP-CAP, and ultra-low ESR, ceramic capacitors.

The device offers on chip overcurrent, undervoltage lockout and thermal shutdown protection.

The TPS566250 is a synchronous buck converter that enables system designers to complete the suite of various end equipment’s power bus regulators with a cost effective, low component count and low standby current solution.

After the initial power-up, the output voltage can be changed by codes sent to the IC via an I2C compatible VID Control bus.

The main control loops of the TPS566250 use the D-CAP2™ mode control which provides a fast transient response with no external compensation components. The adaptive on-time control supports seamless transition between PWM mode at higher load conditions and Advanced Eco-mode™ operation at light loads. Advanced Eco-mode™ allows the TPS566250 to maintain high efficiency during lighter load conditions. The TPS566250 is able to adapt to both low equivalent series resistance (ESR) output capacitors such as POSCAP or SP-CAP, and ultra-low ESR, ceramic capacitors.

The device offers on chip overcurrent, undervoltage lockout and thermal shutdown protection.

Subscribe to Welllinkchips !
Your Name
* Email
Submit a request