0
TPS55332-Q1
  • TPS55332-Q1
  • TPS55332-Q1

TPS55332-Q1

ACTIVE

1.5-V to 60-V wide input range, 3-A boost converter with voltage supervisor, AEC-Q100 qualified

Texas Instruments TPS55332-Q1 Product Info

1 April 2026 1

Parameters

Rating

Automotive

Topology

Boost, Flyback, Forward, SEPIC

Vin (max) (V)

60

Vin (min) (V)

1.5

Vout (max) (V)

50

Vout (min) (V)

2.5

Switch current limit (typ) (A)

5.7

Features

Enable, Frequency synchronization, Nonsynchronous, Power good, UVLO adjustable

Operating temperature range (°C)

-40 to 150

Iq (typ) (A)

0.0042

Duty cycle (max) (%)

70

Package

HTSSOP (PWP)-20-41.6 mm² 6.5 x 6.4

Features

  • Withstands Transients up to 60 V, Boost Input
    Operating Range of 1.5 V to 40 V (VIN)
  • Peak Internal Switch Current: 5.7 A (typ)
  • 2.5 V ± 1.5% Feedback Voltage Reference
  • 80 kHz to 2.2 MHz Switching Frequency
  • High Voltage Tolerant Enable Input for On/Off State
  • Soft Start on Enable Cycle
  • Slew Rate Control on Internal Power Switch
  • External Clock Input for Synchronization
  • External Compensation for Wide Bandwidth Error
    Amplifier
  • Programmable Power on Reset Delay
  • Reset Function Filter Time for Fast Negative
    Transients
  • Programmable Undervoltage Output Monitoring,
    Issuance of Reset if Output Falls Below Set
    Threshold
  • Thermal Shutdown to Protect Device During Excessive
    Power Dissipation
  • ILIM Threshold Protection (Current Limit)
  • Operating Junction Temperature Range: –40°C to 150°C
  • Thermally Enhanced 20-Pin HTSSOP PowerPAD Package
  • Withstands Transients up to 60 V, Boost Input
    Operating Range of 1.5 V to 40 V (VIN)
  • Peak Internal Switch Current: 5.7 A (typ)
  • 2.5 V ± 1.5% Feedback Voltage Reference
  • 80 kHz to 2.2 MHz Switching Frequency
  • High Voltage Tolerant Enable Input for On/Off State
  • Soft Start on Enable Cycle
  • Slew Rate Control on Internal Power Switch
  • External Clock Input for Synchronization
  • External Compensation for Wide Bandwidth Error
    Amplifier
  • Programmable Power on Reset Delay
  • Reset Function Filter Time for Fast Negative
    Transients
  • Programmable Undervoltage Output Monitoring,
    Issuance of Reset if Output Falls Below Set
    Threshold
  • Thermal Shutdown to Protect Device During Excessive
    Power Dissipation
  • ILIM Threshold Protection (Current Limit)
  • Operating Junction Temperature Range: –40°C to 150°C
  • Thermally Enhanced 20-Pin HTSSOP PowerPAD Package

Description

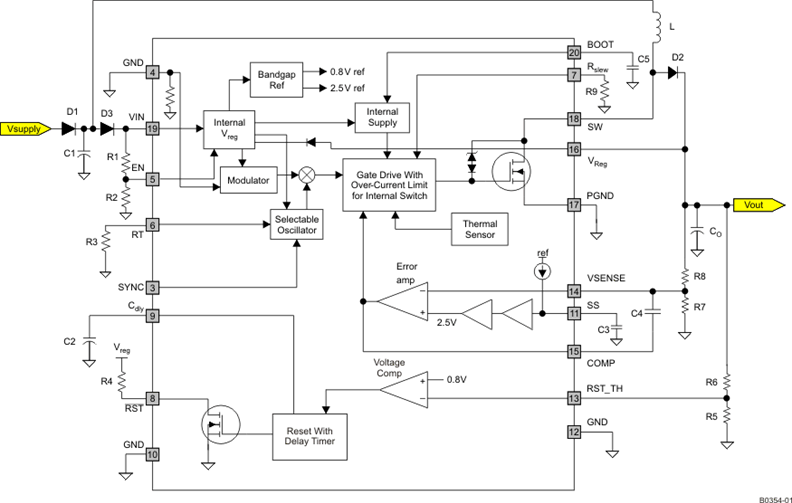
The TPS55332 is a monolithic high-voltage switching regulator with integrated 3-A, 60-V power MOSFET. The device can be configured as a switch mode step-up power supply with voltage supervisor. Once the internal circuits have stabilized with a minimum input supply of 3.6 V, the system can then have an input voltage range from 1.5 V to 40 V, to maintain a fixed boost output voltage. For optimum performance, VIN/Vout ratios should be set such that the minimum required duty cycle pulse > 150 ns. The supervisor circuit monitors the regulated output and indicates when this output voltage has fallen below the set value. The TPS55332 has a switching frequency range from 80 kHz to 2.2 MHz, allowing the use of low profile inductors and low value input and output capacitors. The external loop compensation gives the user the flexibility to optimize the converter response for the appropriate operating conditions. Using the enable pin (EN), the shutdown supply current is reduced to 1 µA. The device has built-in protection features such soft start on enable cycle, pulse-by-pulse current limit, and thermal sensing and shutdown due to excessive power dissipation.

The TPS55332 is a monolithic high-voltage switching regulator with integrated 3-A, 60-V power MOSFET. The device can be configured as a switch mode step-up power supply with voltage supervisor. Once the internal circuits have stabilized with a minimum input supply of 3.6 V, the system can then have an input voltage range from 1.5 V to 40 V, to maintain a fixed boost output voltage. For optimum performance, VIN/Vout ratios should be set such that the minimum required duty cycle pulse > 150 ns. The supervisor circuit monitors the regulated output and indicates when this output voltage has fallen below the set value. The TPS55332 has a switching frequency range from 80 kHz to 2.2 MHz, allowing the use of low profile inductors and low value input and output capacitors. The external loop compensation gives the user the flexibility to optimize the converter response for the appropriate operating conditions. Using the enable pin (EN), the shutdown supply current is reduced to 1 µA. The device has built-in protection features such soft start on enable cycle, pulse-by-pulse current limit, and thermal sensing and shutdown due to excessive power dissipation.

Subscribe to Welllinkchips !
Your Name
* Email
Submit a request