0
TPS54527
  • TPS54527
  • TPS54527
  • TPS54527

TPS54527

ACTIVE

4.5V to 18V Input, 5-A Synchronous Step-Down Converter

Texas Instruments TPS54527 Product Info

1 April 2026 1

Parameters

Rating

Catalog

Topology

Buck

Iout (max) (A)

5

Vin (max) (V)

18

Vin (min) (V)

4.5

Vout (max) (V)

6

Vout (min) (V)

0.76

Features

Enable, Soft-start adjustable, Synchronous rectification

Control mode

D-CAP2

Operating temperature range (°C)

-40 to 85

Iq (typ) (A)

0.0009

Duty cycle (max) (%)

85

Package

HSOIC (DDA)-8-29.4 mm² 4.9 x 6

Features

  • D-CAP2™ Mode Enables Fast Transient Response
  • Low Output Ripple and Allows Ceramic Output Capacitor
  • Wide Input Voltage Range: 4.5 V to 18 V
  • Output Voltage Range: 0.76 V to 6 V
  • Highly Efficient Integrated FETs Optimized for Lower Duty Cycle Applications: 65 mΩ (High Side) and 36 mΩ (Low Side)
  • High Efficiency: Less Than 10 µA at Shutdown
  • High Initial Bandgap Reference Accuracy
  • Adjustable Soft Start
  • Prebiased Soft Start
  • 650-kHz Switching Frequency
  • Cycle-by-Cycle Overcurrent Limit
  • D-CAP2™ Mode Enables Fast Transient Response
  • Low Output Ripple and Allows Ceramic Output Capacitor
  • Wide Input Voltage Range: 4.5 V to 18 V
  • Output Voltage Range: 0.76 V to 6 V
  • Highly Efficient Integrated FETs Optimized for Lower Duty Cycle Applications: 65 mΩ (High Side) and 36 mΩ (Low Side)
  • High Efficiency: Less Than 10 µA at Shutdown
  • High Initial Bandgap Reference Accuracy
  • Adjustable Soft Start
  • Prebiased Soft Start
  • 650-kHz Switching Frequency
  • Cycle-by-Cycle Overcurrent Limit

Description

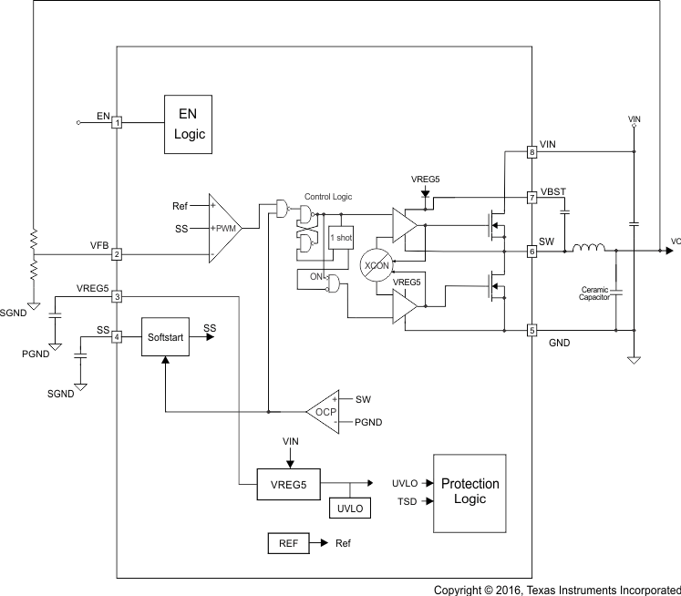
The TPS54527 is an adaptive on-time D-CAP2 mode synchronous buck converter. The TPS54527 enables system designers to complete the suite of various end equipment’s power bus regulators with a cost effective, low component count, low standby current solution. The main control loop for the TPS54527 uses the D-CAP2 mode control which provides a fast transient response with no external compensation components. The TPS54527 also has a proprietary circuit that enables the device to adopt to both low equivalent series resistance (ESR) output capacitors, such as POSCAP or SP-CAP, and ultra-low ESR ceramic capacitors. The device operates from a 4.5-V to 18-V input. The output voltage can be programmed from 0.76 V to 6 V. The device also features an adjustable soft-start time. The TPS54527 is available in the 8-pin DDA package, and designed to operate from –40°C to 85°C.

The TPS54527 is an adaptive on-time D-CAP2 mode synchronous buck converter. The TPS54527 enables system designers to complete the suite of various end equipment’s power bus regulators with a cost effective, low component count, low standby current solution. The main control loop for the TPS54527 uses the D-CAP2 mode control which provides a fast transient response with no external compensation components. The TPS54527 also has a proprietary circuit that enables the device to adopt to both low equivalent series resistance (ESR) output capacitors, such as POSCAP or SP-CAP, and ultra-low ESR ceramic capacitors. The device operates from a 4.5-V to 18-V input. The output voltage can be programmed from 0.76 V to 6 V. The device also features an adjustable soft-start time. The TPS54527 is available in the 8-pin DDA package, and designed to operate from –40°C to 85°C.

Subscribe to Welllinkchips !
Your Name
* Email
Submit a request