0
TPS54525
  • TPS54525
  • TPS54525
  • TPS54525
  • TPS54525

TPS54525

ACTIVE

4.5V to 18V Input, 5.5-A Synchronous Step-Down Converter

Texas Instruments TPS54525 Product Info

1 April 2026 0

Parameters

Rating

Catalog

Topology

Buck

Iout (max) (A)

5.5

Vin (max) (V)

18

Vin (min) (V)

4.5

Vout (max) (V)

5.5

Vout (min) (V)

0.76

Features

Power good, Soft-start adjustable, Synchronous rectification

Control mode

D-CAP2

Operating temperature range (°C)

-40 to 85

Iq (typ) (A)

0.0009

Duty cycle (max) (%)

95

Package

HTSSOP (PWP)-14-32 mm² 5 x 6.4

Features

  • D-CAP2™ mode enables fast transient response
  • Low output ripple and allows ceramic output capacitor
  • Wide VIN input voltage range: 4.5 V to 18 V
  • Output voltage range: 0.76 V to 5.5 V
  • Highly efficient integrated FETs optimized for lower duty cycle applications –63 mΩ (high side) and 33 mΩ (low side)
  • High efficiency, less than 10 µA at shutdown
  • High initial bandgap reference accuracy
  • Adjustable soft start
  • Pre-biased soft start
  • 650-kHz switching frequency (fSW)
  • Cycle-by-cycle overcurrent limit
  • Power good output
  • D-CAP2™ mode enables fast transient response
  • Low output ripple and allows ceramic output capacitor
  • Wide VIN input voltage range: 4.5 V to 18 V
  • Output voltage range: 0.76 V to 5.5 V
  • Highly efficient integrated FETs optimized for lower duty cycle applications –63 mΩ (high side) and 33 mΩ (low side)
  • High efficiency, less than 10 µA at shutdown
  • High initial bandgap reference accuracy
  • Adjustable soft start
  • Pre-biased soft start
  • 650-kHz switching frequency (fSW)
  • Cycle-by-cycle overcurrent limit
  • Power good output

Description

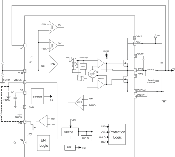
The TPS54525 is an adaptive on-time D-CAP2™ mode synchronous buck converter. The TPS54525 enables system designers to complete the suite of various end equipment’s power bus regulators with a cost effective, low component count, low standby current solution. The main control loop for the TPS54525 uses the D-CAP2™ mode control which provides a very fast transient response with no external compensation components. The TPS54525 also has a proprietary circuit that enables the device to adopt to both low equivalent series resistance (ESR) output capacitors, such as POSCAP or SP-CAP, and ultra-low ESR ceramic capacitors. The device operates from 4.5-V to 18-V VIN input. The output voltage can be programmed between 0.76 V and 5.5 V. The device also features an adjustable soft start time and a power good function. The TPS54525 is available in the 14-pin HTSSOP package, and designed to operate from –40°C to 85°C.

The TPS54525 is an adaptive on-time D-CAP2™ mode synchronous buck converter. The TPS54525 enables system designers to complete the suite of various end equipment’s power bus regulators with a cost effective, low component count, low standby current solution. The main control loop for the TPS54525 uses the D-CAP2™ mode control which provides a very fast transient response with no external compensation components. The TPS54525 also has a proprietary circuit that enables the device to adopt to both low equivalent series resistance (ESR) output capacitors, such as POSCAP or SP-CAP, and ultra-low ESR ceramic capacitors. The device operates from 4.5-V to 18-V VIN input. The output voltage can be programmed between 0.76 V and 5.5 V. The device also features an adjustable soft start time and a power good function. The TPS54525 is available in the 14-pin HTSSOP package, and designed to operate from –40°C to 85°C.

Subscribe to Welllinkchips !
Your Name
* Email
Submit a request