0
TPS54328
  • TPS54328
  • TPS54328
  • TPS54328
  • TPS54328

TPS54328

ACTIVE

4.5V to 18V Input, 3-A Synchronous Step-Down Converter with Eco-mode™

Texas Instruments TPS54328 Product Info

1 April 2026 0

Parameters

Rating

Catalog

Topology

Buck

Iout (max) (A)

3

Vin (max) (V)

18

Vin (min) (V)

4.5

Vout (max) (V)

7

Vout (min) (V)

0.76

Features

Enable, Light-load efficiency, Soft-start adjustable, Synchronous rectification

Control mode

D-CAP2

Operating temperature range (°C)

-40 to 85

Iq (typ) (A)

0.0008

Duty cycle (max) (%)

65

Package

HSOIC (DDA)-8-29.4 mm² 4.9 x 6

Features

  • D-CAP2™ Mode Enables Fast Transient Response
  • Low Output Ripple and Allows Ceramic Output Capacitor
  • Wide Input Voltage Range: 4.5 V to 18 V
  • Output Voltage Range: 0.76 V to 7 V
  • Highly Efficient Integrated FETs Optimized for Lower Duty Cycle Applications
    • 100 mΩ (High-Side) and 70 mΩ (Low-Side)
  • High Efficiency, Less Than 10 µA at Shutdown
  • High Initial Bandgap Reference Accuracy
  • Adjustable Soft Start
  • Pre-Biased Soft Start
  • 700-kHz Switching Frequency (fSW)
  • Cycle-By-Cycle Overcurrent Limit
  • Auto-Skip Eco-Mode™ for High Efficiency at Light Load
  • D-CAP2™ Mode Enables Fast Transient Response
  • Low Output Ripple and Allows Ceramic Output Capacitor
  • Wide Input Voltage Range: 4.5 V to 18 V
  • Output Voltage Range: 0.76 V to 7 V
  • Highly Efficient Integrated FETs Optimized for Lower Duty Cycle Applications
    • 100 mΩ (High-Side) and 70 mΩ (Low-Side)
  • High Efficiency, Less Than 10 µA at Shutdown
  • High Initial Bandgap Reference Accuracy
  • Adjustable Soft Start
  • Pre-Biased Soft Start
  • 700-kHz Switching Frequency (fSW)
  • Cycle-By-Cycle Overcurrent Limit
  • Auto-Skip Eco-Mode™ for High Efficiency at Light Load

Description

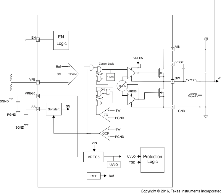
The TPS54328 is an adaptive on-time D-CAP2™ mode synchronous buck converter. The TPS54328 enables system designers to complete the suite of various end-equipment power bus regulators with a cost effective, low component count, low standby current solution. The main control loop for the TPS54328 uses the D-CAP2 mode control that provides a fast transient response with no external compensation components.

The adaptive on-time control supports seamless transition between PWM mode at higher load conditions and Eco-mode operation at light loads. Eco-mode allows the TPS54328 to maintain high efficiency during lighter load conditions. The TPS54328 also has a proprietary circuit that enables the device to adopt to both low equivalent series resistance (ESR) output capacitors, such as POSCAP or SP-CAP, and ultra-low ESR ceramic capacitors. The device operates from 4.5-V to 18-V input (VIN).

The output voltage can be programmed from 0.76 V to 7 V. The device also features an adjustable soft start time. The TPS54328 is available in 8-pin DDA and 10-pin DRC packages, and is designed to operate over the ambient temperature range of –40°C to 85°C.

The TPS54328 is an adaptive on-time D-CAP2™ mode synchronous buck converter. The TPS54328 enables system designers to complete the suite of various end-equipment power bus regulators with a cost effective, low component count, low standby current solution. The main control loop for the TPS54328 uses the D-CAP2 mode control that provides a fast transient response with no external compensation components.

The adaptive on-time control supports seamless transition between PWM mode at higher load conditions and Eco-mode operation at light loads. Eco-mode allows the TPS54328 to maintain high efficiency during lighter load conditions. The TPS54328 also has a proprietary circuit that enables the device to adopt to both low equivalent series resistance (ESR) output capacitors, such as POSCAP or SP-CAP, and ultra-low ESR ceramic capacitors. The device operates from 4.5-V to 18-V input (VIN).

The output voltage can be programmed from 0.76 V to 7 V. The device also features an adjustable soft start time. The TPS54328 is available in 8-pin DDA and 10-pin DRC packages, and is designed to operate over the ambient temperature range of –40°C to 85°C.

Subscribe to Welllinkchips !
Your Name
* Email
Submit a request